DeepSeek能给舆情分析带来新动能吗?
原创 拓尔思 拓尔思语义智能 2025年02月27日 15:04 北京 4人
拓天大模型接入DeepSeek后在舆情领域取得了突破性进展。
依托于拓尔思自有的亿级舆情样本语料,结合DeepSeek开源模型能力,实现了“数据广度+逻辑深度”的技术融合,在突发事件溯源、热点议题解构等场景中显著提升了分析深度与决策效率,为舆情分析提供跨行业、跨场景的多维立体分析。此外,其在医疗、金融等垂直领域的专业知识储备,能实现“舆情监测+业务影响评估”的一体化服务,推动舆情分析从数据呈现向决策升级。同时,DeepSeek的推理能力极强,尤其在复杂事件中可预测风险传导路径,增强舆情预警的前瞻性。
接下来,我们将针对拓天接入DeepSeek之后,与DeepSeek在实际舆情分析场景中的表现展开对比,为广大用户提供更具实用价值的参考依据。
1
数据覆盖PK
拓天:全媒体采集、全渠道覆盖
拓天大模型包含新闻网站、微博、微信、自媒体、电子报、贴吧论坛、短视频等全渠道数据,尤其擅长评论信息深度抓取与境外信息动态监测。这种广泛的来源渠道为深度分析提供可靠数据基础,避免样本偏差。

图:拓天分析结果
DeepSeek:单一渠道,但具有主动分析优势
相比之下,DeepSeek的数据来源渠道单一且有限,依赖同类型事件报道推测数据总量,可能导致舆论场域盲区。但其能在与用户问答交互中主动延伸分析维度,进一步深化舆情解读。

图:DeepSeek分析结果
2
分析维度PK
拓天:多维舆情解析、灵活辅助决策
拓天可从70余个维度进行舆情分析,分析视角覆盖时间、空间、话题、情感、行为等核心指标。同时,拓天提供“用户自定义”功能,有效提升舆情决策的精准度与场景适配能力。

图:拓天部分分析维度示例
DeepSeek:存在理解偏差与分析片面
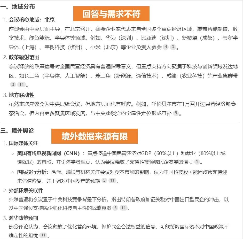
因数据资源有限(如依赖媒体信息、渠道覆盖不足),分析结果存在片面性,难以提供占比统计、细分领域趋势等定量结论。同时,DeepSeek分析结果易出现“答非所问”或关键舆情盲区(如境外信息滞后、片面等)。

图:DeepSeek部分回答示例
3
报告呈现PK
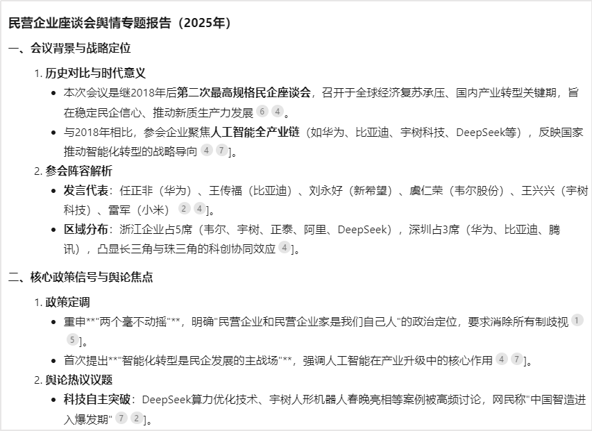
拓天:可视化报告、多场景适配
拓天智能报告配有类型丰富的可视化图表,并支持用户自定义修改图表数据。同时,拓天支持生成包括简报、日报、周报、专题报告等多种类型,适配政府舆情、行业研究、品牌营销等不同场景。

图:拓天智能生成报告

图:拓天支持多种类型报告
DeepSeek:报告形态、分析拓展受限
DeepSeek目前仅能生成纯文字报告,缺乏可视化图表,难以直观呈现数据分布、关联性等复杂信息。此外,DeepSeek在舆情分析过程中,需用户明确提供“传播路径分析”、“情感倾向占比”等具体维度指令,无法形成不同维度之间的递进联想。

图:DeepSeek仅支持通用类报告
4
个性化服务PK
拓天:提供个性化、定制化服务
在舆情报告生成过程中,用户可以自选分析维度、更换报告大纲、添加关键词等信息、选择特定监测网站等,同时还可以对报告的格式及内容进行自定义修改。此外,拓天还支持报告推送功能,可以指定推送频率和推送时间。
图:拓天支持修改报告数据来源、提纲、监测条件等
DeepSeek:与其他AI形成互补
DeepSeek作为一款强大的AI助手,不仅自身能力出众,还能与其他AI工具强强联合,以增强其功能或解决更复杂的问题,展示了DeepSeek在AI领域的创新能力和应用潜力。
表:DeepSeek部分搭配示例
5
思考逻辑PK
拓天:逻辑分析能力待优化
拓天在部分指令的分析、思考过程中存在时间逻辑混乱、核心信息抓取不精准等问题。
图:拓天深度思考过程
DeepSeek:思考逻辑更加自洽
DeepSeek能够精准识别时间节点、事件关联性等关键要素。同时,DeepSeek还能基于历史对话数据进行跨议题关联思考。
图:DeepSeek深度思考过程
6
应用场景PK
拓天:强在大数据与舆情深度融合
作为新一代网络舆情分析云服务系统,拓天依托大数据采集、情感分析等技术框架,深度融合舆情业务场景,形成专业分析内容。
图:拓天舆情功能页面
DeepSeek:胜在为多行业发展赋能
DeepSeek凭借对专业知识的深入理解和高效的推理能力,在金融、医疗、教育、政务等需要专业知识和精准分析的领域表现出色。
表:DeepSeek部分应用场景示例
综合来看,拓天凭借“全、精、活、深”四位一体的服务矩阵,在舆情领域中更胜一筹,其在数据采集、分析维度拓展、用户自定义设置、舆情报告呈现等方面优势显著,为政企用户构建起从风险预警到战略决策的智慧屏障,彰显AI时代舆情治理的标杆价值。
服务热线|4006 300229
邮箱|trs@trs.com.cn
官网|www.trs.com.cn
阅读 917
本文作者可以追加内容哦 !