600882投资决策重点简报

报告日期: 2025年11月19日

股票名称: 妙可蓝多 (600882)

当前股价: 26.48元

一、核心态势判断

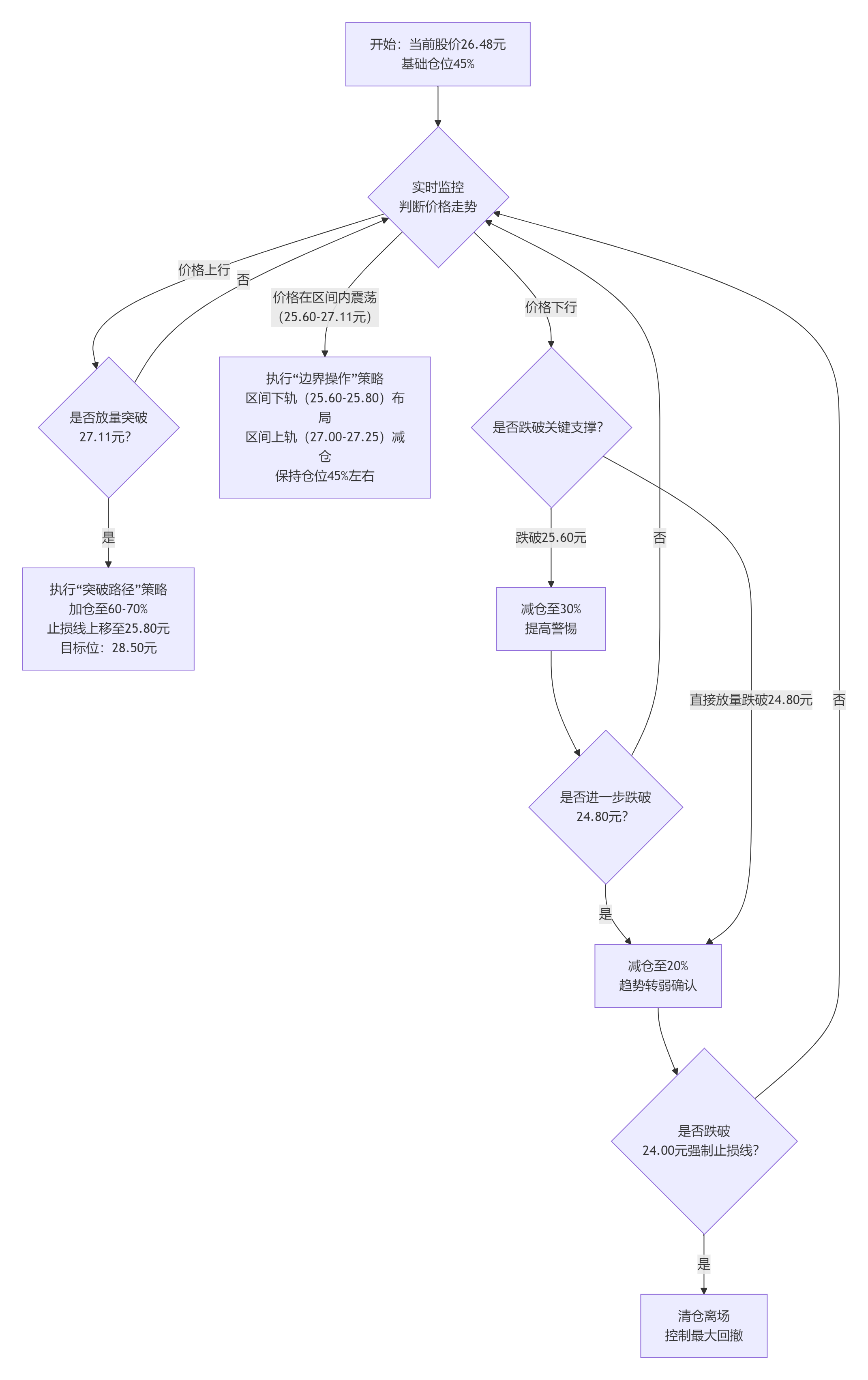
  • 当前阶段: 处于中长期调整末期,短期在 25.60 - 27.11元 区间震荡,已持续42天,接近变盘窗口

  • 趋势共识: 短期反弹需量能确认;中长期为宽幅震荡格局。

  • 风险收益比: 1 : 2.5,处于有利水平。下行有明确支撑,风险可控;上行需突破确认,空间可观。

二、关键价位体系 (操作核心)

  • 核心阻力: 27.11元 (突破此为趋势转强信号)。

  • 核心支撑:

    • 短期支撑/减仓线: 25.60元

    • 主要风控/止损线: 24.80元

    • 强制清仓线: 24.00元

三、主力仓位策略

  • 基础仓位: 45%,在震荡区间内进行波段操作。

  • 动态调整:

    • 突破加仓: 放量突破27.11元后,仓位可提升至60-70%

    • 破位减仓: 跌破关键支撑位时,按计划逐步降低仓位。

四、实时监控要点

  1. 量能: 突破必须伴随成交量放大(量比>1.5),缩量需警惕。

  2. 价格: 紧盯 25.60元27.11元 两个关键价位的攻防。

  3. 时间: 未来 1-2周 是重要的方向选择期。


总结: 本策略的核心是 “区间震荡,高抛低吸;关键突破,顺势而为”。当前市场处于平衡状态,流程图提供了清晰的决策路径,请严格执行风控纪律。


追加内容

本文作者可以追加内容哦 !