永东股份002753

核心研判: 短期技术面偏弱,面临调整压力;长期趋势尚未破坏。策略上以谨慎防守为主,严格控制风险,耐心等待企稳信号。

一、 核心结论与风险提示

  • 当前状态: 11月21日收出“光头大阴线”,伴随巨量,是强烈的短期看跌信号,表明抛压沉重。

  • 综合评分: 技术面偏弱(45/100),趋势健康度中性偏弱(58/100),整体风险中等偏高(65/100)。

  • 最可能路径(60%概率): 股价将继续调整,测试 7.48-7.60元 区间的支撑力度。

  • 关键警示: 必须高度重视11月21日光头大阴线的技术含义,调整期可能持续2-3周,需保持耐心,避免急躁操作。

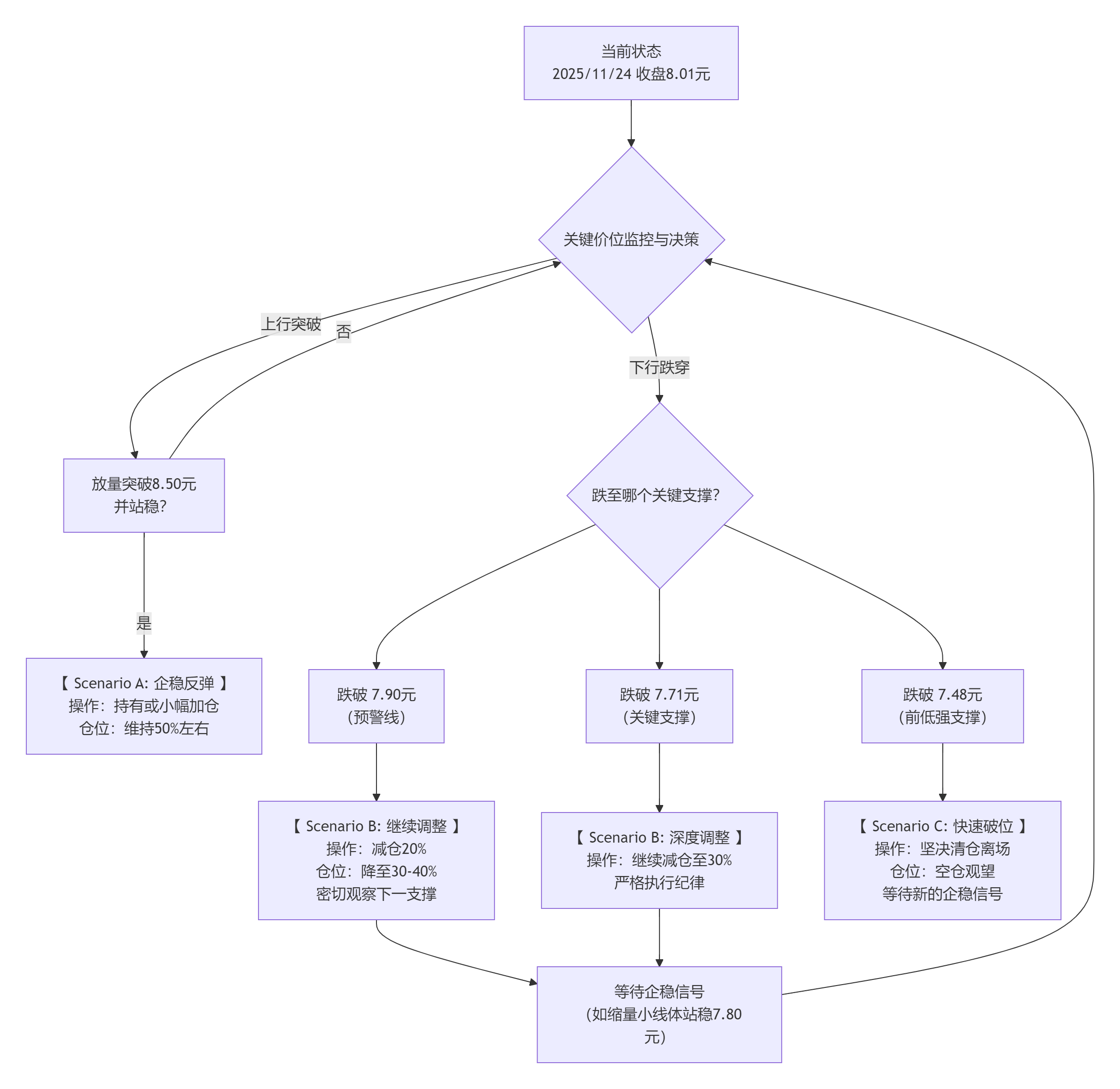
二、 关键价位与操作信号

  • 转强信号: 放量突破并站稳 8.50元 (可考虑加仓)

  • 预警线: 7.90元 (减仓20%)

  • 关键支撑/主止损: 7.71元 (仓位降至30%)

  • 强止损位: 7.48元 (前低,清仓离场)

  • 企稳信号:7.80元 附近出现缩量小阳线或十字星。

三、 仓位与风控策略

  • 建议仓位: 45-55% (谨慎中性)

  • 风控核心: 严格执行分层止损系统(7.90元 → 7.71元 → 7.48元)。

  • 风险收益比: 1:1.1(相对均衡)。上行空间至9.00元(+12%),下行风险至7.11元(-11%)。


总结: 当前操作应以风控为首要任务。建议持有45-55%的谨慎仓位,并像流程图所示的那样,将分层止损策略作为操作纪律的核心,根据股价的实际走势灵活应对。


追加内容

本文作者可以追加内容哦 !