作者:朱朱

白酒一词是建国后才有的称呼,此前称为烧酒、高梁酒等。建国初期,由于粮食紧缺,叠加计划经济量产的限制,白酒行业起步缓慢;改革开放后,随着白酒价格放宽管制以及居民收入水平提高,白酒行业得到快速发展。

总体上来看,建国至今,白酒行业的发展呈现出四大特征:一是,从低端到高端的衍进;二是行业第一名不断更替;三是渠道变革上从大商制向深度分销、多元分销转变。

1.衍化:从低端到高端

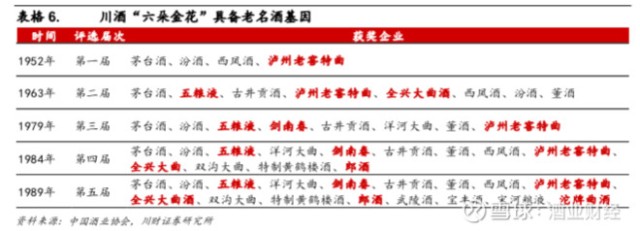
建国初期,因为粮食紧缺,“五斤粮食出一斤酒”的白酒酿造业发展受到限制。经过四年恢复后,酒业发展才正式起步。1953年,首届全国评酒会在京举办,评出的四大名酒为:茅台、汾酒、西凤酒、泸州老窖,1963年又进行第二届评选,评出的八大名酒为汾酒、五粮液古井贡酒泸州老窖特曲、全兴大曲酒、茅台酒、西凤酒、董酒,这就是所谓的“老八酒”。

其中,第一二届评酒师们评选的五粮液等浓香酒很可能是民国时才下的窖,而第二届品评的茅台很可能建国后生产的。这是因为浓香白酒酿造周期比较长,依赖泥窖发酵,生产时间不到 20 年的新窖一般产不出高端酒,20-50 年窖池才可产出 5%-10%的高端酒。而茅台等酱香型白酒采用石窖发酵,酿造周期较短,窖里的粮糟不分上中下层,高端酒的优质品率能够达到 90%以上,因此酱香型白酒只要有适合的建厂区域,就可以扩产建厂,5 年后就可以形成产能。

不过由于建国初期至改革开放这段时间,居民收入水平较低,白酒消费呈现平民化消费特点。改革开放后,随着1988年国家放开价格管制,名优白酒开始提价,而随着居民收入水平的提高,高端白酒的消费量日渐增加。

自2012年政务限酒令出台后,高端白酒的政务消费需求大幅萎缩,当前,高端白酒的政务消费比例已经由 40%降至当前的 5%以内。

同时,随着富裕人群的快速增加,使得高端商务消费和富裕家庭消费的需求迅速提升。根据波士顿咨询的预测,我国中产阶级及以上(月收入 8000 元以上)的家庭数量将从 2015 年的 8100万户增长到 2020 年的 1.42 亿户,复合年均增速 12%;中产、上层中产、富裕家庭的消费 支出将从 10.6 万亿增加到 23.7 万亿,复合年均增速 17%。另一方面,中国资产规模 1000 万元以上的高净值人群数量增长迅速,从 2012 年的 71 万人增长到 2018 年的 197 万人, 中国已成为全球富人增加人数最多的国家。

根据胡润百富发布的《2019 中国酒类消费行为白皮书》,预计 2020 年高端白酒市场规模有望突破 1800 亿。消费量方面,目前我国高端白酒消费量约为 7 万吨,预计 2-3 年将扩容至 8-9 万吨。

2. 嬗变:行业第一把交椅轮流坐

2.1 泸州引领期(1952-1978),技艺为王

建国初期,白酒成为稀缺性产品,“醉人为瑞“。泸州老窖拥有400多年酿酒历史,为老四大名酒之一,5次“中国名酒” 称号,凭借浓香技术优势,解决了物质匮乏的痛点,成就其龙头地位。在计划经济体制下,泸州老窖同当时所有生产单位一样,处于卖方市场地位,购酒都是凭酒票,泸州老窖的酒票更是因为一票难求被亲切地称作“老县长”,也就是最起码要县长批条才能买得到。老窖之所以能够有此成就,一方面凭借其浓香工艺,既解决了粮食短缺的问题,又解决了饮酒问题,使得老窖在物质匮乏的时代能够将浓香技术输出;另一方面,老窖作为国企,得到了国家的支持,在 1952 年泸州老窖特曲就被国家确定为浓香型白酒的典型性代表,同时也成为了我国第一个百万级规模企业。

计划经济时代的老窖虽然有荣誉,也有行业担当,但随着78年改革开放,计划经济的弊端不断显露,以汾酒为代表的酒企纷纷改革,引入现代化企业机制,效率效益大幅提升,这一阶段汾酒等酒企超越泸州。

改革开放后,行业老大更换了三家:一是受益改革开放带来体制变革的山西汾酒,二是充分受益品牌化红利的五粮液,三是品牌护城河不断拓宽的贵州茅台

2.2 汾酒引领期(1978-1994),产能取胜

汾酒在 1978 年改革开放后率先进行改革,凭借其清香工艺的优势,满足日益增长的需求。同时汾酒悠久的历史奠定了其品牌力,成就了 “汾老大”的地位。相关数据显示,1987年汾酒厂实现利税 8830.58 万元,是五粮液的4倍,茅台的6倍。汾酒也是我国第一家上市酒企,于 94 年在上交所上市。上市同年,汾酒产能突破 2.6 万吨,全国第一;年出口量达到 2000 多吨,出口创汇全行业第一;利税 3.73 亿元。

1978 年改革开放以后,汾酒率先实施改革,先后进行了企业扩权、利改税、厂长经理负责制、经营承包制、横向经济联合、资本运营股份制改 造及企业内部三项制度改革等工作,使得汾酒的生产效率有了极大的提升,逐步在行业 中崭露头角。

同时,清香工艺满足消费者日益增长的需求。清香工艺具有生产周期短、成本低、出酒率高的特点,能够快速扩量以满足快速增长的消费需求。

汾酒有着6000年左右的悠久历史,早在南北朝时期,汾酒作为宫廷御酒受到北齐武成帝的极力推崇;1915年汾酒在巴拿马万国博览会上荣获一等优胜金质奖后,声誉响彻海内外;新中国成立后,汾酒蝉联五届全国评酒会的金奖。悠久的历史也奠定了其品牌力,成就了“汾老大”的名声。

1987年杏花村出口量等于全国其他名酒出口量总和。名酒率高达99.97%,全国每斤名酒中杏花村占一半。1988年全国酒业四方结队学汾珍,使汾酒享誉全国,成为名副其实的“汾老大”。

2.3 五粮液引领期(1994-2008),渠道为王

1988年白酒定价权放开后,五粮液于1989年率先提价,并于1994年再次提价后超越汾老大,1998 年五粮液售价超过茅台,逐步掌握高端白酒定价权。渠道端来看,五粮液自 1994 年开创性的推出 OEM 模式,并于1999年开始推行总经销商模式,凭借品牌代工和大商制模式,五粮液借助强大的经销商资源实现全国化布局,1999-2005 年收入份额稳居行业首位。

五粮液为何能够超越汾酒成为行业老大?这得从那段历史说起,1984年到 1988年,国家对“酒类专卖”的价格开始放开,实行“双轨制”,众多名酒开始纷纷提价,但汾酒因受地方政府政令影响,要求汾酒厂必须以国家利益、人民利益为第一考虑要素,应当要做市民喝得起的名酒,“名酒变民酒”使得汾酒未能真正实现价格自主定价,错失了提价良机。另外,随着“广告酒”的兴起,推动了酒类OEM浪潮,但汾酒坚守质量为王再次错失发展机遇。一误再误的汾酒让人觉得惋惜。

2.4 茅台引领期(2008-今),品牌为王

茅台为何能够超越五粮液?有两点,一是渠道变革;二是聚集主品牌。渠道变革方面,由于五粮液在OEM大规模“贴牌”之后,主品牌被弱化,其奉行的大商制渠道模式也使得价格在此期间起伏不定,茅台凭借小商制以及聚集核心品牌,乘胜追击奠定市场地位。另一方面,茅台从 2000 年以 来,一直紧抓意见领袖,同时凭借小商模式稳定价格,奠定其品牌基础。小商制对渠道以及终端的掌控力较强,凭借这一渠道管制模式,2008 年茅台终端价与五粮液价差被拉开到 100 元以上,茅台品牌价值逐步超越五粮液。

另一方面,公司不断夯实品牌基础,打造品牌护城河。一是充分利用红色基因,二是通过媒体渲染稀缺性。因为红色文化的历史背景,2019 年 6 月之前,茅台一直以“国酒”自居,在品牌上始终保持较强的号召力,同时茅台一贯坚守自己的品牌底线,不跟风追趋势,宣传自己复杂工艺的特征,让“稀缺性”成为人们的共识。

2012 年三公禁令之后,行业整体受损。正是在行业低谷时期,茅台专注维护自身品牌,采取稳价策略;而这段时期,其他高端白酒均跃跃欲试,导致出厂价、终端价倒挂,先提价后降价,价格波动剧烈。造成的结果便是,经销商和市场信心低迷,销量大幅下滑,量价双跌。也正是这一段行业深度调整期,也奠定了茅台绝对的白酒龙头地位。

2013年,茅台营收首次超过五粮液,正式开启属于茅台的龙头时代。

2017 年以来,在茅台强势复苏的引领下,我国白酒市场上掀起了一轮酱香酒热潮。除茅台一骑绝尘、批价超越历史高点外,2018 年 郎酒、习酒、国台等酱香品牌均取得接近翻倍增长,且产业资本纷纷涌入助推酱香市场进一步扩容。

进入消费升级新时代,为深入触及消费者,茅台致力于直销渠道的推进。茅台的渠道改革开始于 2019 年,19 年开始,公司收回500家左右经销权,约 6000吨配额用于直销渠道改革。同时开始招募电商、KA 等渠道,投放1499 元平价茅台。2020 年 1 月公司新增19家KA渠道,直销进程加速,为公司渠道改革和市场控制奠定基础。

自2015年白酒行业复苏以来,白酒行业加快发展和整合。其中,高端白酒率先整合,茅五泸均对品牌建设和渠道升级进行变革,当前高端白酒行业格局基本稳定,形成以茅台、五粮液和国窖1573三大高端白酒为核心,外加少量的酒鬼酒内参、梦之蓝等。茅台占高端酒半壁江山,五粮液约占1/3,国窖1573占13%的份额,其他品牌则分享剩下的7%份额。

五粮液董事长李曙光曾说:“江湖上老大不好当,老二也不好当,尤其是当过老大的老二。”不难体味出,此番话语透露出曾经的王者的些许不甘。对于五粮液来说,如何战胜茅台并重返王座?笔者认为,五粮液需要做到以下两点:一是加强品牌建议,填充因为茅台需求外溢所造成的千元价格“真空带”;同时继续推进渠道改革,向深度分销转变,加强对渠道的控制力,并且控量提价;三是消减SKU,以提升主品牌核心竞争力,继续进行品牌精细化管理;四是持续释放高端产品势能;五是紧随消费升级浪潮,通过产品创新满足消费者多元化、个性化需求。

3、变革:从大商制转向深度分销、多元分销

改革开放至今,白酒行业的渠道变革经历了从大商制、OEM到小商制、深度分销、多元化渠道模式转变,呈现出加强渠道管控、更深触及终端的特点。下面以五粮液、茅台、泸州老窖的渠道变革为例进行阐述:

3.1泸州老窖的渠道变革:

老窖的渠道变革较五粮液率先开启。泸州老窖在过去四年里重新构筑了扁平化的渠道模式和销售体系,通过精细化和直控化实现控盘分利。

销售模式上实行扁平化,通过品牌专营公司取代柒泉公司,实现直控终端、直分销模式相结合,实施竞争型营销战略和大单品战略。目前,国窖 1573 实现高动销、高利润的良性增长,泸州老窖特曲和窖龄酒保持快速发展势头,头曲、二曲成功实现复苏;推进“双 124 工程”,有效掌控核心网点,全面巩固传统“粮仓市场”,实施“东进南图”工程。

同时,实行国窖1573和泸州老窖双品牌运作。2015 年新管理层上任来,对系列酒品牌大幅整改,梳理产品线,对销售额 50 万以下的产品条码进行了统一的清理和删除。2018 年公司提出推动国窖 1573 和泸州老窖的双品牌运作,以国窖 1573 站位“浓香国酒”高 端定位,再以泸州老窖的历史效应推动品牌复兴,进行了一系列选出宣传活动。并坚持品牌瘦身,产品条码删减已超过 90%。

3.2 五粮液的渠道变革:从大商制到多元化渠道转变

相对于老窖的控量提价,五粮液渠道的变革主要包括营销扁平化、控盘分利、加大商超渠道铺货。年初五粮液将原七大区域营销中心调整为21个营销战区,推进扁平化管理,以更加贴近渠道和市场;与阿里合作开启数字化转型;导入控盘分利模式,对经销商和终端考核更为精细化。另外,陆续铺货人人乐、永辉等全国商超,加大直投比例。此外,五粮液也加强对经销商的处罚力度,从而稳定终端动销。

另一方面,为着力提升品牌价值,五粮液对严重透支五粮液品牌价值的 42 个品牌129款高仿产品进行了清退和下架处理,进一步提升品牌力,防止品牌过度分散的侵害。公司从 2018 年以来实行“1+3”品牌战略和系 列酒“4+4”产品战略。2019 年 6 月份公司将系列酒、五粮醇、五粮特三大销售公司合并为系列酒公司,以期解决品牌冗杂的问题。

通过历史的后视镜来看,五粮液和国窖 1573 在13-14年渠道政策较为混乱,同时价格的频繁变动,导致品牌力一定程度受损。不同的渠道制度本身并无好坏,只是不同的环境需要对应不同的渠道政策。消费升级时代的到来,也为高端白酒企业渠道改革拉开序幕。渠道深耕和精细化,以及控量提价是目前以及未来很长一段时间的主旋律。

3.3 茅台的渠道变革:直销更便捷

为深入触及消费者,茅台致力于直销渠道的推进。茅台的渠道改革开始于 2019 年,19 年开始,公司收回500家左右经销权,约 6000吨配额用于直销渠道改革。同时开始招募电商、KA 等渠道,投放1499 元平价茅台。2020 年 1 月公司新增19家KA渠道,直销进程加速,为公司渠道改革和市场控制奠定基础。

天风证券研报指出,分析高端白酒行业,价格这一主线始终贯穿其中,谁能主导行业的定价权,谁就能成为行业的老大。价格是品牌力最直接的表现,这也符合高端白酒“精神消费”的属性。而品牌力的打造并非一朝一夕,这也构筑了高端白酒最核心的壁垒。

笔者认为,对于白酒企业来说,渠道变革需要跟随消费趋势,汾酒超越泸州是因为引入了现代化企业制度后的量能扩充,而五粮液超越汾酒是因为抓住居民消费收入增加所带来的海量消费机遇,高端化+高产能使其稳坐白酒龙头老大交椅14年,使五粮液胜出的渠道优势在2013年之后反而成为其包袱。茅台超越五粮液是因为小商制+拒绝降价+聚焦高端,再加上茅台“稀缺性”“国酒”“投资属性“”珍藏属性”独特宣传。当前消费群体年轻化,消费行为呈现随意性、个性化、互联网化,给白酒行业带来了新的机遇,由于年轻人的消费市场是巨大的,能够把握住相关机遇的酒企,或可“独领风骚十几年”。

@今日话题

#价值投资#

相关证券:
追加内容

本文作者可以追加内容哦 !