2016年12月30日,中国证券业协会(以下简称“中证协”)发布《证券公司私募投资基金子公司管理规范》及《证券公司另类投资子公司管理规范》(以下统称“直投新规”),正式将证券公司直接投资分为私募投资基金子公司(以下简称“私募子”)和另类投资子公司(以下简称“另类子”))两类,并对其子公司的设立模式和投资运作进行规范,其原有的运作模式受到影响,证券公司直接投资业务结构开始调整,其业务一度停滞不前。直投新规下,证券公司直接投资业务将如何开展?证券公司的整改进度如何?整改后,私募子和另类子的投资模式有哪些?将面临哪些挑战?《2020年中国证券公司直接投资业务研究报告》将详细为您介绍。

运作模式:以私募子和另类子两类主体为主,运作模式相差较大

1. 私募子公司运作模式:全资设立一级私募子,其在直投基金出资额不得超过20%

根据私募子规范,私募投资基金子公司的业务模式主要有两种:一是私募基金子公司直接管理,对单支基金投资金额不得超过基金总额20%;二是私募基金子公司下设直投基金管理公司(以下简称“二级私募子”)进行管理。

另外,根据私募子规范规定,私募基金子公司可以根据税收、政策等需要下设基金管理机构等特殊目的机构,并持有该机构35%以上的股权或出资,且拥有管理控制权。中证协在《关于证券公司子公司整改规范工作有关问题的答复》中对设立基金管理机构的合作方做出明确规定,主要有地方政府投融资平台、国家重点扶持产业龙头企业及知名外资企业。

从合作方类型来看,中证协对私募子公司合作设立的机构要求较高,一方面有助于提升证券私募股权基金业务的美誉度和影响力;而另一方面中小型私募子公司的生存空间进一步压缩,未来行业将形成强者恒强的发展格局。

图1 证券公司私募投资基金子公司模式

2. 另类子运作模式:100%自有资金全资设立,不得对外募资,不得设立二级公司

根据另类子规范,另类投资子公司只能由证券公司以自有资金100%设立,其投资范围为主要从事《证券公司证券自营投资品种清单》所列品种以外的金融产品、股权等另类投资业务,不得从事投资业务之外的业务。在《证券公司整改规范答复》对另类子公司的投资范围扩大为“在合理划分业务范围,有效防范利益冲突的前提下,也可以投资衍生品、大宗交易、新三板挂牌公司股票及证监会认定的其他投资品种”。

图2证券公司另类投资子公司模式

除此之外,另类子规范还明确禁止另类子公司从事向投资者募集资金开展基金业务;从事或变相从事实体业务,财务投资的除外;下设任何机构;以拟投资企业聘请母公司或母公司的承销保荐子公司担任保荐机构或主办券商作为对企业进行投资的前提等十一类行为。

投融资:经过多年探索,募投退策略逐步演进

1、基金募资:直投新规后,私募子公司基金募资进入调整期

根据清科研究中心统计,自2014年,券商直投子公司及其下设基金管理公司设立条件进一步放宽以后,券商直投子公司及募资数量均不断提高。2016年度募资完成基金数量共计281支,全年募资金额高达2,323.33亿元,募资数量和金额均创下证券公司直投子公司的记录,至今仍未被打破;而随着直投新规的落地,2017年证券公司直接投资业务进入整改期,券商私募投资基金募集数量相对减少;整改完成后受大环境影响,券商私募投资基金子公司的募资难度大为提升,短期运营受到影响。

图3 2010-2020H1中国证券公司直接投资业务募资情况

2、投资:行业集中度略高于PE,科创领域的投资比例加大

从历史数据来看,证券公司直接投资业务面向企业的投资业务起步较早,模式总体相对成熟;在投资基金方面,投资数量相对较少,但2020上半年券商直接投资业务对基金的出资额正在接近企业投资金额。从投资方向来看,2017年以来,券商直接投资业务对科创领域的投资比例不断扩大。从投资策略来看,行业集中度略高于PE,投资轮次偏重后期。

图4 2010-2020H1中国证券公司直接投资业务的投资:企业VS基金

从投资行业来看,证券公司直接投资业务的重点投资行业与私募股权投资(PE)市场整体风格趋同,主要集中IT、生物技术/医疗健康、互联网、半导体及电子设备。但从行业集中度来看,证券公司直接投资业务更加紧随资本市场政策导向,投资IT、医疗健康、半导体及电子设备等科创类项目的比例高于PE市场整体水平。

图5 2010-2020H1中国证券公司直接投资业务.VS. PE投资活跃行业TOP5

(按投资案例数,%)

3、退出:退出逐渐活跃,被投企业IPO占退出的比例呈现U型态势

从退出数据来看,2010-2012年中国证券公司直接投资业务退出数量较平稳,以被投企业IPO为主;2013年“IPO关闸”后逐渐转向多元化,2019科创板推出后,上市重新成为主要退出方式。清科研究中心发现,与PE市场相比,证券公司直接投资业务的被投企业IPO占比更高,其退出受政策影响也更为明显。

图6 2010-2020H1券商直接投资业务退出数量(总数&上市数)

财报分析:私募子公司财务指标头部集中度十分明显

自2016年私募子规范发布以来,证券公司积极进行整改。截至2020年6月底,共有81家证券公司完成整改,其中72家在原有直接投资子公司的基础上进行规范,9家证券公司在2017和2018年成立新私募子公司。根据券商公司发布的财报,受宏观市场环境影响,2019年私募投资基金子公司的平均营业收入下降,平均营收规模为2.62亿元,较2017年下降29.8%。与营业收入趋势相同,2019年私募投资基金子公司的平均净利润为0.79亿元,较2017年下降61.8% 。从集中度来看,2019年披露私募子公司的营业收入和净利润TOP5占比分别为58.2%和68.3%,头部集中现象十分明显。

图7 2015-2019年一级私募子营业收入/净利润平均值和中位数

图8 2015-2019年一级私募子净利润平均值和中位数

1.平均利润下降幅度较大的主要原因是个别私募子公司产生巨额亏损,剔除极值后,2019年私募子平均净利润为1.58亿元。

发展趋势:直投新规下私募子呈现新的发展态势

趋势一:券商私募投资基金子公司募集遇冷,业务或将短期收缩

在资管新规和直投新规的双重压力下,国内LP资金来源受限,股权投资募资市场进一步萎缩,私募子公司募资难度加大。再加上近些年,中美贸易摩擦不断,叠加席卷全球的新冠肺炎影响,国内经济发展的外部环境不确定因素加强,实体企业营收遭受影响,财务状况不佳,股权投资参与度明显下降。在多重因素影响下,私募子公司募资明显下降,2017-2019年基金募集数量在150支左右徘徊,募资金额在1,000亿左右,远低于2016年281支的募资支数和2,323.33亿的募资金额。

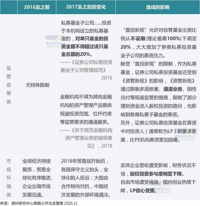
表1 政策和市场环境对证券公司直接投资业务造成的影响

趋势二:私募子与PE形成错位发展格局,主打中期小额投资

根据清科研究中心统计,私募子与PE机构的投资策略有明显差异。从投资策略来看,私募子一般为纯财务投资;而大部分PE机构除纯财务投资外,还有部分以Buyout策略开展的投资(例如高瓴资本)或战略投资。从投资轮次看,私募子投资金额大多数集中在A/B轮,参与超大型项目E及E轮后等后期轮次较少;而PE机构投资金额最高的轮次是上市定增,A轮投资金额次于上市定增仅位于第二位。从平均投资金额来看,私募子以财务投资为主,平均投资金额较小;而由于上市定增、buyout和战略投资等多种策略的投资,PE机构的平均金额远高于私募子。

趋势三:私募子头部集中效应明显,未来将会“强者恒强”

根据清科研究中心统计数据,券商私募投资基金子公司的投资与退出均呈现出明显的头部集中效应,TOP3的投资/退出案例数在全体案例中的占比分别超过28%、38%。另外,从券商发布的年报中可以得知,私募子的总资产、营收和净利润的集中度也依次上升,反映出私募子经营的情况与其盈利能力&长期运作能力紧密关联。长期来看,尾部私募子较有可能逐渐淘汰出清。随着券商私募投资基金子公司业务的逐渐成熟,行业内部还将继续遵循“强者恒强”的轨迹,行业内人才与优质资源将会继续集中。

趋势四:资本市场改革为直投标的上市退出铺平道路,私募子IPO优势不断凸显

根据清科研究中心统计,2020上半年私募子公司被投企业IPO案例数占比达85.5%,比PE市场的75.2%高出近10个百分点,其退出受国内A股上市政策的影响也更为敏感。近年来,国内A股和港股资本市场改革加速,注册制在科创板和创业板相继落地,上市环境进一步改善。而私募子公司经过多年探索,已经形成一些特色化的投资退出逻辑,再加上气天然的券商“基因”,私募子公司IPO退出的优势将不断凸显。

除以上内容外,本次报告还详细介绍了证券公司直接投资业务四大阶段、最新变化、私募子公司的AUM、基金类型、投资策略和财务分析等内容,从不同维度深度剖析私募子的运作特点,全方位展现私募子的最新发展态势。如欲了解直投新规下私募子公司运作之道的更多信息,请关注《2020年中国证券公司直接投资业务研究报告》!

报告目录及主要内容如下所示:

追加内容

本文作者可以追加内容哦 !