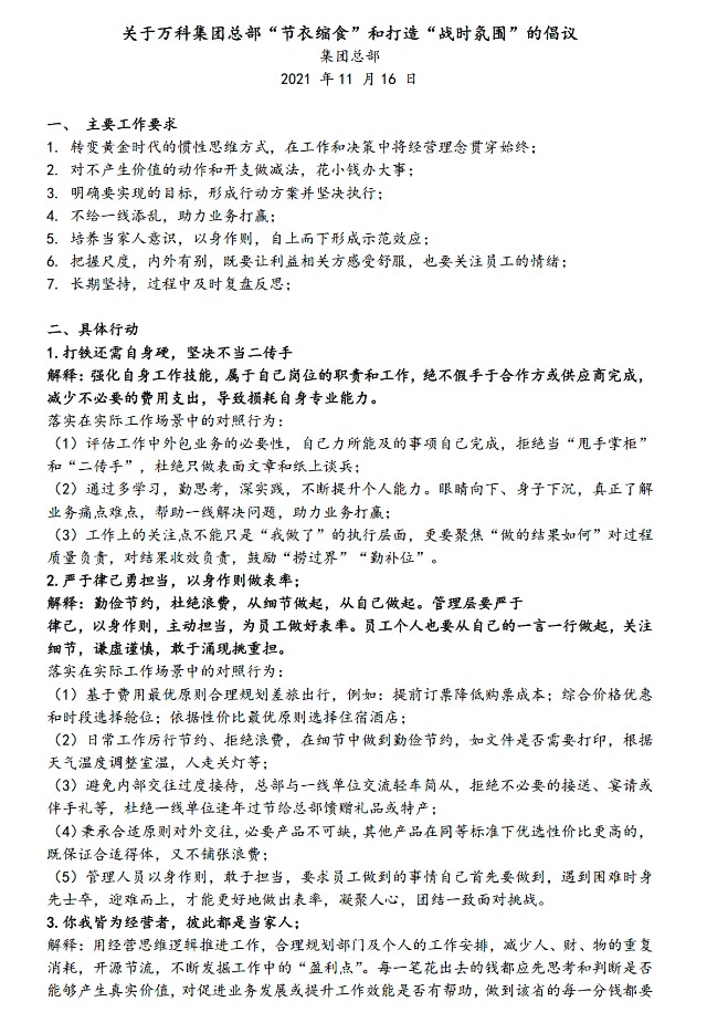
据网传,万科集团总部于日前发布了《关于万科集团总部“节衣缩食”和打造“战时氛围”的倡议》(下称《倡议》)。公开报道显示,该《倡议》得到万科内部人士证实。

万科集团总部在《倡议》中指出,转变黄金时代的惯性思维方式,在工作和决策中将经营理念贯穿始终;对不产生价值的动作和开支做减法,花小钱办大事;明确要实现的目标,形成行动方案并坚决执行;不给一线添乱,助力业务打赢;培养当家人意识,以身作则,自上而下形成示范效应;把握尺度,内外有别,既要让利益相关方感受舒服,也要关注员工的情绪;长期坚持,过程中及时复盘反思。

在落实具体行动方面,《倡议》提到八大点:第一,打铁还需自身硬,坚决不当二传手。

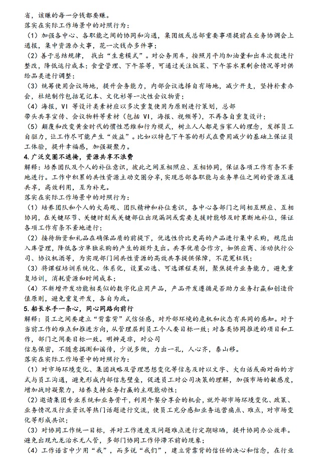
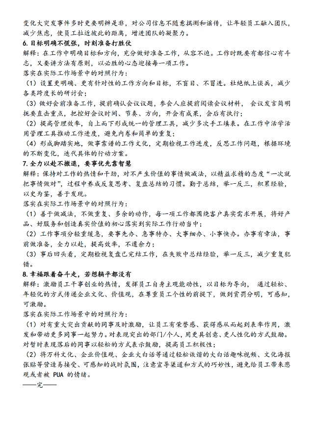
第二,严于律己勇担当,以身作则做表率。第三,你我皆为经营者,彼此都是当家人。第四,广泛交圈不遮掩,资源共享不浪费。第五,船长水手一条心,同心同路向前行。第六,目标明确不慌张,时刻准备打胜仗。第七,全力以赴不撤退,要事优先靠智慧。第八,幸福跟着奋斗走,若想都没有。

柒财经旗下柒闻网了解到,早在2018年,万科集团董事会主席郁亮高喊“活下去”。如今,万科集团又在倡议“节衣缩食”,打造“战时氛围”,体现目前房地产行业正深陷于寒冬之中。

今年前三季度,万科录得营业收入2714.8亿元,同比增长12.42%,归属于上市公司股东的净利润166.9亿元,较上年同期下降16%。

11月3日,万科发布销售数据显示,今年10月,其实现合同销售面积 258.1 万平方米,合同销售金额419.5亿元。1—10月,万科累计实现合同销售面积 3,204.5 万平方米,合同销售金额5210.7亿元。

相关证券:
追加内容

本文作者可以追加内容哦 !