本文系基于公开资料撰写,仅作为信息交流之用,不构成任何投资建议。 

Image

2021年横空出世的钠离子电池成为最大的热点之一,毕竟作为地球含量更高的同族元素,钠是最有可能解决电池未来发展的资源硬约束的终极方案。但经过市场近一年的研究,结论是:钠离子电池虽好,但受限于能量密度只能作为锂离子电池的补充。

技术发展从来不是静态的,关于宁德时代(SZ:300750)面向第二代的钠离子技术,近来坊间已有诸多传闻。从我们一直关注的宁德时代专利中,我们找到了重大发现,而这些信号或许会颠覆你的认知。

01

硬币的正反面:从第一代钠离子电池说起

在2021年7月29号,宁德时代发布钠离子电池,自此钠离子电池正式走入大家的视野。钠离子电池具优势突出,但没有席卷市场,背后就是对能量密度的隐忧。宁德时代所宣传的第一代钠离子电池的能量密度为160Wh/kg,虽然已经是全世界范围内最高,但相比磷酸铁锂和三元还是矮个,比如三元高镍锂电池的极限能量密度有望做到280Wh/kg,第一代钠离子电池只能欺负下铅酸电池(能量密度约30Wh/kg)。

Image

图1:钠离子电池和锂离子电池区别,资料来源:中科海纳

02

宁德时代下一代钠离子电池已有破局之道?

遵循这个线索,我们开始去从前瞻性技术研发中寻找未来可能的答案,翻遍行业龙头公司已公开的专利内容后,宁德时代2021年获批的一个名为“钠金属电池、电化学装置”的专利进入了我们的视线,尤其是其中提到的“无负极金属电池”,属实是初次遇见。正是这样,无负极金属电池技术引起了我们的高度重视。

“无负极”和“金属”这两个关键词,都带有颠覆性的隐喻,而且所针对的材料是市场以前极少关注的。从字面来看,不仅仅是此前我们关注的钠离子电池,可能这是针对材料和工艺的一次重大创新。

我们决定一探究竟。

Image

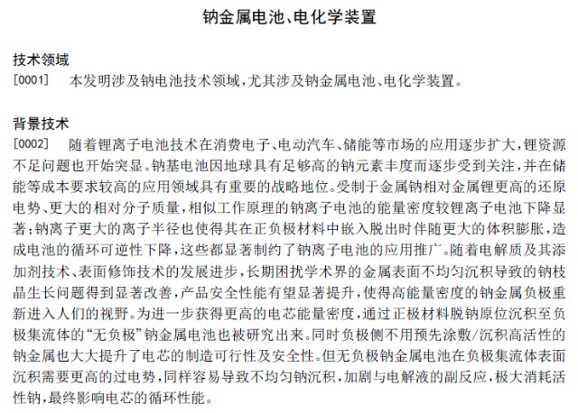
图2:宁德时代发明专利“钠金属电池、电化学装置”,资料来源:宁德时代专利说明书

【1】正极主导的电池创新,但革新负极更具紧迫性和颠覆性

能量密度提升是电池的第一性原理。在电池的四大材料——正极、负极、隔膜、电解液——中,过去十年,能量密度的进步主要是正极材料的优化和制造水平的提升贡献的。

以大家耳熟能详的锂电池为例,能量密度的进步主要是正极材料的优化和制造水平的提升贡献的。展开来说,锂电池的正极材料从磷酸铁锂迭代到NCM333,再到NCM523、NCM622、NCM811,其能量密度的提升成为大家津津乐道的微创新话题。

正极因此成了市场讨论的几乎唯一焦点,但凡你跟人讨论负极,可能对方就失去了兴趣,这玩意儿有啥好聊的,好像是其他都在变,只有石墨恒久远。负极历史上的确一直默默无闻。但是和拼积木是一个道理,电池的能量密度是由四大材料综合来决定的,负极理论上应该有更大的作为。

从1991年锂电池商业化以来,石墨一直是最广泛使用的负极材料,科学家们试验了各种方法对石墨进行改性,但是石墨的性能底子摆在那,目前高端产品已经达到360mAh/g,已经无限接近石墨材料的理论比容量上限372mAh/g。

有人会问,正极材料可以各种选择,负极怎么老是死磕石墨?残酷的现实是,负极的创新极其困难,一般10-20年才有一次重大突破。所以你看上一代负极已经够得到天花板了,下一代负极还远在规模化量产途中。

而残酷的现实是,负极的创新往往决定了电池技术最重要的更新迭代。当下,我们亟需更高能量密度的负极来应对未来需求。

【2】负极金属电池技术是什么黑科技?

看到“无负极”,想必很多人都惊呆了,没有负极的电池还叫电池吗?此前有特斯拉的“无极耳”技术(详情请见《4680电池,谁的砒霜,谁的蜜糖?》),现在宁德时代突然来个“无负极”。这年头没点化学基础还真没法投资新能源了。

其实无负极是行业术语,通俗的说,无负极金属电池是指生产制造过程中不添加负极活性材料,仅采用负极集流体作为名义上的负极。但这负极集流体不具备负极的功能,只有在首次充电完成后,正极材料中的金属迁移到负极集流体的表面,负极集流体上形成的金属层才是真正意义上的负极。

或者我们可以将无负极理解为生产制造过程中无负极,负极是在电池组装完成、首次充电后出现的。可能这还是太过抽象,我们以电池原理图展开做进一步说明。

在电池生产制造过程中,正极材料和正极集流体(铝箔)压在一起,负极这边是石墨和负极集流体(铜箔)压在一起,最后正负极再以叠片或者卷绕的方式“结合”。整个生产过程中,石墨负极是全程在线。

再讲到电池的工作原理,充电过程是正极材料中的离子(如锂离子、钠离子)穿过隔膜到达负极的石墨,电子则从正极集流体出发沿着外电路一路快跑到负极集流体,放电过程是反向的,离子和电子如此来回循环,就完成了电池一次次的充放电。

Image

图3:电池示意图,资料来源:锦缎研究院

那换成无负极金属电池后,情况会有哪些变化呢?其实正极这边没有很大变化,就是负极不再有石墨,只剩负极集流体(铜箔)。在电池生产过程中,由于没有负极材料相伴左右,孤零零的铜箔就“自封”为负极,直至电池组装完成。

接着离子的第一次发现之旅开启,它从正极出发,以金属的形式沉积到负极集流体,在负极集流体上形成金属层,这时候名不副实的铜箔将负极名号“让位”给了金属层。随后的放电过程中,离子从负极集流体上“逃”出来,返回它的“出生地”,如此电池完成了首次充放电循环,负极也就出现了。

Image

图4:无负极金属电池示意图,资料来源:锦缎研究院

而这种形式的新技术,被命名为无负极金属电池技术。这项黑科技,最大的好处是可以大幅提升能量密度,而这不正好可以解决钠离子电池量密度的痛点么,我们似乎看到了下一代钠离子电池的破局曙光。

03

黑科技首发畅想:下一代钠离子电池

【1】黑科技中的工艺难题

金属电池其实不是最近才有,早在上世纪七十年代锂离子电池刚诞生时,埃克森的M.S.Whittingham(2019年诺贝尔化学奖得主)就采用硫化钛作为正极材料、金属锂作为负极材料,制成首个锂金属电池。但是用金属锂作为负极,缺点和优点一样突出,锂金属负极在充放电过程中产生的巨大体积膨胀以及锂枝晶生长的问题,导致锂金属电池在循环寿命与安全性方面存在严重短板,当时的技术条件下完全没有商品化可能。

到了1985年,加拿大公司Moli Energy还真把锂金属电池商业化了,可惜技术没到家,卖出的产品在五年内大量起火,最后不得不全部召回公司。到了1989年,Moli Energy破产,成为先烈。两年后,索尼推出第一款商用锂离子电池,锂离子电池以其高能量密度和较高安全性高的优势席卷整个消费类电子市场,这使得锂金属电池黯然失色,锂离子电池自此成为主角。

因此无负极金属电池的发展不是受限于底层技术原理,而是材料科学和制造工艺。近年来,随着人们对能量密度的追求和生产技术水平的提升,具有极高理论容量的金属负极打破尘封的历史,再次引起了广泛关注,那无负极金属电池这一黑科技,是否有落地的前景?

我们查到,宁德时代不仅布局了相关材料设计专利,还率先申请了生产工艺专利,这表明其无负极金属电池技术研究进展可能比想象中快,或已有一定的产业化基础。而且,在专利中,频繁被提起的是钠离子,我们可能看到这一黑科技率先在钠离子电池上落地。

【2】宁德时代如何克服无负极金属电池的制造难题?

对于这个制造难题,我们从宁德时代2021年同期另外一个专利“负极极片的处理方法、钠金属负极极片与电化学装置”里找到了答案。

从电芯首次充电讲起,当电芯经首次充放电后,受制正极活性材料首次脱出/嵌入钠的不完全可逆性,会存在部分钠金属残留在负极而不能返回至正极,相当于有一些钠金属迷失在了负极,没有正常回到正极。

这时候问题开始出现了,从微观角度看,由于负极集流体表面的不均匀性,导致集流体表面的钠分布也呈现明显的不均匀性,而有活性钠残留区域相对无钠残留区域由于具有更低的成核能,更容易在随后的充电过程中沉积钠金属。结果就是,高活性区域(尖端、枝晶区域)与电解液的副反应加剧,最终导致活性钠的消耗及电池性能的衰退。

从公开的专利技术看,宁德时代是从源头着手,就是让在电芯首次充放电后,让残留的钠金属量足够多,最终能够在集流体表面形成一层均匀且有一定厚度的钠沉积层,以此来避免随后充放电循环过程中钠沉积至集流体表面所需的更高的成核能,同时降低整体的沉积过电势,最终保证钠金属的沉积均匀性及充放电过程的可逆性。

进一步展开来说,具体的做法是要求电芯首次充放电后负极的钠沉积厚度≥30nm,这样可以保证钠离子来回跑的时候,不在某些特定位置聚集。那么如何保证首次充放电后负极的钠沉积能达到指定的厚度呢,毕竟这个厚度是纳米级的,工艺难度不言而喻。

为了解决这个难题,宁德时代的做法是提前在负极集流体的表面设置导电涂层(金属氧化物),这么做可以进一步降低钠沉积所需过电势,保证首次充放电后钠金属的沉积均匀性。同时,这层金属氧化物保护层具有纳米级厚度,可以与钠金属在电化学条件下形成对应钠盐,从而提升钠金属负极极片表面的钠离子传输速率,提升电池动力学性能,解决了安全性和循环寿命的问题。

简单说,这个生产工艺像是给负极极片涂一层保护膜。一方面要保证膜层的厚度以及均匀性,另一方面要让膜层具有较高机械强度,使得钠负极极片充放电发生体积变化时保持结构的完整性,防止钠金属电解液直接接触形成大量钠枝晶。

Image

图5:钠金属负极极片与电化学装置,资料来源:宁德时代专利说明书

【3】下一代钠离子电池蓄势

解决完工艺问题后,我们看好这个黑科技未来首先在钠离子电池上落地。从钠离子电池发展的视角来看,坐拥地地壳储量排名第六的钠元素(储量是锂元素的400多倍),而且钠和锂是同族的,两兄弟的物理化学性能相似,自然不甘于储能、两轮车等“低端领域”。

如果无负极金属技术应用在钠离子电池上会如何呢?其实在去年的钠离子电池发布会上,宁德时代给出的下一代钠离子电池的能量密度目标就是200Wh/kg。现在我们可以根据现有资料得出一些结论,无负极金属电池技术有望在钠离子电池上率先落地,大幅改善其被市场质疑的能量密度问题。

而在开篇我们就提到了钠离子电池制造成本低、资源丰富,现在最大的痛点就是能量密度偏低(下图中唯一处于灰色部分的性能指标),展望下一代技术,将无负极金属电池用在钠元素上面进而大幅提升能量密度,从商业角度来看是再合适不过了。

Image

图6:宁德时代第一代钠离子电池和磷酸铁锂离子电池性能对比,资料来源:宁德时代钠离子发布会

04

不止于钠,新平台技术的化学推动力

【1】无负极金属电池技术不仅仅是钠

虽然前文的分析重点是钠离子,但必须澄清的是,无负极金属电池其实是一种平台技术,其可以是钠金属电池,也可以是锂金属电池、锌金属电池、钾金属电池等等。这好比是宁德时代的CTP技术,可以用在磷酸铁锂离子电池,也能用在三元电池(刀片电池就是一种CTP技术)。

值得一提的是,无负极金属电池技术与现有的电池产线和类似的,无需额外购买大量设备。毕竟无负极金属电池的四大材料都还在,也就是说,无负极金属电池生产制造成本不会显著增加,甚至随着规模化,制造成本还有下降的空间。

【2】材料体系变化缓解“缺锂焦虑”

随着锂离子电池在消费电子电动汽车、储能等领域的应用逐步扩大,锂资源不足问题也开始凸显。现实很残酷,锂并不是一种丰富的资源,其在地壳中的含量只有0.0065%,而且锂资源分布不均匀,70%的锂分布在南美洲地区。如果按照锂离子电池现在的发展速度,暂不考虑回收和新材料替换,锂离子电池的应用将在几十年后受到锂资源的严重限制。

我国的锂资源储量仅占全球的6%左右,却要生产全世界近一半的动力电池,结果就是将近80%的锂资源依赖进口。而且全球各大电池生产商都还在不断的扩大其产能,这也导致最近几年来,抢锂大战频频发生。

而无负极金属电池技术,可能能避免类似石油危机的噩梦在锂上重演。一方面,无负极钠电池能量密度快速提升,能够对锂电池形成更好的补充;另一方面,锂电池本身由于无负极金属电池技术,单位容量内使用量大幅下降。

Image

不知道这样的新信号,你是否已经接收到?

往 期 推 荐

追加内容

本文作者可以追加内容哦 !