(报告出品方/作者:民生证券,周超泽、许睿)

1、行业步入高质量发展进化期,全面拥抱新成长机遇

1.1 2021 年回顾—震荡中夯实行业基础,进化中涌现众多新机遇

2021 年是医药指数大幅震荡的一年,也是行业全新一轮进化的酝酿期。复盘过去十年的医药行 情,大致可以分为两个大的时代:

1) 医保扩容增量期,本土特色崛起时代:2009 年国家医保目录制定后,中国医药行业迎来医 保目录扩容期,扩容期带来的是进入门槛的降低,使得 2015 年及 2015 年之前的医药行业 极具本土特色,以仿制药、中药、中药注射剂扩容为重;

2) 医保控费腾笼换鸟,全面鼓励创新时代:2015 年中国实现三保合一,首次实现全民医保覆 盖,中国的医保从扩容期转向控费期,药政方面从毕井泉局长就任国家食药监总局局长后开 启了一轮完整的从研发段到资本端再到支付端的全流程药政改革,基本重塑了行业的产业逻 辑,同海外接轨,中国医药市场进入到腾笼换鸟、全面鼓励创新的时期。基于国内完整的制 造产业链、庞大的内需市场和海外出口的巨大空间,新的医药规则让投资者看到了各个方面 的广大前景,因此无论是一级还是二级市场,医药行业的明星赛道均涌入了海量资金,赛道 估值和热度被推到了前所未有的高度。

但不可忽视的是,首先自上而下的政策改革除了对新方向的大力鼓励,也需要对新兴方向的发展 进行规范矫正,同时还蕴含对老方向和旧产能的出清,但由于行业发展和资金投入的惯性,旧产 业结构的改革和新方向的规范调整需要更长时间去消化,因此在行业蓬勃向上发展的康庄大道上, 总会遇到多次的“矫正”和“回撤”,可以理解为夯实基础后有待更好的高质量发展。

2021 年可类比历史上的“2016 年”,“震荡”和“进化”是 2021 年的两个底色。我们认为 2021 年既是夯实基础的一年,前期主要的明星赛道如”创新药”、”医疗服务”、”CXO”在年内均经历 了多次反复的震荡,估值和指数往往是伴随着行业的基本面变化或者预期可能发生的变化而产生, 消化估值只是最浅显的表述,核心在于产业开始进入了调整期,在震荡期中夯实基础、在震荡中 完成进化。同时 2021 年又是医药进化的一年,2021 年末我们看到了众多医药新赛道的诞生, 且多数与中国医药产业链的自主自强和医药新科技有关,如”生命科学产业链”、”制药装备”赛 道、细胞与基因治疗等。类比历史上的进化期,上一次产业逻辑、产业政策新旧交替的进化期是 2016 年,医保扩容+药政改革开始的第一年,全年的行情演绎与 2021 年尤为相似,而往后看 一年的 2017 年也是进化后新赛道诸如”CXO”、”医疗服务”、化学发光等不断出现的一年,温 故而知,产业进化期最值得期待的就是新赛道、新龙头的不断涌现崛起。

医药行业深度研究及2022年度策略:全面拥抱新成长机遇

1.2 展望 2022 年—重点关注新方向潜力,传统方向性价比逐步凸显

首先要重新定义和丰富医药行业投资框架。近年来,在上述因素的推动下,行业除了传统的 药械等领域的创新性不断增强以外,也涌现出众多新的商业模式与创新业态,如 AI 医疗、癌症 早筛、3D 打印、生命科学、健康服务等。基于医药行业发生的众多积极变化及衍生出来的细分 赛道,传统的分类方式已经不能够满足医药行业的新需求,因此我们在过往团队研究积累的基础 上,基于行业本质将医药行业重新进行更具包容性的划分,主要分为医药真创新、医药新制造和 医药新消费三大主线共十二条细分赛道,基本囊括目前未来十年的医药行业新生态。

首先,许多传统的赛道经过一年多的估值消化和产业更新迭代,已经到了合适性价比的配置区间, 如产业逻辑一直不变的”CXO”赛道、处于估值底部积极变化趋势明显的中药赛道、产业升级明 确今年却调整充分的”创新药”赛道等等;其次在创新驱动和整个国内制造业自主自强的大背景 下,将会有更多产业链上新方向的价值需要去继续挖掘和发现,比如”生命科学产业链”、手术 机器人、器械上游、AI 医疗、细胞基因治疗、合成生物学等众多新产业链的崛起。

2、“创新药”:管线架构日益成熟,国际化大幕徐徐开启

2.1 政策支持铸就高质量发展顶层战略,产业升级寻找真创新

中国创新药产业的发展过程中,2015 年以前国内创新药定义为国内未上市新药,因此仿制 海外已上市且专利即将到期药物在国内可以以新药审批,该政策为国内输送了大量国外经典药物, 满足了临床用药基本需求。但由于当时仿制药临床数据监察过程存在不规范、不完整的情况,大 量仿制药与创新药同时申报,挤占药物审批资源,严重影响了药品审评审批的正常进行。

2015 年 CFDA 发布 CFDA(现 NMPA)《化学药品注册分类改革工作方案》,将新药定义由 “中国新”改编为“全球新”,只有国内国外均未上市的新药才能定义成创新药,将新药标准正 式与全球同步。同时 2015 年 7 月 22 号,CFDA 下发了《开展药物临床试验数据自查核查的公 告》,要求注册申请人主动开展临床试验数据的自查,上交,并在 117 号公告要求 1622 个临床 试验项目自查,最终结果为所有项目共撤回和不予批准总数为1277个,占应当核查的比重89.4%, 解放了评审资源,中国创新药正式进入与国际接轨的新纪元。

2017 年 10 月 8 号,中共中央办公厅和国务院办公厅联合印发《关于深化审评审批制度改 革鼓励药品医疗器械创新的意见》,制定了临床试验机构资格认定实行备案管理、推动上市许可 持有人制度(MAH)全面实施等重要措施。其中临床试验机构资格备案制简化了临床试验机构 申请备案的流程,释放了临床试验资源。MAH 制度将药品上市许可与生产许可相分离,药品上 市许可持有人可以委托第三方生产药品,一方面解决了初创企业生产药物进行临床申报的问题, 另一方面凭借国内的优秀及丰富工程师资源打造了一大批国际顶尖的”CXO”企业。该政策降低 了创新药企业成立的门槛,极大提高了国内药企的整体技术水平。

2021 年 7 月 2 号,CDE 发布《以临床价值为导向的抗肿瘤药物临床研发指导原则》征求意 见稿,强调以患者需求为核心的研发理念。其政策背景主要针对目前新药研发存在的新药临床试 验同质化明显,临床患者资源浪费的情况,内容中重点要求对照组选择最佳治疗方案同时严格限 定了单臂试验的试用范围,体现了国家政策面对创新药企业的进一步要求。

医药行业深度研究及2022年度策略:全面拥抱新成长机遇

我们认为,国家相关政策整体在于引导国内创新药企凭借国内丰富的临床资源及优秀的科研 团队,逐步发展成为国际领先创新药企。2015 年第一次政策调整后将宝贵的临床及审批资源从 仿制药转向创新药审批,2017 年进一步降低创新药开发门槛,在此过程中信达生物,百济神州、荣昌生物在内的一批创新药企脱颖而出,以远低于海外新药的价格为中国患者提供了包括 PD-1 单抗,HER2-ADC 等一批国际一线新药,满足了中国患者需求。

2021 年,以临床价值为导向的政策调整将会极大改善目前新药研发申报过程中,在少数靶 点及药物种类上重复性资源投入,保护患者权益防止患者资源浪费,未来很难会重现 PD-1 研发 过程中几十个新药同时申报的情况。我们认为,未来几年中,投资资金、临床资源将会进一步向 具备原始创新能力、能够打造新技术新科技同时具有全球化发展能力的真创新药企倾斜,创新药 产业有望整体升级。

2.2 支付手段多样化,保基本促繁荣

随着经济发展及人民对健康生活水平要求的不断提高,国家构建了多层医疗保障体系满足不 同的医疗需求。其中医保及商业保险经过多年发展已日趋成熟,医保主要保障居民基本医疗需求, 将报销范围限制在《国家医保药品目录》内,重点在于保基本,广覆盖。

商业保险依靠个人自主选择购买,相对收费较高,包含《国家医保药品目录》外的创新药、 进口药等。目前主要包括商业百万医疗险及更为昂贵商业中高端医疗险,由于投保门槛高,保费 贵等因素目前在医疗赔付中占比不高,2019 年占比仅为 5.6%。

为了更好满足医疗保障需求,为大病患者减轻财政压力,近年由政府主导,与基础医保深度 绑定的地区普惠型补充医疗保险——“惠民保”逐渐开始填补医保与商保之间的空缺。相比于 医保,其同时覆盖医保目录内和部分医保目录外药品。相比商业保险,其投保门槛显著降低:(1) 较商业保险投保年龄限制宽松,年龄超过 60 岁仍可投保;(2)投保人无需进行健康告知,具有 三高等基础病人群仍可投保 ;(3)职业不设限制,从事高风险职业例如矿工、机床工等同样可 以购买。

医药行业深度研究及2022年度策略:全面拥抱新成长机遇

医保:医保目录国家级准入谈判始于 2017 年版医保目录制定开始,通过对药品临床需求、 疗效价值、重大创新进行反复专家论证,并以全国联网随机票决方式遴选,经与企业协商最终确 定谈判品种,此后历年均进行了不同品种的医保谈判。

每年医保目录制定均重点考虑对创新药的支持,2018 年医保局更是专门组织了 18 种创新肿瘤药的专项谈判。在 2021 年医保谈判中,67 种谈判成功的目录外独家药品中, 有 66 种为去年上市药物,新药纳入率 99%,体现了医保对于创新支持的力度持续加大, 加速创新药的商业化放量。

医保整体定位仍在于“保基本”,新增的 74 种药品预计 2022 年增加的基金支出与目录 内药品降价腾出的基金空间基本相当,品类扩大已不明显增加基金支出为标准。诺西那 生钠注射液降价至 33000 元/支,达雷妥尤单抗注射液 400mg/20ml 规格从 19710 元 降为 8512.4 元,降价 56.81%进入医保,均体现医保确保“普惠性”的政策出发点。

商业健康保险:中国商业健康保险市场规模从 2016 年 4042 亿元增加至 2020 年 8193 亿 元,CAGR 为 19.2%。目前正探索在医保甲乙目录的基础上制定商报“丙类目录”,将创新药物、 医疗新技术、新器械纳入商业健康保障范围,满足不同人群的个性化医疗需求。

医药行业深度研究及2022年度策略:全面拥抱新成长机遇

惠民保:2015 年深圳率先推出“深圳市重大疾病补充医疗保险”,2019 年南京,珠海等城 市跟进,2020 年呈现“井喷”式发展,截至 2020 年底,全国共有 23 省 82 地区上线 111 款惠 民保产品,参保人数超 4000 万。进入 2021 年,惠民保更是多点开花,至 10 月中旬,共有 58 家保险机构在 27 省份参与超过 100 个城市的定制型医疗保险项目,总参与人数超过 7000 万, 较 2020 年 4000 万进一步扩大。

作为旨在解决大病患者财务压力的保险产品,惠民保定位于医保的有效补充,早期纳入的药 物种类较少且大多与肿瘤治疗相关,目前升级后的惠民保涵盖特药药品数量大多在 15 至 25 种。 其中,“北京普惠健康保”与“乐城特药险”联手保障的药品种类达到 100 种,包括 75 种海外 特药和 25 种国内特药,更是首次纳入了 siRNA 降脂药 Inclisiran,距离其获得欧盟批准用于高 胆固醇血症仅过了 7 个月。

伴随整体医疗支付体系的不断完善,以医保为基础,惠民保作为医保有效补充,商保满足个性化医疗订制需求的三重保障体系能够有效维护医疗支付体系的平稳健康发展。

2.3 “创新药”出海:水到渠成,扬帆启航

自从中国加入 ICH,国内药物监管政策标准逐步与国际接轨,实现国内与海外的标准互认, 奠定了创新药出海基础。目前出海主要由两种形式:将海外权益授出的 License-out 模式和海外 临床模式。

2.3.1 License-out :创新药企研发水平日益增长,海外授权数量激增

License-out 模式适合国内大部分创新药企,可实现在研项目快速出海,提升资金回流效率, 能够以较少的时间和资金成本换来稳定的首付款及相对较为丰厚的里程碑费用。 2006 年 11 月微芯生物的西达苯胺成为国内首个 License-out 授权至海外的项目,开创中 国创新药海外 License-out 的先河。然而随后 5 年只有 1 起创新药海外 License-out 案例,主 要原因在于当时国内医药研发氛围仍以仿制药为主,整体研发水平不足。2020 年堪称中国创新 药 License-out 元年,共有 42 起项目成功出海。

2021 年在此基础上,再创海外授权高峰,虽然项目数为 20 项低于去年同期,但其中重磅 交易频出,更是包含了百济神州替雷利珠单抗、Ociperlimab 及荣昌生物维迪西妥单抗三起重磅 项目,首付款分别达到 6.5 亿美元,2 亿美元及 3 亿美元。

2.3.2 海外临床:出海寻求

海外临床:2021 年同样是中国海外临床项目收获的一年,共有 8 款创新药上市申请获美国 FDA 受理,其中包括传奇生物 Cilta-cel CAR-T 疗法,信达、君实、百济、康方四款国产 PD-1 等中美双报项目。海外临床不仅可以帮助企业适应美、欧等地监管要求,打造临床试验队伍,同 时在海外人群中验证药效有助于在 License-out 合作中获取更高的首付款和里程碑条件。

3、医疗器械短期受集采波动,长期创新仍是主旋律

中国医疗器械行业正处于转型期,中高端器械占比稳步提升。国内医疗器械行业以中小型企 业为主,主要集中于低值医用耗材等低附加值器械领域,这些小型国内企业主导着中低端市场。 就高端器械而言,行业仍高度依赖于进口,由少数外资品牌主导。随着带国内医疗器械带量集采 的范围继续扩大,以及新冠的催化,国产产品凭借性价比和供应链优势对进口产品逐步产生替代, 在过去 10 年里,国内品牌在高值耗材细分市场的份额已从约 20%增至约 30%。

从细分领域来看,高值耗材占比高达 48%。随着人口老龄化,医保覆盖范围扩大,尤其是介 入类手术需求量增加,对高值医用耗材的需求也相应增加。另一方面,进口替代和带量采购等行 业政策也加速了国内高值医用耗材企业创新发展。IVD 占比位居其次,占总数的 19%。 包括基因测序、化学发光分析、微流控芯片核酸分析等试剂与设备,正在加速实现国产替代, 2020 年新冠疫情带来的诊断检测需求更加助推了 IVD 行业的增长。此外,医学影像设备、治疗器 械和检测器械分别占比 11%、8%和 6%。

医药行业深度研究及2022年度策略:全面拥抱新成长机遇

3.1 消费升级、政策鼓励、资本青睐三架马车,驱动创新医械稳步发 展

我国人均居民可支配收入和卫生总费用支出逐年上升,医疗消费持续升级。随着宏观经济的 发展,我国居民可支配收入持续增长,居民消费能力大大提升,从而奠定了国内消费升级趋势的 基调。其次,我国医疗卫生费用投入不断加大,居民健康水平持续改善。数据显示,2015-2020 年我国卫生总费用支出 CAGR 为 15.37%,约为同时期居民可支配收入 CAGR 的 2 倍,充分体现 了《健康中国 2030》的治国理念。

政策大力支持创新医疗器械发展。近年来国家出台了鼓励医疗器械的一系列政策,国家药监 局也随之制定出一系列鼓励医械发展的文件,在深化审评审批制度改革的同时更加重视医疗器械 上市后的监管,保障公众用械安全有效。

资本青睐,医疗器械行业融资次数同比增长明显。2021 年国内医疗器械融资热度创历史新高, 融资事件 488 起,同比增长 47.43%;融资规模为 558 亿元,与 2020 年几近持平;行业融资轮 次整体后移,C 轮和战略投资阶段项目数量明显增加,一定程度上说明资本的目光更多聚焦在商业 模式相对成熟的项目上。(报告来源:未来智库)

3.2 历经集采阵痛期,”创新器械”终将迎来柳岸花明

集采边际趋缓,创新价值永恒。目前国内医疗器械集采正处于进行时,医用耗材从价格 项目中逐步分离,发挥市场机制作用,实行集中采购、“零差率”销售。2021 年,医疗器械的集 中带量采购品类扩大,从高值耗材类逐步扩大至医疗设备,并进一步超预期延伸至此前普遍认为 的集采难度高、国产化率低、集采可能性较小的 IVD 化学发光领域,但今年集采降幅有所缓解, 安徽化学发光集采平均降幅不足 50%,保持了企业合理的利润空间。因此短期来看,集采有助于 增厚国产产品的成本优势,加速国产替代;长期来看,在边际成本递减规律下,行业马太效应或 将加剧,生产同质化产品且缺乏规模及成本控制优势的部分企业则将被淘汰出局,真正具备规模 效应和创新实力的公司将逐步显现,行业或将加速迎来低端产能出清的新格局。

近年来国产医疗创新器械申报及获批数目大幅增加。在高值耗材带量采购等行业政策驱动下, 国内医疗器械行业正在进入创新时代。截至 2021 年 12 月底,国家级创新医疗器械产品也已经达 到 133 项。从进入审批通道与完成注册上市的比例来看,2014 年进入国家创新医疗器械审批程序 的产品数共 17 项,有 1 项完成产品注册,比例仅为 5.9%。2020 年这一比例达到 54.7%,意味 着每两项进入创新医疗器械审批程序的产品中,就有一项获得产品注册证,审批效率大幅上升。 随着国内创新医疗器械特别审批经验积累和流程优化,在人工智能、医疗软件以及手术机器人等 亟需实现国产替代的领域,创新产品的不断涌现将成为常态化。

医药行业深度研究及2022年度策略:全面拥抱新成长机遇

近年来,中国医疗器械国产化率加深。从 2017-2020 年的医疗器械国产化变化情况来看, 2017 年,国内仅有 518 项二级医疗器械产品国产化率超过 50%,到 2020 年,这一数字达到 881 项,增长了 70%。从进口医械产品数量来看,2020 年,中国进口医疗器械产品共计 26713 件, 同比减少 6.65%;从中高端医疗器械细分产品来看,2020 年进口数量排名前三的分别是体外诊断 试剂、无源植入器械和口腔科器械,但从各自的进口数量来看,均较上年减少,并且减少数量均 在百件以上。

受益于经济水平的提升,健康需求不断增加,中国医疗器械市场迎来了巨大的发展机遇。近 年来,我国医疗器械市场保持着稳步增长。 2019 年我国医疗器械行业市场规模约为 6341 亿元,同比增长 19.55%。随着我国医疗器械行业 的技术革新及产业链成熟,市场容量将会不断扩大,加之疫情对我国医疗器械行业的巨大推动作 用。2020 年,我国医疗器械行业市场规模大约为 7950 亿元。

未来医疗器械领域,我们看好由创新器械推动的应用领域。主要推荐 4 大细分”创新器械” 赛道:1)基因检测,受益于基因技术进步、检测成本下降,新型应用场景如肿瘤伴随诊断和早筛 等不断涌现;2)人工心脏瓣膜,受益于抗钙化技术不断成熟,循证医学数据不断完备,推动国内 心脏瓣膜手术渗透率提升;3)内窥镜:中国内窥镜器械市场处于快速上升阶段,行业增速远高于 全球平均水平,弗若斯特沙利文预计到 2024 年市场规模将增长至 422.7 亿元,目前仍以进口产品 为主,从技术壁垒、研发进程、商业化放量角度分析,预计硬镜国产化率提升速度将高于软镜;4) CGM:CGM 在国内仍未被广泛应用,随着 2016 年雅培的产品获批,国内 CGM 行业正式进入快 速商业化放量阶段。预计 2020 年行业总规模约 6 亿元,随着我国糖尿病患者健康管理意识增强, 相关产品研发有序推进及商业化放量加速,2030 年国内 CGM 市场有望超百亿。

3.2.1 基因检测蓝海赛道,引领医学新时代

(1)供给端:技术进步,检测成本超摩尔定律下降

基因测序技术已发展至第四代。从 1977 年第一代 DNA 测序技术(Sanger 法),发展至今三十多年时间,测序技术已取得了相当大的发展,从第一代到第二代到第三代乃至第四代,测序读 长从长到短,再从短到长。但就当前形势看来第二代短读长测序技术在全球测序市场上仍然占有 着绝对的优势位置。测序技术的每一次变革,也都对基因组研究、疾病医疗研究、药物研发、育 种等领域产生巨大的推动作用。

(2)应用端:新的应用场景不断涌现

1) 产前检测必要性和重要性大幅提升

随着生育年龄增长、工作压力加大等原因,产前检测的重要性和必要性在大幅度提升。一方 面,育龄妇女规模已见顶下滑,生育年龄在 20~29 岁的女性数量正在逐年减少,另外社会整体教 育时间变长,使得平均生育年龄不断增大。另一方面,男性生育能力影响二孩数量。浙江省人类 精子库的数据显示,近年到精子库捐精的男性,质量连年下降,每毫升里的平均精子数 由 2005 年的 1.3 亿左右,下降到 2015 年的 0.67 亿,会向前运动可能与子结合的精子所占百 分比由 2005 年的 56.5%下降到 2015 年的 51.6%。在现代社会中,电磁辐射、食品中的雌激素 和塑化剂、抽烟酗酒、长期穿紧身裤和泡温泉,都影响着男性生育能力和精子质量。

医药行业深度研究及2022年度策略:全面拥抱新成长机遇

2) 伴随诊断:给肿瘤患者治疗提供重要评估手段

对肿瘤患者而言,伴随诊断可以评估最适合的特定疗法。美国一项研究表明,针对不同适应 症,有伴随诊断共同使用的靶向药客观缓解率远高于无伴随诊断的靶向药,从而可以减少无效治 疗,避免浪费晚期癌症患者宝贵的治疗时间,同时也为患者规避了无效治疗产生的高昂费用。对 于药企而言,伴随诊断可以增加新药的研发成功概率,从而降低临床试验成本。

3) 癌症早筛:有效提升生存率与降低治疗成本

癌症早筛必要性和可行性强。1)必要性:大部分肿瘤患者检出已是中晚期,可通过早筛提高 早期癌症患者比例,尽早进行治疗,从而大幅提高 5 年生存率。中国目前癌症死亡率远高于发达 国家,对标美国,其癌症总体发病人数约为中国的一半,但其癌症死亡人数只有中国的 1/3-1/4, 主要是由于癌症早筛普及较早。2)可行性:对于个人而言,癌症的早筛早诊可大大减少患者的 经济负担。由于早期发现癌症可以选择手术切除而不是药物治疗,或者使用标准的一线药物 而不是更昂贵的实验方案,从而大幅降低治疗成本,而且,患者在治愈之后可以继续工作, 给家庭带来收入。根据弗若斯特沙利文,在转移阶段被诊断出的癌症患者预估平均治疗费用 比在早期阶段诊断的癌症患者高出两倍。

预计 2030 年癌症早筛市场可达近千亿元。1)肠癌早筛:根据弗若斯特沙利文,2019 年肠 癌高危人群数目约 1.2 亿人,中风险人群数目约 6.33 亿人,预计 2030 年将分别增长至 1.6 亿人 和 7.58 亿人。预计 2030 年在中风险人群中渗透率约 5%,高风险人群中渗透率约 40%,其中选 择 FIT-DNA 基因检测项目进行肠癌早筛的患者数目占比约 10%,由此计算得到 2030 年中国的肠 癌早筛中基因检测市场规模约 83 亿元;2)肝癌早筛:肝癌高危人群每年需要做 2 次血清 AFP 和 肝脏超声检查,不考虑渗透率的前提下,传统肝癌筛查市场空间约为 351 亿元。目前国内还没有 成熟的可大规模应用于临床的肝癌早筛基因检测产品,商业化进程会略晚于肠癌早筛产品。预计 2021 年有望在临床上进行推广,到 2030 年国内肝癌早筛市场规模约 193 亿元。3)泛癌早筛: 预计 2030 年 50-75 岁人口数目约为 5.10 亿人次,假设 2030 年泛癌早筛产品价格降低至 2500 元/次,渗透率为 5%,则市场规模高达 638 亿元。

医药行业深度研究及2022年度策略:全面拥抱新成长机遇

3.2.2 心脏瓣膜研发正有序推进,介入瓣打开市场想象空间

全球及中国范围内瓣膜性心脏病负担日益加重,且集中在主动脉瓣和二尖瓣病变。据测算, 2018 年,全球有约 2.1 亿瓣膜性心脏病患者,造成约 260 万人死亡。全球范围内分别有 1930 万 人、2600 万人患有主动脉狭窄或主动脉反流,中国的患病人数分别为 420 万、380 万。随着人口 老龄化的加剧,主动脉狭窄或反流的患者呈上升趋势。相比主动脉瓣的病变,二尖瓣疾病的发病 率更高,2018 年全球和中国的二尖瓣反流患者分别为 9510 万和 1030 万人。因此人工瓣膜的更 换需求主要集中在主动脉瓣和二尖瓣病变的患者中。

介入瓣有望迅速放量,中长期会与外科瓣并存。目前国内人工外科生物瓣市场仍由爱德华、 美敦力等外企占据主要份额,佰仁凭借优异的产品性能、更为适中的产品价格有望进一步提高市 占率。介入瓣因其创伤小、手术风险相对较小以及恢复时间快未来有望迅速放量,但外科瓣价格 相对较低、循证医学时间长以及覆盖的适应症种类较为丰富,因此,未来 5-10 年,人工心脏瓣膜 市场仍会处于是外科瓣和介入瓣并存的状态。

3.2.3 内窥镜技术壁垒高,进口替代是国内企业发展主逻辑

中国内窥镜器械市场处于快速上升阶段,行业增速远高于全球平均水平。2015 年中国内窥镜市场在全球市占率仅有 12.7%,2019 年中国内窥镜市场规模达 225.1 亿人民币,全球市占率 提升至 16.0%,远高于全球内窥镜市场同期增速。由于国内企业技术水平不断提升,我们预计内 窥镜行业国产替代进程将加速,预计到 2024 年,其市场规模将增长至 422.7 亿元从产品类型来 看,中国内镜市场主要分为硬镜(腹腔镜等)、软镜(主要是胃肠镜)以及配套设备和耗材。

国内硬镜市场以进口为主,国产替代是行业主逻辑。中国硬镜主要分为白光硬镜和荧光硬镜, 市场参与主体以欧美和日本等进口厂家为主,呈相对集中的状态,其中排名前三的企业分别为卡 尔史托斯、奥林巴斯及史赛克,合计市场占比超 70%。

预计荧光硬镜是未来的主流方向。荧光硬镜市场由于其核心光学技术水平要求较高,进入中 国市场时间较晚,2019 年仅有两家公司竞争,呈现寡头格局。未来由于荧光内窥镜设备兼具白 光和荧光的两种模式的显影能力,对于医院而言,可以一机多用,因此将更有意愿采购荧光产品, 预计荧光产品将对白光产品产生替代关系。

医药行业深度研究及2022年度策略:全面拥抱新成长机遇

软镜技术壁垒高于硬镜,国内市场仍以进口产品为主。软性内镜通过人体的自然腔道来完成 检查、诊断和治疗,主要应用在消化道领域,随着早癌筛查的普及和内窥镜新术式的开展,未来 国内软性内镜市场将继续保持较快增长,预计到 2025 年销售额将达到 81.2 亿元。

3.2.4 高基数糖尿病患者带来 CGM 行业高增长,预计 2030 年市场规模超百亿

数量庞大的糖尿病患者为糖尿病持续监测市场持续带来高增长。据灼识咨询统计,目前全球 约有 4.63 亿糖尿病患者,受到人口老龄化、饮食不健康、城市化加速、运动量少等因素影响, 预计 2045 年全球糖尿病患者人数将接近 7 亿人。而中国是全球糖尿病患者数量第一大国,根据 IDF,截至 2019 年,中国糖尿病患者人数高达 1.16 亿人,占全球患者的 25.1%,目前我国共有 1312 万人有必要使用连续血糖监测产品,庞大的患者基数将支撑 CGM 广阔的市场空间,2030 年市场规模将达到 143 亿元。

我国 CGM 市场目前仍处于发展初期,“玩家”数量较少,进口产品占据 80%以上的市场份 额。截至 2021 年 12 月,整个市场以 2 家外资厂商(雅培、美敦力)和五家较小体量的国产厂 商构成,且中国 CGM 市场集中度较高,仅雅培一家就占据了整个市场约 80%的市场份额,美 敦力和其他国产厂商市场份额之和才仅为约 20%。2016 年,雅培和美敦力的 CGM 双双获批, 拉开了我国 CGM 行业发展的序幕,随后,美奇、圣美迪诺、普林斯顿、上海移宇等国产品牌纷 纷涌现,2021 年,伴随着凯立特(于 2021 年 9 月被鱼跃医疗收购)、微泰医疗和深圳硅基等的 CGM 产品陆续获批上市,国内 CGM 市场格局有望重塑。

4、新制造:”CXO”景气度仍然向上,新赛道不断涌现

4.1 “CXO”:景气向上,板块仍兼具确定性与成长性

4.1.1 景气→趋势:创新基调恒久不变,新热点带来新外包机遇

变与不变,两大层次三个维度前瞻性跟踪”CXO”行业,精准挖掘子领域投资机遇。首先, 不变的是:创新基调恒久不变,外包需求稳定增长,因此,研发阶段的研发支出和商业化阶段的 药品销售额每年以恒定增速成长。变化的是:需深度跟踪外包渗透率和中国 CRO/CDMO 全球 市占率这两个变化维度,精准挖掘子领域潜在投资机遇。

研发支出:新药研发支出稳定增长。全球制药企业的总研发 投入呈稳定增长态势,预计 2026 年高达 2330 亿美元,2019-2026 年的年均复合增速为 3.2%。

从药物时代浪潮去看,历经小分子化药-大分子生物药-细胞基因治疗三个世代,外包服务商 快速跟上药物研发的新热点,外包渗透率随之上升,打开长期成长空间。

医药行业深度研究及2022年度策略:全面拥抱新成长机遇

1)1980 年-至今,第一世代的小分子化药 CDMO 服务商逐步诞生,1982 年 Lonza 和昆 泰成立,小分子化药”CXO”历经了 40 余年的发展,全球外包增速维持在 4%-5%,但是由于 小分子化药占据 70%-80%的外包市场,因此其市场空间非常广阔。

2)2010 年-至今,第二世代的大分子生物药 CDMO 服务商逐步成立,1996 年 Lonza 开 始搭建生物药平台,2011 年三星生物和药明生物相继成立,经过十余年的快速发展,生物药外 包市场以 11%-13%增速继续成长。

3)2017 年-至今,第三世代的细胞基因治疗 CDMO 崭露头角,全球首个 CAR-T 药物于 2017 年获批上市,带动整个市场对细胞基因疗法的高关注度,Lonza 在 2010 年开始搭建病毒 载体平台;2014 年,药明康德在美国费城新建生产工厂,进行 CAR-T 及相关癌症免疫细胞疗法 领域研发生产;2018 年,博腾股份细胞基因治疗子公司博腾生物成立,处于兴起初期,细胞基 因治疗外包市场以 15%的增速快速成长。

质量体系得到规范市场高度认可,中国制造具全球品牌知名度。从 FDA 披露数据看,全球 通过 FDA 资格认证的工厂数量前三名分别是:美国(12804)>印度(1644)>中国(1090), 另外,从 2008 年开始,中国每年通过 FDA 审计的工厂数目占当年全球的比例逐步提升,2016 年达到 8.7%,2020 和 2021 年由于疫情限制出差,FDA 减少了在全球范围内的审查频次。

医药行业深度研究及2022年度策略:全面拥抱新成长机遇

CMO 向 CDMO 的演变:产业升级,壁垒抬高,毛利改善。

客户绑定耗时长:往往合作双方需要经过 10 年左右的合作与磨合才有可能在业务能力和知 识产权保护上达成互信,形成战略合作伙伴关系。

技术积累与团队建设不能一蹴而就:如何顺利实现药品或中间体的工业化生产,并在此基础 上进行优化是 CDMO 公司长期的追求。而化学反应的细节处理和新技术应用需要在长期生 产过程中摸索总结,不能一蹴而就。

EHS 管控强度提升,提高进入壁垒:随着国内 EHS 管控强度的提升,项目审批的时间和难 度也在逐步提升。有些企业已做好了技术储备但苦于项目没有得到及时审批而错失商机。

4.1.2 复盘→分化:结构性机会或将是明年”CXO”行业投资主旋律

我们认为 2021 年”CXO”板块行情可划分为 4 个阶段,其中,年初和年中均在业绩加速预 期下表现出较好的上升趋势;下半年在资金风格、政策及谣传的美国实体清单三重因素影响下, 引发市场对”CXO”行业景气度的担忧。

第一阶段(01.07-02.14):2020 Q4 和 2021 Q1 业绩加速预期提振行业景气度,估值随之 拔高。特色 CDMO 涨幅排在首位,得益于 2021 年 Q1 康龙化成药石科技优异的业绩表 现,归母净利润分别同比增长 142%和 147%。

涨幅排序为:特色 CDMO(60.41%)>创新药 CRO(51.70%)>二线 CDMO(44.50%) >一线 CDMO(37.17%)>临床 CRO(14.33%)。

医药行业深度研究及2022年度策略:全面拥抱新成长机遇

第二阶段(02.21-05.09):春节后,医药板块整体震荡下行,前期高估值高景气的”CXO” 板块回调最多。 跌幅排序为:一线 CDMO(-40.76%)>创新药 CRO(-37.22%)>临床 CRO(-33.80%) >特色 CDMO(-25.02%)>二线 CDMO(-7.81%)。

第三阶段(05.16-07.18):2021 年中报业绩高预期再次拔高市场关注度,但是,7 月 2 日 国家药品审评中心 CDE 发布《以临床价值为导向的抗肿瘤药物临床研发指导原则》征求意 见稿,引发市场对”CXO”景气度的质疑,导致整体板块略微波动。

涨幅排序为:一线 CDMO(32.34%)>特色 CDMO(27.79%)>创新药 CRO(26.82%) >二线 CDMO(5.30%)。

第四阶段(07.25-12.27):三重因素导致板块的集体回撤。1)2021 年下半年,资金风格 切换,医药板块进入调整期,高估值的”CXO”板块回撤较大;2)一级市场投融资数据季 度间环比下滑,叠加下半年多家上市的医药企业破发,引发市场对”CXO”外包需求的担 忧;3)12 月 15 日,中国企业被美国列入实体清单的谣传,对以海外收入为主的”CXO” 公司造成重磅打击。其中二线 CDMO 和仿制药 CRO 在行业下行阶段,走出独立行情,二 线 CDMO 上涨 26.13%,仿制药 CRO 阳光诺和 6 月 21 日登陆资本市场以来,最大涨幅达 到 100.75%。

跌幅排序为:特色 CDMO(-50.17%)>一线 CDMO(-46.61%)>创新药 CRO(-43.78%) >临床 CRO(-34.63%)。

医药行业深度研究及2022年度策略:全面拥抱新成长机遇

CDMO 子板块格局分化,成长逻辑各不相同。我们从发展阶段、体量规模、成长逻辑及公 司地位四个维度将 CDMO 板块划分为三个子板块:

1)一线 CDMO:包括药明康德、药明生物、凯莱英博腾股份,这 4 个公司业务板块布 局完善,无论从公司质地、客户质量及品牌知名度处于国内第一梯队,国际领先地位。产业升级 为其成长主旋律,一线 CDMO 全球地位明显提升,明年有望迎接新元年。

2)二线 CDMO:包括九洲药业普洛药业诺泰生物等,二线 CDMO 公司拥有足够的产 能和丰富的生产经验,原先主营业务以大宗”原料药”等为主,逐步向附加值更高的 CDMO 业 务拓展,提升公司整体毛利率和净利率。产业转移,享受订单外溢 行情,二线 CDMO 迎来发 展新机遇。

3)特色 CDMO:包括康龙化成药石科技皓元医药及维亚生物,这 4 家公司均是以早 期实验室服务蓄积客户流量,从临床前阶段就切入客户管线,客户粘性强,通过自建产能或者收 购现有产能,打造研发-生产一体化服务产业链。因此,前端业务积蓄客户流量,后端生产逐步 放量,特色 CDMO 弹性最大。

产能释放节奏高度匹配订单需求,一线 CDMO 明年或将迎来业绩爆发期。一线 CDMO 企 业大都在 2000 年左右成立,早期处于拓市场、建口碑时期,多以接附加值较低的中间体或原料 药订单为主,以产业链转移为行业增长逻辑。历经 20 余年的发展,我们认为站在当下,一线 CDMO 企业的成长逻辑已转变成产业升级,不再是低附加值的 CMO 订单转移,而是运用核心 技术主导工艺开发的高附加值 CDMO 订单。后疫情时代的新冠口服药订单吹响产业升级的号角, 中国 CDMO 企业被海外大药企纳入创新药商业化供应的第一梯队名单,同时,中国 CDMO 企业的产能释放节奏也高度匹配订单需求。凯莱英预计到 2022 年,产能增加至 5870m,是现有 产能的 2 倍,位居国内首位;药明康德(合全药业)预计到 2023 年,产能增加至 3886m,是 现有产能的 2.7 倍;博腾股份预计到 2022 年,产能增加至 2000m,是现有产能的 1.4 倍。作 为国内生物药 CDMO 龙头,在新冠疫情突发之时,药明生物快速响应市场需求,仅 2020 年, 就交付了 800 多公斤的新冠中和抗体,以高交付质量在全球建立良好口碑,未来几年药明生物 的产能也在加速落地,2022 年即将具备 25.6 万升产能,是现有产能的 1.6 倍。

实验室服务是中国强项,”CXO”企业自此衍生两类业态。实验室服务是中国”CXO”企 业最先受到海外药企青睐的业务板块,并开创了中国特色的 follow the molecule 商业模式,积 蓄早期大量优质客户流量池,药明康德、康龙化成美迪西昭衍新药等成立之初都是以实验室 服务切入客户项目管线,扎稳根基。我们将实验室服务划分为两个子领域:

医药行业深度研究及2022年度策略:全面拥抱新成长机遇

创新药为主,仿制药为辅的综合及细分特色 CRO:综合性 CRO 公司主要包括药明康德、 康龙化成和美迪西,能够为客户提供创新药综合化服务。成立时间较早,业务综合性较强, 实验室分布较广。细分特色 CRO 公司分为药物发现、安全性评价和模式动物三个小模块, 其中药物发现阶段外包渗透率极低,仅为 10%,后端的临床及生产环节外包渗透率约为 40%, 给相应外包服务商留下了很大拓展空间,主要包括成都先导和维亚生物;安全性评价是临床 外包渗透率最高的环节,约 55%,是实验室服务中壁垒较高的环节,国家要求所有从事药 物研发,企业和科研机构的实验数据必须来自达到 GLP 标准并且被认可的实验室,目前有 资格的”CXO”公司数量有限,主要包括昭衍新药;随着南模生物和集萃药康登陆二级资 本市场,带来全新模式生物赛道,以提供科研研究中刚需且基本外购为主的小鼠等动物。

仿制药大国向仿制药强国的升级,我国高端仿制药研发服务仍然存在较大市场增长空间。虽 然我国仿制药整体市场规模广阔,但还不是仿制药的强国,仿制药质量还需进一步提升。根据 CDE 数据,在我国已有的 18.9 万个药品批准文号中,仿制药占比达到 95%以上。结合集采制度、仿制 药一致性评价制度,MAH 制度对于鼓励药品创新,提升仿制药质量,促进我国仿制药研发由低端 向高端转变具有重要意义。

高质量、高端仿制药的开发更加需要借助 CRO 企业的力量。为了形成差异化竞争优势,制 药企业加大对高质量、高端仿制药的研发投入力度,比如说缓控释制剂、吸入性制剂、微球和脂 质体等。而且为了快速抢占市场份额,制药企业希望在创新药即将或者刚过专利期,就能够实现 快仿、首仿。高质量、高端仿制药的开发难度往往更大,资金投入更大,制药企业更加需要借助 CRO 企业的力量,进一步促进了仿制药 CRO 市场的发展。

医药行业深度研究及2022年度策略:全面拥抱新成长机遇

临床 CRO 市场规模处于所有外板块的首位,庞大市场空间足以容纳多家公司并行发展。 弗若斯特沙利文预计,到 2024 年,全球临床 CRO 市场规模有望高达 622 亿美元,按照地区划 分的全球临床 CRO 增速来看,中国 2019-2024 年复合增长率为 30%,以超高速增长率逐步抢 占一定市场份额。

中国全球多中心临床点和首次注册临床试验地点选择中国的项目数量显著增长。2019 年在 中国进行的国际多中心临床试验总数为 156 个,占全球总数比例约为 20%。另外 2020 年,首 次注册临床试验的地点选择中国的项目数有 2953 个,占全球比例为 19%。(报告来源:未来智库)

4.2 “生命科学产业链”与”制药装备”:未来十年的高光赛道

“生命科学产业链”上游主要包括生化试剂、设备和耗材。1)生化试剂:化学试剂由于技术、 生产壁垒低,国产产品具备价格优势,已基本实现进口替代;生物试剂系国内起步较晚,目前国 内进口产品市占率约 80%,随着产品质量进一步优化、种类进一步丰富,国产替代正加速进行, 相关公司有诺唯赞百普赛斯义翘神州和菲鹏生物。2)设备:大多属于高精尖设备,目前国内 基本采用进口产品,但不乏优秀厂家,正进行相关技术的突破和整机生产,未来有望占据一席之 地,相关公司有东富龙楚天科技;3)材料及耗材:低值实验室耗材已基本实现国产自给,部分 核心材料如纳米微球亦已开始进行国产替代,相关公司有纳微科技

政策扶持带动行业规范高速发展。自 2016 年起,国家层面把加强大型科学仪器设备、实验动 物、科研试剂、创新方法等保障研究开发的科研条件建设纳入《“十三五”国家创新规划》,之后 每年均会发布相关的意见或规划以加强基础科研建设。这表明政府对科研投入的重视,我国正努 力跻身世界一流科研水平。

医药行业深度研究及2022年度策略:全面拥抱新成长机遇

中国在生命科学领域投入资金 CAGR 远高于全球平均。2020 年全球生命科学研究投入资金 1601 亿美元,中国生命科学投入资金 948 亿元,约占全球投入总额的 9.2%,跟欧美发达国家相 比仍有较大差距。从成长性来看,中国生命科学研究资金 5 年(2016-2021)CAGR 为 16.32%, 全球同时期的 5 年 CAGR 为 6.27%,我国资金投入增速远超全球平均水平,体现我国生命科学领域正处在快速成长期。未来在国家政策积极鼓励基础研究及资本持续赋能的推动下,我们认为资 金投入仍有望保持 10%+的增速。

4.2.1 生物试剂发展方兴未艾,剑指星河

按生物科研试剂的用户类型划分,可以分为工业用户和科研机构用户两类。工业用户一般使 用生物科研试剂进行产品检测或研发;科研机构一般使用生物科研试剂进行教学或科学项目研究, 对生物科研试剂的检测效率、准确度和质量标准要求较高。2019 年,以生物科研试剂投入资金计 算,我国科研机构用户占比为 72.4%,工业用户占比为 27.6%。按生物科研试剂的类别来划分, 可以分为分子类、蛋白类和细胞类三大类别,三者的市场规模占比约为 5:3:2。

预计 2023 年中国生物科研试剂可达 260 亿元,中高端生物试剂仍以进口为主,国内企业 因规模较小竞争格局较为分散。生物试剂目前由国外企业主导,国产企业起步较晚,技术和品牌 弱,市场份额较小,缺乏规模效益,且客户分布广且分散,平均订单量小,难以批量实现产品生 产和流通。

医药行业深度研究及2022年度策略:全面拥抱新成长机遇

生命科学领域的蓬勃发展为生物科研试剂市场带来活力。生命科学研究资金投入的增加为生 物试剂行业的发展提供了良好支撑,生物试剂行业占生命科学领域整体资金投入的比重约 10-15%。 相较于全球,中国生物科研试剂发展较晚,但近年来保持高速增长态势,2015-2019 年 CAGR=17.1%,远高于全球同期的 8.1%。

技术进步推动生物试剂需求增长。上个世纪 60 年代起,陆续出现了流式细胞术、酶联免疫吸 附测定法、免疫印迹法、酶联免疫斑点法等技术,这些实验技术与方法学的成熟,衍生了大量对 配套生物试剂的需求。随着 2000 年第二代高通量测序技术的面世,相应的高通量测序建库试剂也 开始出现大量需求。近年来,随着 CRISPR 技术的应用,Cas9 核酸酶试剂盒开始推出。未来,随 着生命科学领域新技术的不断发展,相应配套的生物试剂需求将会不断扩大,生物试剂市场规模 也将随之不断扩大。

据沙利文数据,分子类生物试剂应用场景丰富,预计 2024 年市场规模超百亿。分子类生物 试剂主要指核酸以及小分子进行的实验中所需的试剂类型,其中以各种分子生物学酶为主,比 如 PCR/qPCR 系列、逆转录酶、内切酶、修饰酶、克隆/点突变等。分子类生物试剂被广泛应 用于科学研究、高通量测序、体外诊断、生物医药、动物检疫等领域,应用延展性强。同时,各 细分领域市场规模增长迅速,带动分子类生物试剂的需求迅速增长。

2019 年分子类生物试剂市场规模约 69 亿元,分子类生物科研试剂规模预计在 2019-2024 年将以 CAGR=12.3%的速度增长,在 2024 年将达到 124 亿元。目前国内分子类试剂竞争格局较 为分散,诺唯赞占据国内龙头地位,占比约 4%,剩余 55%的市场份额多为国内其余体量较小的 试剂生产公司割据,整体来说市场集中度不高,行业有待重新整合。其次进口占比较高,四大外 资企业如美国赛默飞、德国凯杰、罗氏 Takara 和美国 BioRad 合计市场占有量达 41%,但由于国 际形势变化、汇率波动等因素,进口产品存在价格上涨及供货紧张的风险,2020 年全球范围内传 播的新冠疫情进一步加剧了生物试剂的供应紧张,供应链本地化越来越受到国内科研机构及企业 的重视,我国生物试剂行业得到前所未有的发展机遇。

医药行业深度研究及2022年度策略:全面拥抱新成长机遇

蛋白类生物试剂赛道小而美,增长动力足。重组蛋白是指用特定基因的 DNA 序列作为模板 表达生成的蛋白质。根据作用机理可大致分为重组蛋白和抗体,抗体指可以与康团特异性结合的 免疫球蛋白,占比较高,约 2/3,主要用于免疫反应。

重组蛋白在生物药研发、基础研究和体外诊断试剂方面均有广泛应用。2019 年全球销售额前 10 名的药物中,7 款是生物药,包括单克隆抗体、融合蛋白。单克隆抗体药物的市场需求巨大, 而重组蛋白是研究单克隆抗体药物的重要试剂之一;在科学研究中,重组蛋白可应用于结构解析、 细胞培养、细胞诱导、分化、酶功能性研究、底物、对照品等多个方面;诊断试剂成本的 60%-80% 是包括诊断酶、抗原和抗体在内的诊断试剂原料,其中诊断酶和抗原中一部分就是重组蛋白。

国内重组蛋白市场规模增长迅速。随着生物药的积极研发和对生命科学机理的深入探索,全 球重组蛋白生物科研试剂市场从 2015 年的 5 亿美元增长到 2019 年的 8 亿美元,预计 2024 年市 场规模将达到 15 亿美元。中国重组蛋白生物科研试剂总体市场从 2015 年的 4 亿元增长到 2019 年的 9 亿元,预计 2024 年市场规模将达到 19 亿元,9 年 CAGR 近 20%,行业规模增长迅速。

医药行业深度研究及2022年度策略:全面拥抱新成长机遇

重组蛋白国产替代具备可行性。从研发实力、品牌影响力等方面来看,国内试剂生产企业和 国际知名企业相比仍然具有较大差距,我国重组蛋白科研试剂市场仍然主要由国外品牌占据。2019 年,中国重组蛋白试剂市场第一和第二名分别为 R&D Systems 和 PeproTech,合计占有 36%的 市场份额,国内前两大企业义翘科技和百普赛斯仅占据不足 10%。其次市场竞争格局仍较为分散, 55%的市场份额由各个小体量公司所割据。但目前国内第一梯队企业的产品质量已与国际一流产 品齐肩,未来国内企业有望凭借日益丰富的 SKU 和品牌口碑逐步形成规模效应,加速国产替代。

4.2.2 高端仪器设备是”生命科学产业链”国产化的首要阵地

科研仪器千亿黄金赛道亟待国内企业开拓。据 EMR 统计,2025 年全球高端科研仪器市场 规模有望达 3000 亿元,复合增速约 9.6%。分析仪器是科研仪器的重要组成,占比约 45%,其 中质谱是分析仪器中最主要的仪器类型,据中国科技部统计,国内科研机构所属的仪器中质谱仪 器货值占比最高约 20%。

质谱法作为一种强大的方法和分析工具不断发展,用于详细分析粒子和分子。该技术的应用 涵盖生命科学的所有领域,包括基础发现研究项目、食品和环境测试、临床应用、材料科学以及 药物和生物治疗开发。2018 年全球质谱仪在生物医药及科研领域占比达 65%。

医药行业深度研究及2022年度策略:全面拥抱新成长机遇

近年来我国质谱仪市场规模不断扩大,据统计,截至 2020 年我国质谱仪市场规模达到 142.2 亿元,2010-2020 年复合增长率为 17.77%。从地域来分北美 、 欧洲和中国是质谱仪主要分布 地,主要和区域内科研和制药活动密切相关。目前国内质谱仪市场仍然依赖进口,近三年质谱进 口金额达 67 亿美元,国产化率约 5%。

4.2.3 生命科学高分子耗材:全球视野下的朝阳行业,孕育世界级企业的摇篮

耗材在”生命科学产业链”中扮演不可或缺的角色。生命科学高分子耗材在各类医疗和实验 操作的应用场景中广泛使用,涉略产品种类较多,包括细胞培养耗材、分子生物学耗材、 过滤/ 净化实验耗材、微生物学实验耗材、仪器设备专用耗材、试剂类耗材等范畴,对应到产业端包括 基因测序、辅助生殖、实验室耗材、体外诊断耗材、标本采集处理等。

纵观全球,生物医疗各领域快速发展带动生命科学高分子耗材需求高速稳定增长,预计 2025 年全球生命科学高分子耗材市场规模约 450 亿美元,CAGR 约 13.8%。由于行业壁垒高,我国 在高端生命科学高分子耗材领域国产化率目前不足 5%。应用端主要赛道包括 IVD 仪器定制化耗 材、生命科学实验耗材、辅助生殖耗材、基因测序耗材、标本采集处理等。其中 IVD 赛道集中 最高,CR4 达到 50%,所以耗材需求最为集中,有利于供应商快速放量,且亚太地区 IVD 市场 空间较大,预计未来 5 年复合增速超过 15%,耗材市场增量空间可期。

优质赛道享受高附加值和政策免疫拥抱高收益。医疗诊断和科研领域对于耗材质量的重视程 度远高于采购成本,由耗材质量引起的诊断结果偏差、高值样本试剂损失、实验误差等负面结果是本质性的差别。由于国内耗材供应商良莠不齐,国产耗材的市占率一直较低,也少有供应商能 进入国际巨头的供应链。因此高分子生命科学耗材行业具备毛利高、国产及全球占有率极低的属 性,当前在生命科学高分子耗材供应上具备先发优势的供应商将充分享受高分子耗材产能向国内 转移的趋势红利,迅速打开国内和全球的生命科学耗材蓝海市场。生命科学高分子耗材 ODM 模 式类似于药品的 CDMO 产业,并且耗材行业全球化属性深种,国际化供应链市场为主。耗材供应 商直面下游各医疗实验领域品牌商,耗材价值在下游产品占比较低,耗材价格更多取决于供需关 系。因此,生命科学耗材行业具备政策免疫属性。

医药行业深度研究及2022年度策略:全面拥抱新成长机遇

疫情打开本土企业切入塑胶耗材国际供应链的黄金窗口期。自 2020 年,全球进入疫情时代, 各产业普遍受到疫情影响。美国 USITC 透露,新冠检测相关高分子生命科学耗材产能严重不足, 且产能无法立即提升。供需矛盾最突出的是移液吸头,模具需要国外进口,耗时在 20 周左右,自 动化生产设备同样需要额外调配,新产线的搭建周期在 8-14 个月。这将导致美国面临长时间的移 液吸头短缺,全球范围可能面临同样的短期问题。截至 2021 年 3 月,美国进口的塑胶生命科学耗 材持续升高,其中中国份额大幅提升后维稳,与棉签、试剂等数据先上升后回落的趋势形成鲜明 对比。

4.2.4 “创新药”大时代下,制药设备行业呈现高景气

近年来,国家出台《“十四五”生物产业发展规划内容》、《中国制造 2025》等政策,我国 生物”制药装备”产业处于重要发展阶段。在带量采购常态化、一致性评价、鼓励新药研发等背 景下,创新成为制药产业发展的主旋律,制药企业面临工艺升级、设备更新的挑战,这将倒逼” 制药装备”产业继续加快创新升级,技术从仿制创新朝着自主创新研发方向转变,越来越多的自 主研发产品正在逐步替代进口,进行国际化发展,同时也发挥自身优势,推向国际市场;向整体 解决方案供应商转型。制药设备贯穿生物制药全链条,包括培养基、发酵罐、生物反应器、生物 分离纯化及超滤系统、制剂设备、冻干设备等。

国内医药企业尤其生物医药企业,所需的高端装备,如疫苗类、蛋白类、细胞类等等,近百 亿需求市场由国外企业占据。新冠疫情等事件的影响,为国内”制药装备”头部企业开启了替代 之门。生物制药在国内快速发展。生物”制药装备”品质要求高,工艺关联性强。生物医药企业为了快速申报和完成整个生产流程建设,广泛采用生物反应器的一次性技术产品。现又面临降成 本及供应链可靠保障的压力,为国内”制药装备”企业提供机会。中国”制药装备”的头部企业, 最近几年产品品质逐年提升,已达到或接近国外先进水平。

医药行业深度研究及2022年度策略:全面拥抱新成长机遇

5、新消费:”医疗服务”长期逻辑不变,中药消费品有望估值重塑

5.1 “医疗服务”:逐步淡化疫情影响,民营医院长期发展空间广阔

5.1.1 2021 年下半年”医疗服务”板块受政策及疫情影响呈震荡行情

回顾 2021 年,”医疗服务”板块上半年由于去年疫情低基数叠加上半年消费需求旺盛的影 响推动”医疗服务”板块走高,而下半年政策频出增加了板块不确定性,又叠加 2020 年下半年 高基数的影响下,板块出现震荡行情。

民营医疗定价灵活,将受益于医疗服务价格改革。深化医疗服务价格改革,预计整体调幅以 升为主。前期通过降低药品耗材价格,为医疗服务价格改革创造了条件,为了规范管理医疗服务 价格,更适应临床诊疗和价格管理需要,2021 年 8 月 31 日,国家医保局等八部委联合颁发《深 化医疗服务价格改革试点方案》旨在建立医耗分开、医疗服务科学定价的价格体系。从近期部分 省份医疗服务价格调整情况上看,医疗服务中技术含量较高的项目价格得以提价。对于协议管理 的民营医院来说,改革前医疗服务价格受到公立医院价格以及医保结算体制的影响,民营医院收 费不具备优势,改革后公立医院调高医疗服务价格,民营医院会相应的更进调整,而有技术优势 的民营医院会更明显获益。对于非纳入协议管理的民营医院来说,1)对于公立医院开展的特需 及自费项目,公立医院存在 10%的上限,而民营医院可以以此通过服务与特色取得竞争优势;2) 对于公立医院不开展的特需和自费项目,在政府价格规范下,民营医院具有自主定价优势。

医药行业深度研究及2022年度策略:全面拥抱新成长机遇

政策利空出尽,民营”医疗服务”边际转暖

长期来看,医疗服务需求扩大,需求呈现多元化发展,公共医疗卫生费用持续提升,引入社 会办医有利于:1)扩大服务供给;2)提供差异化服务缓解非基本医疗需求对公立医院资源的 挤压;3)建立竞争机制为”医疗服务”行业增值增效。中期上,口腔、眼科板块政策利空出尽, 迎来边际转暖;医美板块受政策影响逐步消除;此外,我们预计在 DRGs 支付下,公立医院为了 加快病床周转率提高盈利水平,有望将康复业务转移至院外,民营康复机构有望因此受益。短期 内,我们预计伴随疫情的常态化,民营医院受疫情影响基本消除,客流量逐步回暖。

5.1.2 康复及高端、特需民营医疗有望受益 DRGs 改革带来的公立医院资源转移

DRGs/DIP 医保支付方式改革促进民营医院龙头集中,此外作为公立医院补充的康复以及高端、特需民营医疗机构也将获得更好的发展机遇。DRGs/DIP 医保支付方式改革倒逼公立医院 管理更加精细化,促进医疗服务增质增量。民营医院需要不断提升自己精细化管理能力,控费增 质才能跟上公立医院的脚步,龙头民营机构优势凸显。此外,在 DRGs 支付方式下,公立医院有 意愿加快床位周转以提高管理运营效率、控制费用,因此民营康复医院作为公立医疗机构的有效 补充有望收益。与此同时,受到 DRGs 支付方式以及自费比的限制,公立医院开展自费项目总量 受限,以此为高端、特需民营”医疗服务”市场发展创建空间。

长期来看,康复医疗一方面可以降低临床的致残率,提高患者的自理能力和生存质量;另一 方面,危重病人早期康复治疗有望避免后期并发反应降低死亡率,由此可以降低住院费用。随着 康复医疗普及度的提升和居民康复意识的觉醒,我国康复”医疗服务”需求不断提升,2011 年 到 2019 年,康复医学科门急诊和出院人数快速增长,其中出院人数的 CAGR 约为 20%。但我 国康复资源整体紧缺,目前我国康复学科病床数量有 27 万张,距离目标的 44 万张缺口仍然较 大。中期上,在 DRGs 医保支付方式改革下,公立医院在提升床位周转率的压力下,有望将术后 康复转移至院外进行,我们认为民营康复医疗机构将受益于此从而实现客流量的提升。

医药行业深度研究及2022年度策略:全面拥抱新成长机遇

5.1.3 疫情影响与政策风险逐步淡化,需求助力专科医疗“长坡厚雪”

我国属于“眼病大国”,眼科疾病患病人数基数大,其中近视眼约 7 亿人,白内障 1.8 亿人, 干眼症约 2.4 亿人,而随着老龄化的加重,相关人群基数会进一步扩大。眼健康是国民健康的重 要组成部分,视觉损伤严重影响人民群众的身体健康和生活质量,加重家庭和社会负担,而根据 WHO 统计的致盲因素中,白内障占 39%、屈光不正占 18%、青光眼占 10%,因此将眼科”医 疗服务”需求推入了刚需的范畴内,同时也拉动了眼科”医疗服务”市场的发展。

2018 年我国 眼科”医疗服务”市场规模扩大至 1083 亿元,同比增加 14.9%,2013 年至 2018 年的 CAGR 为 14.72%。然而我国眼科疾病的诊断率远低于美国且一些主要眼科治疗项目的渗透率处于较低 的水平,横向对比海外后续有较大的提升空间。中期来看,2020 年民营眼科”医疗服务”板块 受角膜塑形镜集采担忧及 DRGs 支付方式改革的影响呈震荡走势。考虑到角膜塑形镜目前渗透率 较低,且角膜塑形镜属于年度消费品,如被纳入医保,将对医保造成很大负担,因此我们预计角 膜塑形镜被纳入集采概率较低。此外,对于 DRGs 支付方式改革,我们认为民营医院,例如爱尔 眼科,高端人工晶体手术占白内障整体手术比例较高,DRGs 对其白内障手术业务板块影响有限。

5.2 政策促处方外流、龙头集中,连锁药店扬帆再启航

处方外流是国家提出的确定性大方向,药占比、零加成、带量采购等一系列政策促进处方外 流。中国 2017 年开始一步到位实施零加成,对应的医药分离率是 27.1%,而日本的医药分离率 在 70%,参考日本处方外流水平,我国处方外流可带来千亿市值增量。2018 年我国处方药销售 规模达到了 11266 亿元,其中药店处方药销售占总销售额的 12.1%,销售额达到 1363 亿元。 参考 2014 年日本药店端处方药销售占销售总额的 54.3%,如果中国处方药外流达到日本水平, 药店端处方药销售规模可达 6117 亿元,有近 5 倍的提升空间,而龙头药店有望凭借自身规模化 经营以及规范化管理优势实现强者恒强。

医药行业深度研究及2022年度策略:全面拥抱新成长机遇

中期:近两年国家出台了一系列政策加速处方外流,促进行业集中度提升。2021 年 5 月 10 日,国家医保局出台了“双通道”政策,通过定点医疗机构和定点”零售药店”双渠道,满足药 品供应及临床使用,并同步纳入医保。双通道模式一方面可以帮助药店更好的承接处方的外流, 另一方面可以提高药店客流量拉动其他药品的销售。在“双通道”的模式下,药店龙头有望优先 取得相关资质,进一步拉大大型药房与中小型药房的差距,从而实现行业向龙头集中。此外国家 商务部于 2021 年 10 月 21 日提出将提升药品零售行业连锁率至 70%,促进行业规范、高质量 发展,行业整合加速,而药店行业龙头有望直接受益于此。

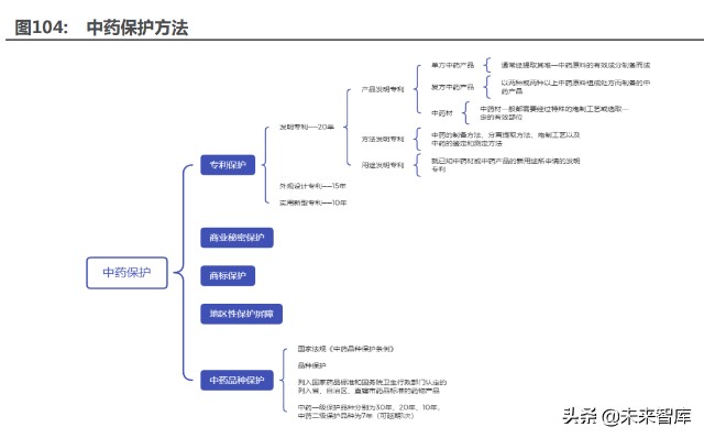
5.3 低估值中药板块有望迎来价值重塑的战略机遇

5.3.1 中药板块处于低估值阶段,有望迎来价值重塑

中药是目前医药板块中除医药流通之外估值最低的板块。过去数年,中药板块在股票市场上 鲜有行情,仅2015年受益于大牛市和屠呦呦斩获诺贝尔奖的事件利好,中药板块估值位于高点; 在 2016 年以后,医保目录调整、限制中药注射剂等事件的发生整体制约了行业发展,板块估值 自 2015 年后一路下滑,至今仍在底部,估值低、安全性好。

中药行业利空基本落地。目前我们认为过往数年积累的中药行业利空基本落地,从中药注射 剂销售额来看,国内医院端中药注射剂销售额降低至低位,中药注射剂的受限已逐步消化。湖北 省集采落地,97 家企业的 111 种产品中选,中选率达 62%,平均降幅约 43%,中成药集采降价 相对温和。

医药行业深度研究及2022年度策略:全面拥抱新成长机遇

中药创新研发快速崛起:2021年中药创新爆发注册申报增长114.81%,11款中药新药获批。 2021 年国家药品监督管理局下发《中药注册分类及申报资料要求》,根据药智数据统计,截至 2021 年 12 月 16 日,2021 年中药新药申报注册受达 58 个(已受理号),比 2020 年增加 114.81%; 申报临床和申报上市分别有 48 个和 10 个,均创历年新高。1 类创新药占比总中药新药 86.21%, 包含 1.1 类新药 36 个、1.2 类新药 10 个以及 1.3 类 4 个。

5.3.2 国家政策支持中医药发展,行业规范化可期

国家级文件大力支持中医药,政策推进行业快速发展。2021 年国务院发布《关于印发深化医 药卫生体制改革 2021 年重点工作任务的通知》,实施中医药振兴发展重大工程,支持打造一批国 家中医药传承创新中心、中西医协同“旗舰”医院等。“十四五”期间,浙江省规划中医药重大 项目 115 个,涉及中医”医疗服务”、中医药产业、科技创新等,中医药领域的投入资金将达到 560 亿元。

5.3.3 中药 OTC“高端消费”趋势显著

长期看好中药消费品持续发力 OTC 市场,带来业绩+估值的双升。自 2018 年以来医保目录 调整加速,集采措施在国家和地方层面频繁进行,极大影响了药品及器械行业的利润空间,中药 板块性价比开始凸显。长期来看,我们认为中药板块有众多独家品种,且百姓消费基础好,在国 家政策支持+行业营销改革改善+股权激励保障等多轮利好冲击下,有望看见部分中药消费品持续 发力 OTC 市场,给企业带来估值+业绩双升。

中药 OTC“高端消费”趋势——稀缺性。1)中医药板块重视专利和配方保护,多个产品为独 家品种或拥有独家专利保护。中医药历史悠久,品牌效应极强,独家品种叠加优势品牌,使得优 质中药大单品供不应求,业绩有望提升。

医药行业深度研究及2022年度策略:全面拥抱新成长机遇

5.3.4 股权激励+混改促进公司业绩释放

股权激励充分保障公司业绩释放,行业向上空间打开。根据我们统计,2020 年开始多家中药 上市公司出台股权激励和员工持股计划,业绩年增速要求集中在 10-20%,彰显公司发展信心,行 业发展速度得到保障,向上空间充分打开。

5.4 血制品:“十四五”政策春风吹来,开启成长新周期

5.4.1 国内血制品市场缺口大,多足鼎立格局已现

血制品源自健康人血浆。血制品是指由健康人血浆,经蛋白提取、分离、纯化、病毒灭活等 工序后制备出的用于临床急救、诊断的产品总称。血浆蛋白经过分离纯化可以得到白蛋白、免疫 球蛋白、凝血因子和其他蛋白,前三者即血制品。

中国血制品供不应求,行业景气持续。2018-2020 年我国血液制品批签发量整体明显提升, 行业景气度持续回升。2019 年我国血液制品相关产品总签发量为 9240 万瓶,同比上涨 24%;2020 年我国血液制品相关产品总签发量为 9514 万瓶,同比上涨 3%,增速有所放缓。长期来看,中国 人口老龄化情况下,对血制品的需从人均使用量情况来看,我国居民人均血液制品用量远低于国 际水平,人血白蛋白人均年消耗小于 0.1g,免疫球蛋白人均年消耗小于 0.01g,凝血因子产品人 均年消耗小于 0.1IU,我们预计国内人均血制品使用量未来还有较大提升空间,血制品市场短期内 仍供不应求,行业景气度将持续。

血制品企业少——行业法规监管严格,准入壁垒高,形成存量竞争格局。血液制品具有人 源性、稀缺性和潜在传染性,可视为一种国家战略性资源,受到国家重点监管,具有较高的准入 壁垒。具体体现在:1)近年来我国药品生产企业监管法律法规升级,血液制品行业的监管法规 不断完善,如《血液制品管理条例》等,法规中对原料血浆的采集、检测、使用等各环节均有明 确的规定。2)血制品进口品类仅有人血白蛋白和凝血因子 VⅢ(2008 年批准)批准进口产品在 取得相应资质后进入中国市场,其余品类血制品产品则全部是国产产品。3)血制品直接源于人 体,为了防治艾滋病、肝炎等重大、慢性、血源性传染病的爆发,对国内不再批准新的血制品生 产企业,这意味着国内血制品生产企业数量不再增加,国内竞争为存量竞争。

医药行业深度研究及2022年度策略:全面拥抱新成长机遇

浆站数量少——采浆量不足已经成为我国血液制品行业发展的瓶颈。血浆作为血制品的重要 原料,决定了血制品产量和市占率。卫光生物 2020 年报披露,2019 年全球年采浆量超过 50000 吨,其中美国企业采浆量占比约 80%。美国的原料血浆 80%~90%来自于单采血浆站,10%~20% 来自于无偿献血机构。PPTA 数据显示,2019 年美国采浆量 5353 万升,通过 IQPP 认证的浆站 数量约 800 家。我国的血液制品生产企业的血浆来源全部由单采血浆站提供,国内单采血浆站统 一规划、设置,采浆量与浆站数量、单个浆站采浆量直接挂钩,进而直接影响终端产品供应。云 南省卫健委显示,2019 年底全国单采血浆站总数 269 家,覆盖全国 700 余个县,在册献浆者约 400 万人,年采浆量 9201 吨,以此估算每个浆站采浆量为 34 吨。浆站数量少、采浆量不足已经 成为制约我国血制品行业发展的关键限制因素。

血制品行业龙头效应显著,国内多足鼎立格局明显。海外血制品市场发展历程来看,海外(不 含中国)血制品企业数量从 20 世纪末超 100 家至目前仅剩不到 20 家,市场集中度高,海外巨头 如 CSL、Bayer Biologicals、Baxter、Grifols、Octapharma 等占据血液制品市场份额约 80%, 其年采、投浆量超过 2000 吨,具备采浆量和血浆利用率优势。我国从 2001 年起不再批准新的血 制品生产企业,目前我国血制品企业仅有约 28 家,国内血制品行业集中度相对偏低,产品种类少, 年投浆量远远低于欧美发达国家,呈现第一梯队千吨级血制品公司、第二梯队快速追赶的竞争格 局。

2020 年受新冠疫情影响,我国血制品企业采浆量共 8300 吨,仅天坛生物华兰生物、上海 莱士等头部企业采浆量超过 1000 吨,旗下浆站数量居于市场前列,如天坛生物旗下 55 家浆站, 上海莱士 41 家,华兰生物 25 家。大型血制品企业在盈利能力、经营水平、研发能力均将与中小 规模企业迅速拉开差距,同时可通过优质资产重组进一步提升行业集中度,步入强者恒强的寡头竞争格局。

“十四五”期间新建浆站数量逐步提升,采浆量有望大幅提高,利好头部企业。“十三五” 期间,国家加强采供血机构管理,持续推进采供血机构标准化和规范化建设,各省份新增浆站数 量有限。“十四五”期间,国家对新建浆站有望逐渐放开,云南省卫健委已公布《云南省单采血 浆站设置规划(2021—2023)》,全省共设置单采血浆站 19 个,多个血制品企业已与地方政府 进行洽谈,国内血制品行业采浆量有望提速。同时,广东省政策特别指出所属单采血浆站在 3 年 内未能达到年采集量不少于 30 吨要求的血液制品生产单位,不得新增设置单采血浆站,这表明政 策仍向研发能力强、血浆综合利用率高、单采血浆站管理规范的血液制品生产企业倾斜,利好血 制品龙头企业。(报告来源:未来智库)

医药行业深度研究及2022年度策略:全面拥抱新成长机遇

5.4.2 血制品集采后预计价格体系仍能合理维持,中标有利于提升产品医院渗透率

广东牵头血制品集采工作,预计价格体系仍能合理维持,同时提升国产血制品的医院渗透率。 2021 年 9 月 30 日,广东药品交易中心发布《广东联盟双氯芬酸等 153 个药品集团带量采购文件 (征求意见稿)》,广东省牵头 10 省对 153 个品种进行集采,其中包括血制品,集采周期至 2023 年 12 月 31 日。

我们判断:1)血制品仍然是供方市场:血制品依赖上游紧俏的原料血浆资源,公司 2020 年 报披露,我国实际血浆需求量保守预计超过 14000 吨,2020 年我国总体采浆量 8300 多吨,下游 市场需求仍旺盛,短期来看血制品市场处于供不应求状态,竞争格局好。

2)血制品降价幅度有限:血制品集采中标规则相对温和,企业申报代表品规的报价小于等于 最高有效申报价和联盟区最低价格两者之间低值即可进入拟中选名单;若最高有效申报价是有一 定成交量的历史实际交易价格,我们判断血制品集采降价幅度有限。同时,本次集采对企业数量 没有限制,中选即可获得首年预采购量 100%。综合考虑,我们预计血制品集采降价幅度较其他药 物集采降价幅度小。

3)集采提高院内国产血制品渗透率,加强浆站规划:集采政策下,血制品企业拓展医院销售 渠道,院内国产血制品比例增加,特别是人血白蛋白的国产替代有望加速。同时集采体量大,对 企业供应量要求高,企业需要加强浆站管理、拓展新浆站、稳定采浆量;结合“十四五”相关政 策,预计国内单采血浆站设置将加速。

4)院外市场需求仍旺盛:血制品医保覆盖适应症范围相对有限,集采前大部分市场集中于院 外市场;集采后企业优先供应院内市场,在总产量不变的情况下,院外市场供给相对减少。

5.4.3 血制品国际化提升行业发展上限

国内上市血制品企业中天坛生物上海莱士血制品海外出口额较大,其中上海莱士出口额及 业绩占比持续攀升。PTTA 数据显示,2018 年中国采浆量总额占亚太地区的 75%,在亚太地区占 有较大优势,因此未来国内血制品可增加东南亚等地区的海外出口,提高业绩天花板。

医药行业深度研究及2022年度策略:全面拥抱新成长机遇

战略层面上,国内血制品公司可以借鉴海外血液制品巨头 CSL 的发展方向,对标国际一流水 平,优化公司产品体系;营销上积极拓展海外业务版图,如借助国家“一带一路”政策在海外国 家和地区实现产品注册、浆站开发等,从而完成在产品研发和营销方面与国际先进水平的双重接 轨,提高公司业绩上限。

6、重点公司分析

6.1 新制造

凯莱英:业绩增长具确定性,新兴业务多点开花打开长期成长空间

小分子业务势头强劲,充沛在手订单和清晰产能释放节奏支撑业绩快速增长。1)扩大客户覆盖 面:2021 年上半年完成 179 个项目,去年同期为 124 个,公司逐步拓宽客户覆盖面,项目完 成数量稳定增长。2)深度绑定海外大客户合作关系:公司参与美国五大跨国制药公司Ⅱ期或Ⅲ 期临床小分子候选药物超过 30%,其中一家该比例达到 50%,另外,公司获取首个来自日本大 型制药公司的商业化项目订单。3)充沛的在手订单带来公司未来 1-2 年期业绩的高确定性。4) 清晰的产能释放节奏:2021 年下半年预计在天津、敦化等地区释放产能 1390m,明年预计新 增产能 1500m,产能落地节奏完全匹配订单交付周期,有效支撑下半年启动业绩加速成长。

新兴业务多点开花,公司后续增长动力十足。1)化学大分子:2021 年上半年收入同比增长 98.39%,增加新客户 10 余家,新增Ⅱ/Ⅲ项目 7 个,重点推进寡核苷酸 CDMO 业务,牵手 瑞博生物,实现小核酸业务热启动。2)制剂板块:2021 年上半年同比增长 82.72%,超过 40% 来自美国、韩国等国外客户订单,承接 API+制剂项目 40 个,业务板块间的协同效应持续显现。 3)临床研究服务:新增签署 66 个项目合同,以创新药项目为主,目前在手订单过亿元人民币。 4)生物大分子 CDMO:完成生物药 CDMO 服务平台搭建,为单抗、ADC 及 mRNA 分子提供 服务。

医药行业深度研究及2022年度策略:全面拥抱新成长机遇

百普赛斯:公司专注于提供工业用重组蛋白

公司产品主要应用于肿瘤、自身免疫疾病、心血管病、传染病等疾病的药物早期发现及验证、药 物筛选等研发及生产环节。公司核心竞争力在于保证产品质量,单个产品的应用检测数据达到 3.09 个,而其他同类可比公司大多为一点几的水平。公司的产品 95%以上采用人源 HEK293 细 胞表达的,是更天然接近于人源的蛋白,更有利于生物医药的开发过程使用。

公司与工业客户合作粘性强,已进行全球化布局。公司核心重组蛋白产品有 1700 余种,客户覆 盖强生、辉瑞、诺华、吉利德、罗氏、默克等全球 Top20 医药企业以及恒瑞医药、信达生物等 国内知名生物医药企业,以及赛默飞、VWR、Abcam、药明康德等全球生科行业龙头企业,工 业客户收入占比 90%以上。此外,公司拥有全球化的业务和团队,主要集中在美国地区,包括 美国西部硅谷和东部波士顿、费城等,目前也在欧洲进行扩张,在英国、瑞士都在搭建团队。2020 年公司海外营收为 1.6 亿元,占比约 2/3。

医药行业深度研究及2022年度策略:全面拥抱新成长机遇

6.2 新消费

益丰药房:药店行业龙头企业,“自建、并购、加盟”模式实现快速扩张

“自建+并购+加盟”模式实现快速扩张。益丰药房通过“自建+并购+加盟”的模式在全国范围 内进行快速的扩张,目前在华中、华南、华东以及华北地区建立较强的竞争优势。公司加盟管理 能力强,以较强的加盟管理运营模式支持加盟商发展。此外,公司并购整合能力强势,2017 年 通过并购当地龙头新兴大药房的形式切入河北市场,并依靠自身强大的管理运营能力使得新型大 药房业绩得到进一步增长。

线上+线下的模式促进公司双渠道发展。公司顺应线上医药零售新趋势,快速布局 O2O 业务, 线上 O2O 门店由 2018 年的 2500 家提升至 2020 年的 4400 家,截至 2020 年底公司线上药房 零售业务实现营收 6.9 亿元,同比增长 114%,发展迅猛。公司以线上+线下的模式促进公司双 渠道发展,能够更加快速的提升自身客流量,实现公司业绩的增长。

(本文仅供参考,不代表我们的任何投资建议。如需使用相关信息,请参阅报告原文。)

精选报告来源:【未来智库】。

追加内容

本文作者可以追加内容哦 !