(报告出品方/作者:中信证券,袁健聪,华鹏伟,汪浩)

1 报告缘起:补能新形式,加速电动率提升

换电产品是什么,主要解决什么痛点、场景

换电是指通过直接更换电能载具的电池来补充电能的模式。新能源汽车换电服务产业 链由集中充电站、换电站、用户、电池回收企业、储能系统等部分组成,换电模式主要通 过集中型充电站对大量电池进行集中存储、集中充电、统一配送,再于电池配送站内对电 动车提供电池更换服务。

新能源汽车换电行业专题研究报告:换电元年,十倍空间

现有换电方式主要为:底盘换电、侧方换电及分箱换电,底盘换电为主流。底盘换电 不改变车体前后轴重量,有利于保障汽车安全性及运行特性,换电全自动、时长短,较多 箱非底盘换电更具便利性与安全性,目前约 80%的车型采取底盘换电。但需注意,底盘换 电虽是主流换电方式,但仍具有需改变底盘结构、封装工艺复杂等痛点。

底盘换电代表车企:北汽新能源、蔚来。蔚来拥有全自动底盘整包换电,换电站主要 针对蔚来私人乘用车用户,北汽新能源主要针对商业出程车;

分箱换电代表企业:伯坦科技、力帆盼达。伯坦科技全自动撬装式分箱换电系统,能 够将大电池分箱标准化,具有自动、半自动、人工辅助三种换电操作模式;

侧方换电代表企业:时空电动。时空电动主打产品为结合停车、充电、换电三位一体 化的立体车库运营模式。

新能源汽车换电行业专题研究报告:换电元年,十倍空间

换电解决电动车核心痛点,助力电动汽车全场景渗透率提升。目前我国新能源汽车主 要采取充电模式和换电模式,充电模式分为快充和慢充两种,慢充模式充电时间在三小时 以上,补能时间长;快充模式可在汽车停留的 20 分钟至 2 小时内以较大电流为其提供短 时间充电服务,但对电池组产生一定冲击,降低循环寿命,且二者均会大量占用公地资源。

新能源汽车是未来的主要发展趋势,而换电是新能源汽车渗透率进一步提升的重要推动力。 换电模式凭借其补能时间短,电池损耗低,行车安全有保障,占地面积小等多维优势能够 有效解决充电模式下的电动车发展困境。 新能源换电应用场景丰富、续航里程长、补能效率高。无论 C 端私家车、B 端出租车 或短途重卡,均可以作为换电的应用场景,并且大多场景已经开始逐步落地,能够有效解 决商用车行驶者的里程焦虑、补能效率要求高等问题。

新能源汽车换电行业专题研究报告:换电元年,十倍空间

总结来看,换电模式本质是挖掘动力电池全生命周期价值,实现企业和消费者利益再 分配。推广换电模式可以实现多方收益,换电模式相比充电在补能效率上占据绝对优势, 高效补能和统一电池管理可有效提高社会资源利用水平,优化用户购车和补能体验,同时 符合“双碳”背景下的政府发展需求。(报告来源:未来智库)

换电行业产业链上游由电池供应商、换电站基础组件供应商、配套充电系统供应商组 成,分别负责提供对应应用范围的动力电池和换电站设备。换电站通过举升装置对电动汽 车进行导向定位,在将车辆固定后通过加解锁平台将电池包进行更换,同时利用锁止链接 组件实现电池与车身的锁止或分离,电池通过快换系统中的履带行走结构被运输到码垛机, 而后码垛机将满电电池与亏电电池的交换搬运,亏电电池在充电系统中被充能。在这个过 程中,换电站的安全装置将确保高精度对接和完备的安全防护体系并控制环境温度的一致 性。

新能源汽车换电行业专题研究报告:换电元年,十倍空间

中游主要为换电站建设和运营商,负责换电站的搭建和运营,面向市场提供换电服务, 对口 B 端相对 C 端更多;换电站的建设运营对资金需求量较大,对电池的投资、车位选址、 布线改造和运营管理都有很强的要求,电池资产公司将由此成立,并与动力电池企业、融 资租赁公司等形成合作,减轻资金压力。

下游主要由换电服务用户和动力电池回收方组成,目前我国换电模式仍处于行业发展 初期,我国大多数换电站中游运营商主要发展 2B 业务,如公交车、出租车、网约车、重 卡等,部分换电运营商也逐渐将业务拓展到 C 端用户。

2 行业复盘:政策+资本+技术齐发力,行业进入加速期

历史复盘:历经十余年积淀,行业已经进入增长期

自 2020 年以来,换电模式迎来了新的历史机遇:伴随政策支持、企业布局、资本注 入、效率提升,换电站数量出现大规模增长,保留量从 2020 年 1 月的 306 座增长至 2021 年 10 月的 1086 座。我们认为,当前换电模式已经进入了新的发力阶段。

回顾换电模式的发展历史,从技术、政策和商业成熟度三个维度上,可以将其划分为 三个阶段,分别是起步阶段(2007~2012)、沉淀阶段(2013~2019)和发力阶段(2020 年以来)。起步阶段,技术思路初步形成,但政策及商业模式还不清晰;沉淀阶段,我国 政策关注充电模式发展,换电模式遇冷,但各方仍在不断探索可行的技术和运营模式,并 进行了一系列成功的尝试;发力阶段,政策转向鼓励换电模式发展,各方加大入局,大规 模开展换电站建设。

新能源汽车换电行业专题研究报告:换电元年,十倍空间

起步阶段:技术思路初成,受制于政策、商业模式不成熟等,产业发展不及预期

2007~2012 是换电模式的起步阶段,初步形成了底盘换电的技术思路,但整体行业发 展不及预期,主要是由于没有形成现实可行的商业模式,以及政策不清晰、市场环境不配 套等不利因素。2013 年,首家乘用车换电公司 Better Place 最终破产,国家电网的换电项 目也最终停止。

沉淀阶段:政策阶段性偏向充电,换电模式缓慢进步

2013~2019 年是换电模式的沉淀阶段,政策阶段性偏向充电,换电在技术和商业运营 两方面缓慢探索进步。这一时期的主要相关政策几乎没有提及换电,Better Place、国家 电网均在 2013 年放弃换电,换电模式遇冷。但是,在这一阶段,换电模式在技术和商业 模式上的探索相较起步阶段都取得了一定成效,包括特斯拉 90 秒快换,伯坦科技的分箱 换电,以及北汽在 2B 网约车市场成功实现换电模式的落地运营等。

新能源汽车换电行业专题研究报告:换电元年,十倍空间

2013 年,特斯拉展示了其 90 秒快换技术,沿用底盘换电思路,但由于其运营模式下 问题较多、车主体验不佳而最终放弃。其一是底盘式换电下,异形电池无法跨车系车型共 享,换电站兼容性和运营效率低下;其二是换电服务定价昂贵,单次约为 60-80 美金,美 国地广人稀,建设换电站的基建成本和人力成本很高,特斯拉在开启换电模式之初就只希 望作为一种应急手段,更多具备的是一种营销意义,用来消除消费者长途行驶的担忧,而 超级充电器只需 20 分钟就可以充满一半电量,花费为零;其三是电池流转控制方案不合 理,车主更换电池后需要返程时换回、由特斯拉邮寄(收费)或补足差价保留新电池,绝大 多数用户难以接受。

国内,北汽、伯坦、奥动等持续推进换电在技术和商业化上的探索,开创了分箱换电, 实现了小规模商业化运营。2014 年,杭州伯坦成立,开发出低箱版标准箱电池,实现了 分箱换电的商业化,车辆稳定性和安全性均大幅提升。2016 年,北汽新能源于将换电版 纯电动汽车投向 B 端市场,进行商业化运营并持续至今,奥动开展北京区百城千站计划, 铺开换电站建设。(报告来源:未来智库)

发力阶段:充电场景受阻,政策转向鼓励换电,各方入场积极布局

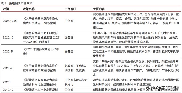
近年充电模式诸多问题难以解决,推广受阻,政策对换电态度发生积极转变,接连发 文鼓励开展换电模式应用,各方加速入场布局换电站建设。2021 年 10 月,新能源汽车换 电模式应用试点工作在十一个城市启动,预期推广换电车辆 10 万辆以上、换电站 1000 座 以上。而截至 2021 年 10 月我国现有换电站 1086 座,预计试点工作将至少带动一倍以上 增长,后续逐步推广到我国 40 多个一二线城市及 160 个三四线城市后,有望达到五倍甚 至二十倍以上的增长,空间很大。

新能源汽车换电行业专题研究报告:换电元年,十倍空间

截至 2021 年 10 月,我国共计换电站保有量达 1086 座,2021 年初为 562 座,近十 个月累计增长 93.24%,预计 2021 年底约 1300 座。根据中国充电联盟的数据,目前我国 换电站市场主要是三家企业——奥动、蔚来、杭州伯坦。截至 2021 年 10 月,奥动换电站 保有量占比 34.07%,蔚来占比 56.08%,杭州伯坦占比 9.85%。

随着换电模式逐渐被认可,多家企业在今年相继发布了未来几年内的换电站建设规划。

仅根据行业龙头公司建设规划,换电站规模在未来五年有望增长近 30 倍,从 1086 座增长至约 30000 座以上,空间巨大。

新能源汽车换电行业专题研究报告:换电元年,十倍空间

驱动因素:产品、政策、资本齐发力,换电开启高速发展

换电模式在我国的早期探索失败,主要有以下原因:政策重点支持充电模式、忽视换 电;未能形成合理的商业模式,车企、电池厂等各方关系未理顺;新能源汽车普及度低, 销量不及预期,难以达到盈利所需规模;换电模式所需基础设施建设、电池购买管理等前 期投入大,建设成本过高;换电技术不成熟,难以实现商业化。

2020 年以来,换电模式再次回到大众视野,其商业前景受到各方认可,受多种因素 催化,换电行业有望开启高速发展。

产品力:换电技术整体成熟,补能安全高效,速度接近燃油车

整体来看,目前换电模式渐趋成熟,作为电动汽车能源补给方式的优点较为突出。

1、性价比:换电模式更具有性价比,购买初期节省购置成本,使用过程费用低于充 电及燃油模式。“车电一体” 使整车成本大幅抬升,而换电采用车电分离模式有助于降低消 费者初始购置成本。以蔚来的租用服务 BaaS(Battery as a Service)为例,用户将购买 不带电池的蔚来车型,按需租用特定电池包。同款车型(如蔚来 ES6)在选择租用长续航 电池包的情况下,车价能相比整车购买便宜近 14 万元。

根据年行驶里程两万公里计算,综合考虑能耗与折旧,换电车型费用将低于充电车型 与燃油车型约一万元。随后,换电车型用户可根据月、周甚至特殊出行计划的实际里程需 要,来调整电池的租用,实现灵活地控制预算。

新能源汽车换电行业专题研究报告:换电元年,十倍空间

2、补能效率高,电池损耗小、空间占用少。换电在补能效率上具有压倒性优势,目 前最慢换电模式下换电时间低于五分钟,快于所有慢充、快充(以特斯拉 Model3 为例, 在 440V 下需要 36 分钟充满电池)。换电电池更换后将集中收集,在恒温恒湿条件下小功 率慢充,有助于延缓电池寿命衰减,延长使用寿命。不占用充电车位的特性也极大提升了 换电模式的补能效率,考虑排队时间、补能时间,换电模式的便利性可与传统车加油站等 量齐观。

因此,换电在运营类乘用车和商用重卡车上都具有优势。公用营运车辆和商用车对营 运成本敏感,而且具有高频、快速的补电需求,因此换电模式比充电模式更加适用。通过 无人值守、智慧充电、电池标准化、绿电交易、移动电源等优化策略,重卡场景的换电站 可以实现挖掘运营收益价值的最大化。

新能源汽车换电行业专题研究报告:换电元年,十倍空间

3、安全性:安全性一直是电动汽车补能方式的重要关注问题,目前也已得到进一步 提升。由于电池对接过程中容易发生碰撞、漏电、短路等,因此对安全防护有较高的要求。 以蔚来的充换电站充电系统为例,其充电设备和供电设备已经能完成充电过程和供电状况 的实时监视;同时,充电设备还配有交互管理系统,可以与上级管理系统通信并接受指令, 存储数据并上传至监控管理系统。

4、电网效率:换电模式有效缓解电网扩容压力。2021 年,我国新能源汽车销量再度 恢复高速增长,我们预计全年销量预期 330 万辆,保有量快速增长给电网带来压力。在私 人住宅的慢充模式下,下班后集中充电会对居民变压器造成较大压力,增加电网负荷,并 且需要对部分小区进行大规模电网改造,成本较高。

5、技术:经过长期发展,通过关键环节的迭代更新,换电技术在换电时长、兼容性 及自动化程度上都有了长足进步。

新能源汽车换电行业专题研究报告:换电元年,十倍空间

近年来,各换电参与方不断推进换电技术的发展和成熟,目前我国主要换电厂商的技 术已经具备如下特点,可实现成熟商用:

第一是兼容,换电站兼容多款车型,每个通道可以兼容 1~2 款车,甚至兼容 1~4 款车, 根据当地市场匹配车型需求。换电站制造商协鑫能科正在与整车厂和电池厂联合开发电池 包,即共享电池包,一个电池包能够兼容三款以上车型,计划后期会继续拓展。

第二是智能化和数字化,现有技术能够通过硬件的模块化设计,以及硬件预埋的理念, 我们预测在 5 年之内实现换电站智能化升级以及服务需求软件在线升级、无线升级以及硬 件的模块化升级。

第三是高效智能服务,双通道可以同时换电,意味着换电站可以同时服务两辆车,服 务效率提高。 第四是知识产权,现在各设备商开发的商用车站,例如协鑫能科博众精工,都有比 较完整的知识产权的布局,同时积极参与引领行业标准。

资本:各方看好换电赛道,大量资本涌入

在政策的大力推动下,各方看好换电赛道的发展,大量资本涌入,利好换电模式。一 方面,主机厂投入增大,各大车厂先后进入换电领域,加快换电车型推出和量产,并且有 计划地推进换电站布局,例如北汽、蔚来、吉利汽车、长安汽车等。高工产业研究院(GGII) 统计显示,2021 年上半年国内新能源汽车换电车型上公告共计 62 款。其中,新能源乘用 车 11 款,占比 18%;新能源专用车 51 款,占比 82%。整个上半年新能源汽车换电车型 共计销售约 4.3 万辆,占整个新能源汽车销量的 4.2%,动力电池装机量约 3.04GWh,占 整个动力电池装机量的 6.6%。(报告来源:未来智库)

同时,奥动、伯坦、协鑫能科等换电站运营商加快换电站建设,积极与主机厂合作。 中石化、壳牌等石油巨头也纷纷与蔚来进行战略合作,开展换电站建设、运营工作。另一 方面,华为、软银等资本投资换电模式;电池公司如宁德时代也亲自入场换电行业,通过 充换电来提高电池的销量和积极性,并且与车企紧密合作,联合蔚来等成立电池资产管理 公司,从生产制造跨越到能源服务。换电市场有望迎来快速发展。

新能源汽车换电行业专题研究报告:换电元年,十倍空间

2021 年 11 月 2 日,企查查数据显示,我国现存换电相关企业 6.75 万家。2021 年前 10 月,我国新增换电相关企业 3.36 万家,同比增长 184.83%。2020 年新增 1.66 万家, 同比增长 348.71%。2019 年新增 3710 家,同比增长 27.98%。可以看出,2020 年以来, 受政策影响,换电相关企业注册数量进入高速增长阶段。

政策因素:大势所趋,鼓励换电,但核心标准化文件尚未出台

从政府政策和社会资源配置的角度考虑,在新能源汽车的未来发展中,换电模式的大 规模应用将是大势所趋。相较于充电模式,换电模式在配电容量、电网调度、土地资源、 基础建设、电池管理等方面起到更好的调节作用。

公共换电站的建设是解决配电容量受限问题的最优方案之一。随着新能源汽车保有量 和密度上升,小区内已有充电桩数量达到一定程度时,现有电网体系会出现配电容量不足 的现象,限制新桩建设。此类场景需依托于公共桩建设或换电站建设来满足相应需求。但 是,公共充电站的快充模式也需要 30-60 分钟完成充电,且工作电压过大会给电池带来 较大负担。因此,公共换电站的建设是解决这一问题的最优方案之一。

新能源汽车换电行业专题研究报告:换电元年,十倍空间

换电模式类似储能,可以有效协助电网调峰。一般而言,下班后的晚间是新能源汽车 充电高峰期,以北京市为例,公共充电设施的充电高峰时段分别为早 8:00、下午 16:00、 晚 23:00。而北京市夏季 11 时-23 时电价居高,度电价明显高于 23 时-7 时。在换电模式 下,换电站可充分利用夜间 23 时-7 时的低谷电价对电池进行充电,一定程度上达到削峰 填谷的作用,同时可利用低电价降低补能成本。

换电土地使用效率更高,便于降低基建成本。换电站如同加油站,除排队时间外,车 辆开入后基本不会额外花费时间停留。而充电站需要为每个桩位预留较大的土地面积,且 车辆对车位的占用时长难以控制。根据我们测算,私人和公共充电桩的占地面积都明显高 于换电模式。由此,换电站对于城市特别是大城市的土地集约利用具有明显帮助。

换电电池集中管理,更便于梯次利用。换电模式下,电池由专业车企或第三方运营商 进行统一管理和监测,便于电池的梯级利用和回收。今年五部联合印发《新能源汽车动力 蓄电池梯次利用管理方法》在新能源汽车领域循环使用寿命或电池衰减至低于 80%时,电 池就不适用于新能源汽车,而可在储能领域继续使用。据中国汽车技术研究中心统计,2020 年我国动力电池累计退役量约 20 万吨,2025 年累计退役量预计约 78 万吨,对于电池资 源的整合、调配和管理,换电模式有助于实现资源优化配置,对社会存在正外部性。

截至目前,换电行业虽有政策鼓励支持,但是主要为纲领性文件,关于换电新能源模 式具体发展的支持政策及指引细则尚未明确出台,目前的政策在整体式底盘换电与模块分 箱换电亦不存在明显的倾向性。

新能源汽车换电行业专题研究报告:换电元年,十倍空间

3 行业空间:料元年已到,五年十倍+

换电商业模式:BaaS 模式或成主流,运营市场确定性最强

运营模式:BaaS 模式或成主流

商业模式:经过十年多的探索,在主机厂、换电站运营商、设备商、电池厂的共同努 力下,换电已经逐步形成了较为成熟的“车电分离”商业模式,在 2B 和 2C 端实现了落 地运营,换电站运营商向顾客收取服务费实现盈利。

未来可能的换电模式之一是蔚来发布的 BaaS 模式。2021 年蔚来携手宁德时代、国 泰君安和湖北科技投资集团成立蔚能电池资产公司,电池资产管理公司成为链接车企、电 池厂和消费者的桥梁,废旧电池的回收责任主体从车企转移至电池资产管理公司。类似地, 伯坦科技提出“电池银行”来解决电池管理这一换电模式中的关键问题,以电池资管公司 作为电池厂家和换电网络之间的金融媒介,解决电池本身的金融流通性和证券化。

新能源汽车换电行业专题研究报告:换电元年,十倍空间

单站价值量拆分

一个换电站的主要零部件包括 RGV 加解锁平台、电池周转仓、充电柜、站控系统、 温控系统、消防系统、监控系统等。目前国内许多换电站设备供应商,例如博众精工等已 经可以实现 80%的核心零部件自供。

单站盈利测算: 换电站运营进入正轨,盈利模式成熟可行

本节单站盈利测算,分别以单个乘用车换电站、单个重卡车换电站为模型进行计算。

乘用车:单站盈亏平均对应日服务 60 次左右

单站基本信息:基于单站乘用车换电站每天服务次数上限接近 300 次,单站电池储备 28 块,电池带电量为 50kWh/块,电池总成本约为 140 万元。换电站全年运营,换电服务 收费 1.6 元/度,度电成本为 0.6 元/kWh,换电站建设投资按 10 年期进行折旧。测算中, 乘用车单站投资额约为 490 万元,其中换电设备投资约占一半。

乘用车换电站盈亏平衡点对应 20%左右的利用率,即每天服务 60 辆车,随着利用率 提高,盈利能力大幅提升。每天服务 100 辆车时,单站净利率约 18%。

商用车:单站盈亏平均对应日服务 24 次左右

单站基本信息:商用车换电站每天服务次数上限为 240 次,单站电池储备 8 块,电池 带电量约为 300kWh/块,电池总成本约 360 万元。换电站全年运营,换电服务收费 1.3 元 /度,度电成本为 0.6 元/kWh,换电站建设投资按 10 年期进行折旧。测算中,乘用车单站 投资额约为 1000 万元,其中换电设备投资约占一半。

乘用车换电站盈亏平衡点对应 10%左右的利用率,即每天服务 24 辆车,随着利用率 提高,盈利能力大幅提升。每天服务 50 辆车时,单站净利率约为 19%。

新能源汽车换电行业专题研究报告:换电元年,十倍空间

行业空间:2025 年保有量或超 3 万,实现五年十倍+

今年是换电进入发力阶段的第三年,换电各大相关企业纷纷开始换电站及车型布局, 相继发布了未来几年的建设目标。

从短期来看,考虑到政策转向不久、具体细则未出台,换电的商业模式和运营模式尚 未完全理顺,仍处于探索期,结合各主机厂、换电站运营商和设备供应商的规划,我们预 测 2022 年新建换电站市场规模为 3000 座以上。

设备端按照乘用车 250 万、商用车 400 万的单站设备投资规模进行测算;运营端按照 1.6 元/度,乘用车单块电池带电量 50 度,商用车单块电池带电量 300 度进行测算。我们 预测 2022 年换电站设备市场规模为 94 亿元,用电市场规模约 32 亿元,运营市场规模约 145 亿元。

从长期来看,全球汽车行业总量需求基本稳定,中国在过去 15 年是全球汽车消费增 长的主引擎。中国汽车销量从 2005 年的 576 万增长到 2020 年的 2531 万辆,2005 到 2020 年的 CAGR 为 11.3%,远超过全球其他市场同期 0.6%的 CAGR。中国在全球市场的销量 占比也从 2005 年的 8.7%提升至 2020 年的 32.6%。

新能源汽车换电行业专题研究报告:换电元年,十倍空间

我们预计到 2025 年中国新能源汽车销量规模达 1300 万辆。Marklines&ACEA 数据显 示,2020 年,全球范围内新能源汽车(含纯电+插电混)销量为 324 万辆,渗透率 4.2%。 中汽协数据显示,2020 年中国新能源汽车销量为 137 万辆,渗透率 5.4%。综合考虑新能 源汽车产业链成熟度、政策力度支持、车企未来的规划,我们预计,全球范围内新能源汽 车将在未来保持快速增长,全球新能源汽车销量有望在 2025 年达到 2000 万辆,渗透率提 升至 16.4%,其中中国新能源汽车销量有望在 2025 年达到 1300 万辆,渗透率提升至 20% 以上,这也符合《新能源汽车产业发展规划(2021—2035 年)》的规划。

经过我们测算:

预计 2025 年新能源乘用车和商用车销量中,换电车型占比有望分别达到 14%和 37%, 换电车型销量分别达到 176 万辆和 16 万辆,总销量接近 200 万辆。

乘用车:2025 年乘用车换电站设备市场规模有望达 278 亿元,用电市场规模有望达 93 亿元,运营市场规模有望达 260 亿元。

商用车:2025 年商用车换电站设备市场规模有望达 124 亿元,用电市场规模有望达 45 亿元,运营市场规模有望达 345 亿元。

总的来看,预计 2025 年当年新建换电站数量突破一万座,保有量突破三万座。2025 年换电站设备市场规模有望达 402 亿元,用电市场规模有望达 138 亿元,运营市场规模有 望达 606 亿元。

新能源汽车换电行业专题研究报告:换电元年,十倍空间

4 行业格局:聚焦资源整合、效率型公司

行业竞争力:资源整合能力+大客户资源+效率是行业竞争关键

这部分我们从重点两个环节来探讨行业竞争力:1.换电运营商;2.换电设备供应商。

换电运营商:具备行业资源整合能力的第三方运营商有望胜出。换电运营商是换电产 业链的核心环节,通过选址、建站、对接下游 G 端、B 端、C 端各种社会关系和资源方来 提供换电服务,综合能力要求最高:

1.资金实力要求高,需承担换电站建设甚至电池所有权,尤其在初期换电车辆保有量 不足时,需要超前建设换电站;

2.各地 ToG、ToB 资源积累丰厚,能够与各地资源对接获得优质换电站点位、购电额 度,尤其是 ToB 的出租车、网约车、城市建设、矿区运营的订单资源;

3.第三方运营商卡位优势,换电站资本投入较大,具备多车型、多品牌扩容的运营商 更能享受到换电车型保有量提升的红利,而单一品牌绑定的换电站服务后期财务弹性存在 难度;

4.运营效率和产业一体化布局能力强。换电服务本质都是为一定区域内车辆提供同质 的电池服务,服务本身同质化较强,除了前期的卡位能力外,后续同质化服务的高效运营 能力,如电池使用效率更高、人力成本更低等,以及一体化布局降本能力,如换电站设备 自研、电池梯次利用等,预计将成为行业盈利差异的核心。(报告来源:未来智库)

换电设备供应商:换电设备供应商主要为行业提供一站式换电设备,多为机械行业其 他领域设备供应商转型而来,是行业发展中前期最为确定性受益的领域,行业竞争力主要 提升为:

1.行业先发优势带来的技术领先和大客户资源,尤其是后者在行业成熟之后越发重要, 能携手下游大的运营商资源的供应商才具备订单的高确定性,甚至才最终有望胜出,如宁 德时代、协鑫能科、蔚来汽车等;

2.低制造成本,换电站设备成熟后,运营商必然有诉求通过自研降本来减少大规模建 站的资本投入,此时换电设备供应商或者通过股权能进行利益绑定或者必须不断提升低成 本制造能力才有望作为第三方设备供应商站稳市场。

新能源汽车换电行业专题研究报告:换电元年,十倍空间

参与者:四大类型参与者加速涌入,各具禀赋

目前换电尤其是运营商领域按照起家的资源禀赋和产业链关系可以分为四种类别:1. 主机厂,如蔚来、吉利等,本质主要通过提供换电车型、换电服务来带动自身汽车销量增 长;2.电池企业,具备第三方属性,通过整合行业资源尤其是标准化电池推动行业需求提 升来提升电池订单;3.能源供应商等央企国企,如国家电网等;4.第三方运营商,如协鑫 能科、奥动等,以换电运营作为主业,且身份定位为第三方参与者,为行业提供通用的服 务。

具体来看:

1.主机厂:主要企业有北汽、蔚来。车企可以根据换电车型推出对应的销售方案,从 而带来收入的提升,同时换电模式方便其对电池进行监控,减少电池故障产生的电车召回 问题。但是由于车企间的标准不统一,需要电池厂商的配合。差异化的标准或带来额外的 换电站建设成本以及换电行业上下游间的摩擦成本,随着越来越多的车企进入行业,原有 单个车企的利润空间会逐步被压缩。且主机厂核心不是要做换电运营,而是卖车,谁把车 卖出去就跟谁合作。

2.电池厂:主要是宁德时代。电池企业通过换电模式可以增加其电池的用量,便于对 电池进行梯次利用和回收利用,从而提升电池的单位成本效益。此外,电池企业普遍资金、 政府资源实力较强,并且具备一定的第三方属性,因此理论上其在推动换电电池标准化的 可能性最大。

新能源汽车换电行业专题研究报告:换电元年,十倍空间

3.能源行业的央企国企等:如国家电网、中石化等。此类央企国企在资源禀赋上具备 显著优势,并且原有主业多与汽车传统动力或者新的动力相关,具备良好的切入点,甚至 2012 年之前是国内换电行业的主要推动力量。但央企国企也因为企业性质因素,目前并 未提供全套系换电服务,多为与行业其他参与者携手,如中石化携手蔚来,国网携手协鑫 能科等,参与到行业部分环节的价值量共享。

4.第三方换电运营商:如协鑫能科、奥动新能源等。运营商可以通过提供换电服务获 取服务费及电费差价,同时以换电站为平台提供各种附加服务。换电运营商的综合门槛一 般较高,需要较强的软硬实力:一方面需要连接上下游以及政府资源,具备一定的运营管 理能力;另一方面其资金需求量较大,对电池的投资、车位选址、布线改造都有很高的要 求。

机遇:重点看好具备强大资源整合能力的第三方电池、运营商

基于以上行业四类参与者和行业竞争要素的分析,我们重点看好两类型企业:

1.行业发展前中期,直接受益于换电站快速放量的换电设备供应商,尤其是具备技术 和大客户先发优势的企业;

2.具备强大资源整合能力的第三方电池、运营商,行业初期换电站建设投入较大或拉 低财务弹性,伴随换电车辆保有量提升,具备换电站资源的运营商盈利能力有望显著改善。

(本文仅供参考,不代表我们的任何投资建议。如需使用相关信息,请参阅报告原文。)

精选报告来源:【未来智库】。

追加内容

本文作者可以追加内容哦 !