我们持续跟踪基金投顾行业的最新进展,在之前的系列报告中分别围绕试点机构扩容、投顾监管体系、阶段性“成绩单”等方面展开。本文结合基金投顾客户的调研数据[1],从投资者视角总结当前买方投顾发展趋势。

新生代基金投顾用户兴起,行业增长空间可期。调研显示,受访投资者呈现“千禧一代”“高知白领”“已婚有娃”三大特点,大多处于财富积累的中早期阶段、个人及家庭财富增值及资产配置需求较强,且投资偏好呈多元化态势,与基金投顾服务资产配置&分散投资的特征一致;尽管已积累一定投资经验(近50%受访者投资经验超3年),但整体基金持有时间仍偏短(仅30%偏好持有单只基金1年以上)且基金投顾投资金额偏低(88%的受访者可投资资产在5-50万元但持有投顾产品的62%在1千-1万元)。参考美国居民财富的代际变迁,我们预计未来我国新生代基民在财富快速积累的同时、对专业投顾服务的接受度也将从当前的“尝鲜”心态到愈发青睐(在退休计划以外~75%的美国家庭通过专业投顾购买基金)。

投资理念成熟度有待提升,投顾机构任重道远。调研显示,受访投资者对基金投顾的认知尚处于初级阶段,使用时呈现明显的“重投轻顾”,其中尤为重视投资收益、但对收益的感知较为主观(分别超50%/近40%的受访者加仓/清仓的原因是出于组合收益相关考虑),评价基金投顾时亦呈现“重投前、轻投后”的特点(更看重投顾策略/策略介绍/投顾底层基金等投前服务的价值);在此基础上,基金投顾用户整体的需求满意度不高(超40%受访者认为投顾策略不能完全符合自己的偏好),且缺乏信任与安全感(担忧投顾未来风险/无法实现长期目标的受访者占比均近40%),反映出当前投顾机构在投资者教育以及投后“顾”的服务上仍有较大改善空间。

试点机构阶段性成效显现,核心能力不断夯实。自2019年10月基金投顾试点开展以来,当前已有约60家机构获批,其中已正式展业的24家试点机构截至2021年末合计服务客户约367万人、服务资产约980亿元[2];各类型机构基于自身禀赋探索差异化发展路径、投顾规模增长迅速,如第三方机构中蚂蚁帮你投用户超300万人、券商中华泰/国联/国君客户签约资产规模超百亿元。往前看,在投顾试点加速扩容及监管体系日益完善的背景下,我们认为能够优先树立起品牌特色、精准洞察用户需求、具备专业资产配置能力、提供全生命周期陪伴服务的投顾机构有望脱颖而出。

风险

资本市场大幅波动、市场机构竞争加剧、第三方调研数据准确度有偏。

图表:受访者中80%在18-40岁,近50%为25-35岁的“千禧一代”人群

图片

资料来源:先锋领航&毕马威《中国基金投顾蓝皮书2022》,中金公司研究部

图表:受访者中近六成客户来自一线及二线城市

图片

资料来源:先锋领航&毕马威《中国基金投顾蓝皮书2022》,中金公司研究部

图表:受访者主要以“高知、白领、中高收入”的基金投顾投资者为主

图片

资料来源:先锋领航&毕马威《中国基金投顾蓝皮书2022》,中金公司研究部

图表:受访者中已婚客户占82%,已婚且有子女的家庭占比达73%

图片

资料来源:先锋领航&毕马威《中国基金投顾蓝皮书2022》,中金公司研究部

图表:受访者中可投资资产10-50万元的客户约70%,大多基金投顾客户处于财富积累中早期阶段

图片

资料来源:先锋领航&毕马威《中国基金投顾蓝皮书2022》,中金公司研究部

图表:参考美国居民财富的代际变迁,当前我国基金投顾投资者多处在财富积累中早期,未来成长属性突出

图片

资料来源:美联储,中金公司研究部

注:根据出生年代划分,婴儿潮世代为1946-1964年,X世代为1965-1980年,千禧代为1981-1996年

图表:在退休计划以外约75%的美国家庭通过专业投顾购买基金

图片

资料来源:美国投资公司协会ICI,中金公司研究部

注:调查时间为2020年5-6月

图表:受访者60%配置银行理财产品,近50%买过股票,投资偏好呈现多元化态势

图片

资料来源:先锋领航&毕马威《中国基金投顾蓝皮书2022》,中金公司研究部

图表:受访者风险偏好仍以稳健平衡为主,多元化趋势初现

图片

资料来源:先锋领航&毕马威《中国基金投顾蓝皮书2022》,中金公司研究部

图表:受访者已有一定投资经验,但基金持有时间仍然偏短

图片

资料来源:先锋领航&毕马威《中国基金投顾蓝皮书2022》,中金公司研究部

图表:受访者可投资产在5-50万元的占比88%,但持有基金投顾产品金额仍然偏低,以“试水”为主

图片

资料来源:先锋领航&毕马威《中国基金投顾蓝皮书2022》,中金公司研究部

图表:受访者对基金投顾有认知,但尚处于初级阶段

图片

资料来源:先锋领航&毕马威《中国基金投顾蓝皮书2022》,中金公司研究部

图表:受访者首次使用基金投顾,最关注投顾的专业度和委托感

图片

资料来源:先锋领航&毕马威《中国基金投顾蓝皮书2022》,中金公司研究部

图表:受访者增加投资金额和清仓原因分别有超50%和近40%是出于对组合收益的相关考虑

图片

资料来源:先锋领航&毕马威《中国基金投顾蓝皮书2022》,中金公司研究部

图表:受访者对基金投顾收益的感知仍较为主观

图片

资料来源:先锋领航&毕马威《中国基金投顾蓝皮书2022》,中金公司研究部

图表:受访者认为投顾策略/策略介绍/投顾底层基金等“投前”服务的价值感更强

图片

资料来源:先锋领航&毕马威《中国基金投顾蓝皮书2022》,中金公司研究部

图表:受访者推荐基金投顾的原因多集中在品牌和产品等“投前”因素

图片

资料来源:先锋领航&毕马威《中国基金投顾蓝皮书2022》,中金公司研究部

图表:受访者对当前各家机构的投顾服务满足程度不高,各品牌无明显差异化

图片

资料来源:先锋领航&毕马威《中国基金投顾蓝皮书2022》,中金公司研究部

图表:受访者使用多平台的原因,体现了客户对基金投顾仍缺乏信赖

图片

资料来源:先锋领航&毕马威《中国基金投顾蓝皮书2022》,中金公司研究部

图表:受访者中超40%认为投顾策略不能完全符合自己的偏好

图片

资料来源:先锋领航&毕马威《中国基金投顾蓝皮书2022》,中金公司研究部

图表:受访者超90%有理财规划需求,但付诸实践的比例仍然不高

图片

资料来源:先锋领航&毕马威《中国基金投顾蓝皮书2022》,中金公司研究部

图表:受访者中分别有近40%担忧投顾未来风险或者无法实现长期目标

图片

资料来源:先锋领航&毕马威《中国基金投顾蓝皮书2022》,中金公司研究部

图表:当前已获得基金投顾业务试点资格机构的名单

图片

资料来源:公司公告,资本市场标准网,证监会,中金公司研究部

图表:当前代表性试点机构主要上线平台及业务进展

图片

资料来源:公司官网,公司App,券商中国,中国经济网,新财富,每日经济新闻,华尔街见闻,中金公司研究部

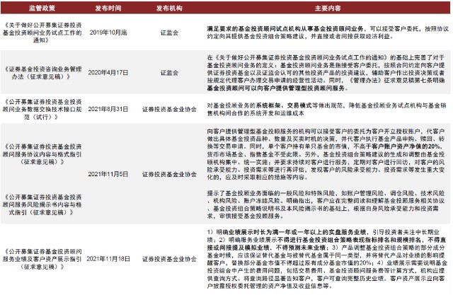
图表:近期基金投顾相关法律法规梳理

图片

资料来源:证监会,中国证券投资基金业协会,中金公司研究

[1] 先锋领航&毕马威《中国基金投顾蓝皮书2022》基金投顾客户调研数据,其中调研对象特别针对线上智能基金投顾客户、不包括线下有人工参与的基金投顾服务的客户

[2] 证券投资基金业协会会员服务一部负责人沈宁在2022年1月25日“2022年中国基金投顾峰会”的致辞演讲

文章来源

本文摘自:2022年1月27日已经发布的《财富管理:新生代的基金投顾用户画像剖析》

樊 优 SAC 执业证书编号:S0080120080042 SFC CE Ref:BRI789

姚泽宇 SAC 执业证书编号:S0080518090001 SFC CE Ref:BIJ003

蒲 寒 SAC 执业证书编号:S0080517100003 SFC CE Ref:BNR210

于 寒 SAC 执业证书编号:S0080121070324

本文转载自《中金点睛》

相关证券:
  • 中金消费升级(001193)
  • 中金MSCI质量C(006342)
  • 中金沪深300C(003579)
追加内容

本文作者可以追加内容哦 !