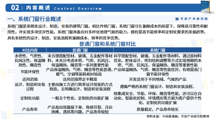
系统门窗是系统化设计、制造、安装的建筑门窗。相比传统门窗,系统门窗可在兼顾成本的前提下,保障高可靠性和耐用性,并实现多项优异性能。同海外成熟市场相比,目前我国系统门窗行业依然处于发展初期。系统门窗作为高品质门窗的代表,目前系统门窗在国内门窗市场的渗透率仅为2%-5%,在欧洲市场的渗透率达到70%以上,仍有较大进步空间。数据显示,2022年全球系统门窗市场规模约为843.42亿美元,国内系统门窗市场规模约为31.08亿美元,中国占全球比重为3.68%。
随着生活水平的日益提高,人们对居住环境有了明确要求,系统门窗愈发受到消费者青睐。2014至2022年,我国系统门窗产能自1850万平方米增长至3940万吨,产量自1545.91万平方米增长至3486.23万平方米,需求量也在持续提升,2022年达到2944.12万平方米。从区域分布上看,目前华东地区是我国系统门窗行业第一大需求区域,2022年需求占比为38.6%;其次为西部和华中地区。随着城市化进程的推进和经济的发展,各地区对系统门窗的需求都将继续增加。
目前中国系统门窗行业格局较为分散,生产企业众多,市场集中度较低,2022年我国系统门窗行业CR3仅为7.33%。龙头企业森鹰窗业2022年在系统门窗行业市占率仅4.08%,嘉寓股份和豪美新材市占率分别约1.7%、1.55%,头部企业市场份额明显偏低。
华经产业研究院研究团队使用桌面研究与定量调查、定性分析相结合的方式,全面客观的剖析系统门窗行业发展的总体市场容量、产业链、竞争格局、经营特性、盈利能力和商业模式等。科学使用SCP模型、SWOT、PEST、回归分析、SPACE矩阵等研究模型与方法综合分析系统门窗行业市场环境、产业政策、竞争格局、技术革新、市场风险、行业壁垒、机遇以及挑战等相关因素。根据系统门窗行业的发展轨迹及实践经验,精心研究编制《2023-2028年中国系统门窗行业市场深度分析及投资潜力预测报告》,为企业、科研、投资机构等单位投资决策、战略规划、产业研究提供重要参考。










华经情报网隶属于华经产业研究院,专注大中华区产业经济情报及研究,目前主要提供的产品和服务包括传统及新兴行业研究、商业计划书、可行性研究、市场调研、专题报告、定制报告等。涵盖文化体育、物流旅游、健康养老、生物医药、能源化工、装备制造、汽车电子等领域,还深入研究智慧城市、智慧生活、智慧制造、新能源、新材料、新消费、新金融、人工智能、“互联网+”等新兴领域。
本文作者可以追加内容哦 !