
摘要:2022年中国文具销售收入为1668.8亿元,同比增长3.49%,2015年到2022年市场规模复合增长率为2.46%。另外文具企业一般技术含量较低,且大多以出口为主,利润比较薄。数据显示,2022年中国文具毛利率为17.88%,整体在15%到18%之间。

一、定义及分类
文具是指人类教育、学习、办公、家居生活等文化活动中使用的各种工具。在中国古代,文具仅仅是“笔、墨、纸、砚"等“文房四宝"的总称。随着社会经济发展和科技进步,人类文化生活日益丰富,文具的概念在不断演绎更新,文具所包含的范围已不断扩大,现代文具的范围已涵盖书写工具、学生文具、办公文具、教学教具、办公耗材、墨水墨汁、学生电子产品等多个细分类别。作为直接服务于人们学习、办公及家居生活的重要工具,文具对于提高全民族文化素质、丰富人民群众文化生活起着十分重要的作用,是文教、工美、体育和娱乐用品制造行业的重要分支。
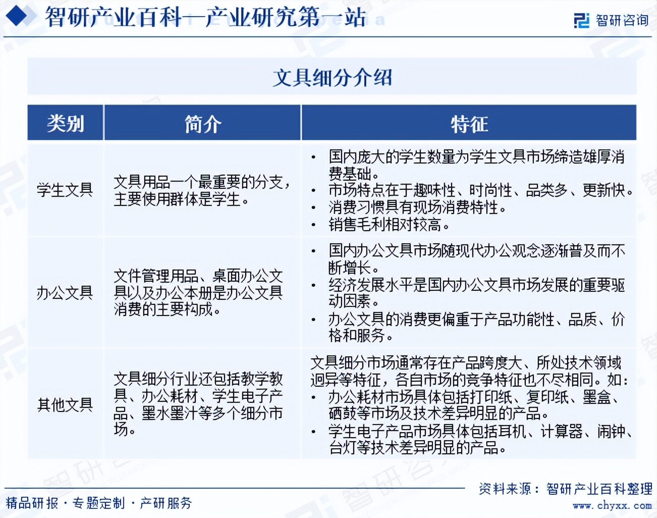
文具细分介绍

二、行业政策
尽管这两年,在“双减”政策、经济下行等压力下,文具行业发展同样不可避免受到影响,但从深层次观察行业发展现状、分析未来趋势,不难发现,过去十多年国内文具行业发展尽管速度快、体量大、品类多、覆盖广,但距离高质量发展还有较大差距,特别是与国际先进企业、先进品牌、先进工艺技术水平和经营模式、产品生态链等相比,还有很大的追赶和上升空间。
2022年工信部等五部委《关于推动轻工业高质量发展的指导意见》出台,为文具等行业未来发展提出了新要求,也注入了新的政策活力和动能。与此同时,由中国文教体育用品协会制定发布的《文教体育用品行业“十四五”时期高质量发展指导意见》,也对“三品”战略,产业集群培育等给予了高度关注,未来或将优先在文具、钓具等产业领域,努力培育1-2家世界级的产业集群。行业发展由量到质的蜕变,必然是加快资源优化整合和市场主体优胜劣汰的过程,也必将带来一定阵痛,同时也将孕育新的生机与活力,有利于行业发展整体水平和国际竞争力的提升。

三、行业壁垒
1、品牌壁垒
品牌知名度是品牌文具企业保持长远发展的核心竞争力之一。专注于品牌影响力的文具企业更能够逐步建立起稳定的、忠诚度高的消费群,文具业竞争方式也正由单一的价格竞争向技术、管理、品质、文化等多维度构成的品牌竞争转变。
企业及其产品如果没有品牌知名度,在未来竞争中很难站住脚跟,但打造一个品牌又决非一朝一夕之功。根据国内外文具等消费品知名品牌建立经验来看,品牌知名度的建立是一个长期的积累和沉淀过程,需要建立在消费者长期的消费体验、企业多年的品牌管理基础上,少则十余年、多则数十年、上百年。塑造具备影响力及知名度的品牌形象对于新进企业而言,是一个极高的进入壁垒。
2、渠道壁垒
营销网络建设是国内文具企业抢占市场、获取竞争优势的重要手段。目前我国文具行业(尤其是学生文具)的零售终端渠道集中度较低,基本以个体商贩和小微销售公司为主。因此在中国市场上构建和完善覆盖范围广泛、物流高效率和信息化管理的批发、零售网络体系所需的资金投入大,管理维护难度高,人员素质要求严格。同时,经过多年的营销网络市场化竞争,适合文具销售的位于学校周边、人口集中的社区、主城区、繁华商圈等可开拓的营销网点越来越难以规模化取得。新进企业很难在短期内建立成熟的营销网络。
3、技术壁垒
持续的产品设计创新能够进一步强化产品在消费者心中的形象,更进一步提升品牌知名度,这要求文具企业具有紧密贴近国内消费者的意识和极强的捕捉市场热点的能力。另外,文具企业要想保持领先于市场,就必须在新产品、新技术、新工艺、新材料等方面建立起持续的技术研发优势,这需要企业在生产技术、工艺与材料等方面有着长期的丰厚储备和专业的人才队伍以支持产品的持续创新。
4、规模壁垒
文具行业规模化生产建立在长期的制造技术及工艺积累基础之上。同时,文具行业产品种类繁多,需要根据市场需求不断调整产品生产,要求企业具备成熟、稳定的弹性生产能力,才能有效保证规模化生产中产品品质稳定并降低不良率。规模化生产及品质保证需要大量的实践经验积累和技术研发能力的配合,时间成本很高,新进企业难于在短期内实现。
5、供应链壁垒
文具市场需要厂商在每年大量新品推出的同时,能够有效地管理新品设计、原材料采购、生产、铺货等供应链体系,并准确地基于市场的需求快速响应,准确预测产品趋势、测算新品产量,控制原材料和产成品的呆滞库存。因此,文具市场的领先企业需要具备快速供应链管理能力。
四、产业链
文具行业具有成熟的产业链,上游为原材料供应商,中游为文具生产企业,下游为销售渠道;单个文具品种市场觃模较小,但整个文具行业空间巨大,呈现“小产品,大市场”的特点。文具的小商品特性决定了它的销售地点十分分散,自建营销网络的成本较高,因此传统文具销售以经销商为主;KA销售是指文具制造企业直接将文具销售给大润发、沃尔玛、家乐福等全国性的连锁销售商,通过这些销售商广泛的销售网络、较强的销售能力和跨区域销售的特点,来实现销量的上升;直销模式主要是通过电子商务和觃模化采购的形式为大中小客户提供一站式的购买服务,目前该模式在国外发达市场已经较为成熟,在我国处于发展阶段。

注:本文转自智研产业百科平台,如需获取更多行业信息和定制服务,可进入智研咨询搜索查看。
智研产业百科是智研咨询推出的产研工具平台,致力于为您提供全方位的百科式产业信息查询服务。智研咨询践行用信息驱动产业发展的企业使命,完善和丰富企业方法论,依托产业百科平台提升信息价值,持续为行业发展及企业投资决策赋能。文具产业百科作为文具产业一站式系统化研究工具,全面归纳了文具产业知识信息,内容涵盖文具产业的定义、分类、政策、产业链、竞争格局、发展趋势等,并依靠信息技术建立智能互链的行业知识图谱,为行研从业者及相关投资者提供深入的洞察力和全面的信息。
智研咨询以“用信息驱动产业发展,为企业投资决策赋能”为品牌理念。为企业提供专业的产业咨询服务,主要服务包含精品行研报告、专项定制、月度专题、可研报告、商业计划书、产业规划等。并提供周报/月报/季报/年报等定期报告和定制数据,内容涵盖政策监测、企业动态、行业数据、产品价格变化、投融资概览、市场机遇及风险分析等。
本文作者可以追加内容哦 !