摘要 #周末杂谈##复盘记录##强势机会#$瑞丰新材(SZ300910)$
润滑油添加剂是润滑油不可缺少的组成部分。同时润滑油添加剂的质量和性能也大大决定润滑油的性能。润滑剂可分为单剂和复合剂。润滑油添加剂一般占润滑油总体比例约2%-30%左右。目前4月2日,美国总统签署“对等关税”行政令,宣布对所有贸易伙伴设立10%的“最低基准关税”,其中对中国征收关税税率达34%,4月9日起生效。我国也进行了反制。那么润滑油添加剂国内市场将被打开,国产润滑油添加剂企业将受益。瑞丰新材作为国内龙头,国内的润滑油添加剂市场有望更快的实现自主可控,公司的收入和利润也将持续增长。
润滑油添加剂是一种或多种化合物,加入润滑油后,改善其中已有的一些特性或使润滑油得到某种新的特性,能够提高润滑油在机械系统中的效率并增强其性能,或延长润滑剂的使用寿命和提高稳定性。润滑油添加剂可广泛用于汽车发动机(包括天然气发动机)润滑油、航空航天发动机油、铁路机车发动机油、船舶发动机油、工业润滑油、润滑脂、乳化炸药等领域。在润滑油中,润滑油添加剂一般占总体比例约2%-30%左右,其余主要为基础油。润滑油添加剂是润滑油不可缺少的组成部分。同时润滑油添加剂的质量和性能也大大决定润滑油的性能。
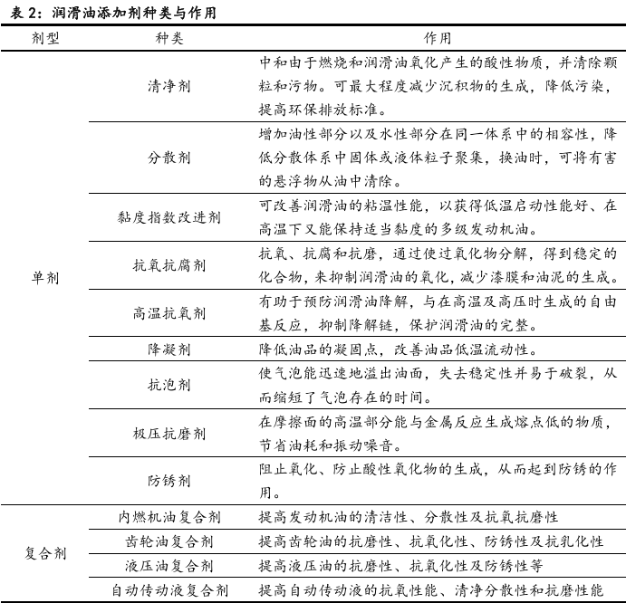
润滑剂可分为单剂和复合剂。单剂是润滑油添加剂按功能分类后具有单一特性的添加剂产品,包括清净剂、分散剂、黏度指数改进剂、抗氧抗腐剂、高温抗氧剂及其他类型。每种单剂都能满足润滑油生产商特定的需求;复合剂一般系由多种单剂按一定比例调配而成的混合物,具有多种特性,可明显提高内燃机油、齿轮油、液压油和自动传液油等润滑油油品性能并降低添加剂总用量,为各类机械和应用提供综合解决方案。润滑油单剂技术壁垒较低,但是复剂,因为需要内燃机的综合性能,所以壁垒很高,需要成千上万次的实验调配,去实验得到最优的组合。
润滑油添加剂

润滑油添加剂分类

润滑油添加剂产业链
润滑油添加剂一般占润滑油总体比例约2%-30%左右。润滑油添加剂行业的上游是石油化工行业,主要有基础油、异辛醇、五硫化二磷、苯乙烯、氧化锌、四聚丙烯;添加剂行业的下游主要是润滑油行业,主要应用各领域包括可广泛用于汽车发动机(包括天然气发动机)润滑油、航空航天发动机油、铁路机车发动机油、船舶发动机油、工业润滑油、润滑脂、乳化炸药等领域。
润滑油添加剂

润滑油复合剂技术壁垒
复合剂的核心是配方技术,按照难易程度逐一通过规定的发动机台架试验。复合剂开发过程复杂漫长,要考虑各种单剂之间是否具有协调效应,能否达到各项性能的平衡;同时还要考虑单剂与基础油的适应性。开发过程中往往要进行大量的分析、检测和模拟评定工作,还要按照难易程度逐一通过规定的发动机台架试验。在这个过程中,需要不断修正完善配方,最后进行行车试验。新产品研发过程中,需要投入较大资金进行台架试验、行车试验、产品API认证等。润滑油添加剂的研发与生产一般都需经过配方筛选、模拟评定、台架试验、行车试验、工业试用等阶段。全球目前掌握润滑油添加复剂的企业屈指可数。
润滑油添加剂市场规模与竞争格局
润滑油添加剂市场规模很大,预计到2025年全球润滑油添加剂市场规模达到195亿美元。根据机构预期2025年,全球润滑油添加剂消耗量将增加至570万吨,市场规模约为195亿美元。中国每年润滑油添加剂市场需求在100万吨左右,是全球单一市场最大的需求国。
竞争格局方面,海外企业垄断格局,我国企业还在加速替代。国际知名润滑油添加剂公司有路博润,润英联,雪佛龙,奥伦耐雅富顿。四大润滑油添加剂公司以销售复合剂为主,其生产的单剂一般都是自用,同时向外部单剂厂商采购其不生产或产能不足的单剂产品。四大控制了全球85%左右的添加剂市场份额。而这龙头路博润,雪弗龙,奥伦耐雅富顿都是美国公司。此外科聚亚、巴斯夫、范德比尔特、罗曼克斯等生产添加剂单剂为主的润滑油添加剂公司占有一定的国际市场份额。
目前4月2日,美国总统签署“对等关税”行政令,宣布对所有贸易伙伴设立10%的“最低基准关税”,其中对中国征收关税税率达34%,4月9日起生效。我国也进行了反制。那么润滑油添加剂国内市场将被打开,国产润滑油添加剂企业将受益。瑞丰新材作为国内龙头,国内的润滑油添加剂市场有望更快的实现自主可控,公司的收入和利润也将持续增长。
润滑油添加剂竞争格局

润滑油添加剂市场规模

国内润滑油添加剂龙头—瑞丰新材
公司是国内领先的润滑油添加剂供应商和全球主要的无碳纸显色剂供应商。瑞丰新材成立于1996年,开始研发并生产销售活性白土类型固体显色剂和酚醛类树脂显色剂;1999年,公司开始研发润滑油添加剂产品,此后相继研发了清净剂、抗氧剂和分散剂产品。2013年,公司开始调制生产复合剂产品,公司油品添加剂销售收入首次超过无碳纸显色剂销售收入;2017年,公司建设沧州润滑油添加剂产品生产厂区;2018年,公司设立台架试验中心和行车试验中心,提升润滑油添加剂复合剂的研发和应用能力;2019年,中石化资本对公司进行产业投资,双方进行资源对接,优势互补;2020年公司在深交所创业板上市,是润滑油添加剂行业首家上市公司。凭借较完善的生产设备和生产技术工艺以及完整的业务技术体系,公司已发展成为国内领先的润滑油添加剂供应商和全球主要的无碳纸显色剂供应商。公司实际控制人为郭春萱,截止到2023年末持有公司37.02%股权,具有多年行业从业经验,公司老板研发出生,经验丰富。
公司单剂向复合剂顺利转型,助力公司营业收入与归母净利润实现较快增长。2024年全年润滑油添加剂产量/销量15.43万吨/15.89万吨,同比+15.57%/+16.49%,产销量提升明显。公司单剂产能31.5万吨,在建43.5万吨。近年来,公司积极推进以单剂为主向复合剂为主转变的战略转型,公司复合剂收入占比超过60%,转型升级卓有成效。润滑油添加剂毛利率35.92%,同比+0.70pct。
公司坚持以核心客户为中心,积极进行全球化布局,加大海外营销渠道布局力度,已在新加坡、迪拜、比利时等地设立海外仓储基地,覆盖区域客户供给需求。持续加大研发投入,持续扩充产品品类公司目前已自主掌握了CF-4级、CH-4级、CI-4级、CK-4级柴油机油复合剂配方工艺,SL级、SM级、SN级、SP级汽油机油复合剂配方工艺以及天然气发动机油复合剂、摩托车油复合剂、船用系统油、船用汽缸油复合剂、抗磨液压油复合剂、齿轮油复合剂等配方工艺,其中CI-4、CK-4、SN、SP级别复合剂已通过国外权威的第三方台架测试,已取得多个产品的OEM认证。公司加大海外营销渠道布局力度,已在新加坡、迪拜、比利时等地设立海外仓储基地。
瑞丰新材发展历程

本文作者可以追加内容哦 !