恒生科技指数有“港版纳指”之称,由市值最大的30家香港上市的科技企业组成,包括腾讯、阿里巴巴、美团、小米、中芯国际、京东、百度、网易等知名企业;该指数是港股继恒生指数、恒生中国企业指数之后的另一旗舰指数,跟踪基金规模超过1600亿。
周一(7日)全球股市大跌,今年表现较好的恒生科技指数当日下跌17.16%,跌去了今年所有涨幅还倒贴了一个点。随后连涨4日,截至今日(11日)今年累计涨幅又迅速累计到9.68%,但仍未弥补7日的缺口。

当前港股和A股都正处于估值底部的市场反转初期。
港股估值更低,所以反转时涨幅更高;在3月份恒生科技涨幅超过30%时很多朋友跃跃欲试、问还能不能上车;现在由于“特朗普税”带来的市场大跌,指数点位又重新回到了年初的位置,这等于倒车接人来了。
恒生科技指数是港股的旗舰指数,跟踪的基金自然很多,A股的投资者可以通过购买跟踪该指数的ETF基金投资港股科技。
实际上,反映港股科技的指数不止恒生科技指数这一个,业绩回报它也不是最好的,本文跟大家分享包括恒生科技指数在内的7个港股科技指数,这7个指数都有ETF跟踪,大家可根据自己的喜好选择。
一、7个有基金跟踪的港股科技指数简介
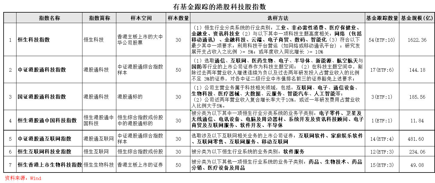
下表列出了7个有A股公募基金跟踪的港股科技主题指数。
1、从发布机构看,有4个为恒生指数公司发布、2个为中证指数公司发布、1个为国证指数公司发布。
2、从跟踪规模看,恒生科技一家独大,跟踪基金规模1622.36亿元,恒生港股通中国科技和恒生生物科技的跟踪规模较小均不足百亿;港股通互联网和恒生互联网两个互联网指数的跟踪规模分别为481.60亿元和234.06亿元,位列第二、第三。中证和国证的两个“港股通科技”跟踪规模均超过百亿。

3、从指数选样时涵盖的“科技”范围看,恒生科技、中证港股通科技、国证港股通科技的选股范围较广,可以认为是“科技宽基指数”;恒生港股通中国科技主要是“TMT”,港股通互联网、恒生互联网、恒生生物科技,顾名思义前两者为“互联网”板块、后者为“生物医药”行业。
在编制指数的时候,各指数公司均按照自己的行业分类方式划分行业,现在我们统一用“申万一级行业”来观察各指数的行业分布情况:
国证港股通科技和恒生科技的前三大行业分布一致,均为传媒、电子、商贸零售;与同为“科技宽基”的中证港股通科技差异较大,后者前三大行业为电子、汽车和医药生物。
恒生互联网科技和中证港股通互联网的前三大行业分布完全一致,均为传媒、商贸零售、计算机;以TMT为主的恒生港股通中国科技的行业分布与两个“互联网科技”接近。
恒生生物科技基本分布在“医药生物”一个行业。

4、从前十大成分股来看,恒生生物科技前十大重仓全部为医药生物行业的上市公司;其余六个指数的前十大重仓中有4个共有成分股:腾讯、阿里巴巴、美团、快手;有五个指数的前十大重仓持有小米、有四个指数的前十大重仓持有中芯国际。
按照申万一级行业分类,腾讯属于“传媒”行业、阿里巴巴和快手属于“商贸零售”行业、小米和中芯国际属于“电子”行业、美团属于“社会服务”行业。

5、从流通市值分布看,恒生科技、中证港股通科技、国证港股通科技的流通市值在100亿元以下几乎没有分布(中证港股通1只),6000亿元以上均为4只,主要流通市值分布在100-3000亿元区间;而恒生生物科技在3000-6000亿、6000亿以上均无成分股,1000亿元以下的成分股占96%;恒生互联网的流通市值分布相对均衡,在6个市值区段均有成分股;恒生港股通科技、中证港股通互联网在3000-6000亿区段无成分股;

二、业绩回报
为了能准确反映指数的业绩情况、以及能对基金业绩做准确的观察,本节业绩回报均采用“全收益指数”来比较。
1、近一年整体表现
近一年涨幅最高的为国证港股通科技,涨幅59.49%,该指数的最大回撤也最小;涨幅最小的为恒生互联网科技,涨幅仅为26.53%,与同类的中证港股通互联网42.13%的涨幅也有不小的差距;
核心指数恒生科技的业绩表现一般,在7个指数中仅排第五;而与之对应的国证港股通科技和中证港股通科技,分别排在第一和第三;
跟踪基金最少、规模最小的恒生港股通中国科技的近一年表现非常抢眼,以58.04%的涨幅排在第二位;
2、阶段性业绩回报
今年表现最好的是恒生生物科技和中证港股通科技,涨幅分别为18.10%和17.31%;
恒生港股通中国科技在近6月、近1年、近三年和近五年的业绩回报均进入前两名;近三年最高、其它三个阶段第二;
国证港股通科技在近1年、近三年、近五年的业绩回报均进入前两名;近1年和近五年排名第一、近三年排名第二;并且在今年来和近6月的排名均为第三;是表现最平稳和业绩最出色的一个指数。
恒生互联网科技的阶段性表现最差,五个阶段有三个阶段的业绩均为负值,有点让人匪夷所思,因为同类型的中证港股通互联网在五个阶段的收益均为正值;

3、年度业绩回报
在2020-2024年的五个完整年度中,国证港股通科技和恒生港股通中国科技分别有3次的年度收益排在前两名。国证港股通科技在2020和2021年排第二、2024年度排第一;恒生港股通中国科技在2021年度排第一、2023和2024年排第二;
中证港股通互联网在2020年排第一、2022年排第二;
恒生生物科技是唯一一个连续四年负收益的指数,但该指数在2022年度下跌幅度最小(收益率第一),在今年来的收益最高。

4、长期市场表现
数据获取渠道有限,有的指数只有发布以来的数据,10年以上市场表现只有4个指数的对比。
2015年4月10日-2025年4月10日的10年累计收益率,中证港股通科技全收益116.78%、国证港股通科技全收益101.79%、恒生科技全收益26.13%、恒生互联网科技为负收益31.70%。

感觉这个10年收益率参考价值有限,一是互联互通开始于2014年10月27日,刚刚超过10年,二是中概股回归港股开始于2019年,阿里巴巴、京东、百度、网易等在美上市公司回归港股均不足10年。
三、风险与回报
1、最大回撤
科技板块均为高成长行业,股价波动较大;五年最大回撤均值超过70%、一年最大回撤均值超过25%。
如下表,
今年来和近半年的最大回撤相同,按一个阶段对比;
恒生港股通中国科技,在近两年、近三年和近五年的最大回撤均进入最小前两名,表现出色;国证港股通科技和恒生科技均有两个阶段的最大回撤进入最小前两名,前者为近一年和近五年,后者为近两年和近三年;

2、Sharpe比率
夏普比率,简单说就是投资者每承担一份波动风险所能获得的超额收益。也就是投资者相对于波动风险的投资性价比的高低。
夏普比率越高,投资性性价比越高,即承担每一份风险带来的超额回报越高。
从下表看,
国证港股通科技在半年、一年、两年、三年、五年时段的夏普比率均排在前两名,表现最好;恒生港股通中国科技在一年、两年、三年、五年时段的夏普比率均排在前两名;中证港股通科技在今年来和近半年的夏普比率排在前两名。

四、当前估值
从估值指标整体看,
市盈率的五年百分位均在15%以下,处于低估值区域;
市净率的五年百分位均在20-50%之间,处于估值何理区域;
股息率的五年百分位均在80%以上,处于低估值区域;
从指数间比较看,
恒生生物科技的市盈率百分位和市净率百分位均处于低估值区域;中证港股通互联网的市净率百分位和股息率百分位均处于低估值区域;

五、跟踪基金
本文第一节中已经介绍过这7个指数的跟踪基金数量和规模,对于有多只基金追踪的指数,本文将只列出在国内交易、规模较大(流动性强)、业绩较好的场内基金(ETF),供大家参考。

投资者可根据前面介绍的指数市场表现,根据自己的投资需求、风险偏好等选择适合自己的基金。
(全文完)
@天天精华君 @天天话题君 #强势机会##【有奖】科技未来,你押宝哪个赛道?#$恒生科技ETF(SZ159740)$$港股通科技30ETF(SZ159636)$$港股通互联网ETF(SH513040)$
本文作者可以追加内容哦 !