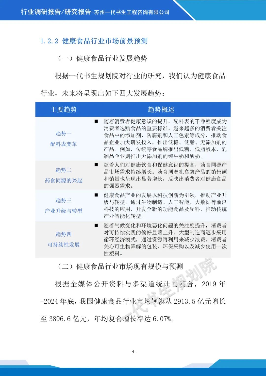
【一】行业调研报告名称
《2025年-2030年我国健康食品行业市场调研评估报告》
【二】专业行业市场调研公司、项目可行性研究报告专业编制机构
苏州一代书生工程咨询有限公司
【三】行业调研报告编制说明

——(3)健康食品行业发展驱动因素
因素一:人口老龄化趋势加剧,促使健康需求不断增长。随着我国人口老龄化的加速,老年人口对健康食品的需求日益增加,推动了健康食品行业的快速发展。
因素二:居民健康意识提升,对健康食品的消费意愿增强。近年来,随着生活水平的提高和健康知识的普及,越来越多的居民开始关注食品的健康属性,选择购买和食用健康食品。
因素三:政策支持与健康产业发展规划。政府对健康产业的支持力度不断加大,出台了一系列鼓励健康食品产业发展的政策措施,为健康食品行业提供了良好的发展环境。
因素四:科技进步推动产品创新。随着科技的进步,健康食品行业在产品研发、生产工艺等方面取得了显著进展,不断推出新颖、高效、安全的健康食品,满足了消费者的多样化需求。
因素五:消费者对健康食品的多样化需求。随着消费者对健康食品认识的加深,他们对健康食品的需求也日益多样化,从传统的保健品向功能性食品、绿色食品等方向发展,推动了健康食品行业的多元化发展。
因素六:营销渠道的多元化与电商平台的兴起。随着互联网技术的快速发展,健康食品行业的营销渠道日益多元化,电商平台成为健康食品销售的重要渠道。通过电商平台,健康食品企业可以更加便捷地触达消费者,扩大市场份额,同时也为消费者提供了更加便捷、多样的购买方式。
因素七:资本市场的关注与投入。近年来,健康食品行业受到资本市场的广泛关注,越来越多的资本开始涌入这一领域。资本的投入不仅为健康食品企业提供了充足的资金支持,也推动了行业的创新和发展,加速了健康食品行业的转型升级。

【四】行业研究报告部分内容展示
以下《2025年-2030年我国健康食品行业市场调研评估报告》由苏州一代书生工程咨询有限公司评估编制与发布。
以下仅为报告的部分内容展示,非全部。

















本文作者可以追加内容哦 !