A股:75岁董事长宣传抗衰产品,麦角硫因概念爆发,最正宗的10家公司梳理!
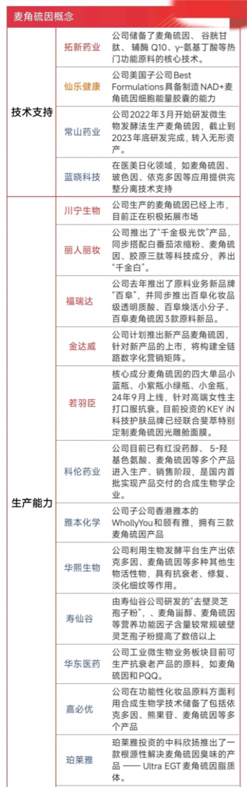
1、川宁生物
核心逻辑:是科伦药业旗下专注生物发酵技术和合成生物产品研发与生产的企业,麦角硫因原料生产领先企业,年产能0.5吨(纯度99%),技术壁垒高。
优势:公司在生物发酵领域技术实力强大,掌握高产量菌种制备等多种关键技术,创造性使用500立方生物发酵罐,提高了产量和效率,降低了成本,在原料供应端占据主导地位。
2、科伦药业
核心逻辑:将抗衰领域作为“第四次创业”领域,与日本企业合作,利用子公司川宁生物的原料生产麦角硫因胶囊,并借助合作方的资源和自身取得进行市场推广。
优势:全产业链布局,子公司实现麦角硫因原料量产,是国内首批合成生物学量产企业,目前已经有多款抗衰产品上市。
3、华熙生物
核心逻辑:全球知名的生物科技公司,在合成生物学领域技术领先,通过合成生物学技术构建高产菌株,自主研发生产高纯度麦角硫因原料,已经实现规模化量产。
优势:拥有生物材料全产业链平台,可以实现从原料生产到产品应用的全产业链布局,保证产品质量和供应稳定。
4、金达威
核心逻辑:在营养保健领域拥有深厚的积累和品牌知名度,计划推出麦角硫因新产品,并针对新产品上市构建全链路数字化营销矩阵。
优势:营养保健领域领军企业,抢占麦角硫因赛道,与合成生物技术深度绑定,同时借助数字化营销手段,提高产品市场推广效率。
5、若羽臣
核心逻辑:推出女性高端消费市场的以麦角硫因为核心成分的口服抗衰四大单品(小蓝瓶、小紫瓶等),通过投资KEYiN科技护肤品牌,拓展麦角硫因在护肤领域的应用。
优势:通过品牌合作和产品定制,丰富了麦角硫因的产品形式和应用场景,产品矩阵覆盖口服+外用结合的消费场景,具有较强的市场运营和品牌推广能力。
6、丽人丽妆
核心逻辑:跨境功能性饮品,在“千金极光饮”产品中搭配了麦角硫因和胶原肽等科技成分,通过产品的组合优势,抢占口服美容赛道。
优势:美妆行业代运营领军企业,在品牌运营方面经验丰富,通过将麦角硫因与其他美容产品有效结合,打造具有差异化竞争优势的产品。
7、拓新药业
核心逻辑:公司储备了麦角硫因、谷胱甘肽等热门原料的核心生物合成技术,功能食品量产能力突出。
优势:国内最早工业化生产胞苷的企业,在核苷酸类原料药及医药中间体领域拥有丰富的生产经营和技术积累,可以为麦角硫因业务发展提供技术支持。
8、蓝晓科技
核心逻辑:公司在吸附分离材料和技术领域具有领先的地位,可以提供麦角硫因分离纯化技术支持,提高麦角硫因的纯度和质量。
优势:吸附分离材料领域的领军企业,为麦角硫因的生产和应用提供了重要的技术保障。
9、仙乐健康
核心逻辑:是全球营养健康代工领域的领军企业,作为口服抗衰ODM市场隐形冠军,与国际大品牌深度合作,麦角硫因剂型技术成熟,可以为麦角硫因相关产品提供代工服务。
优势:公司在海外子公司掌握了NAD+麦角硫因生产技术,已经通过了国际认证,规模化生产能力强;同时在加速布局功能性食品OMD市场,与知名合成生物企业合作推动原料国产化。
10、福瑞达
核心逻辑:作为老牌药企,在大健康领域不断拓展,旗下拥有多个知名品牌,其原料业务新品牌“百阜”推出麦角硫因等3款新品,拓展医美抗衰市场。
优势:在医药和化妆品领域具有独特的品牌和资源优势,背靠鲁商集团资源,械字号产品加速落地。
事件催化:消息面上,5月8日晚间,科伦集团发布一则关于麦角硫因胶囊的广告,在视频中,公司75岁的董事长赤膊上阵,多角度展示肌肉,为公司抗衰老产品代言。
麦角硫因是一种天然存在的含硫氨基酸,广泛存在于菌菇、黑豆等食物中,被广泛应用于保健品、化妆品、抗衰产品等领域。
近期市场题材轮动速度较快,题材板块持续性一般,所以主要还是学习为主。
注意:本文涉及资讯、数据等内容来自网络公共信息,仅供参考,不构成投资建议$跨境通(SZ002640)$ $利君股份(SZ002651)$ $南 京 港(SZ002040)$

本文作者可以追加内容哦 !