$九龙仓置业(HK|01997)$$新鸿基地产(HK|00016)$$恒基地产(HK|00012)$研究九龙仓置业,核心矛盾在于顶级地段资产与疲软财务表现的错配。
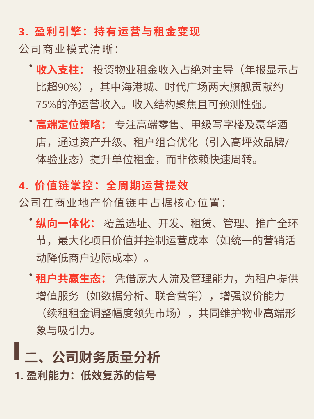
核心逻辑:香港零售地产寡头格局,前五大开发商掌控70%核心商圈面积。九龙仓持有海港城、时代广场等不可复制地标,占据最优零售地段,客流与品牌聚集形成正向循环。商业模式聚焦高端零售租金,奢侈品牌租户占比超35%。
财务表现:2024年ROE仅0.47%,净利率从2023年35.8%暴跌至6.9%,收入同比微降(129亿 vs 2023年133亿)。毛利率稳定80%,自由现金流63亿连续五年为正,但流动比率0.2、速动比率0.14,短期偿债风险高。资产周转率0.05,资产利用效率低下。
行业关键:核心地段稀缺性构筑高壁垒,但依赖内地游客消费。2024年业绩反映香港商业地产复苏乏力,投行预测未来仍承压。需关注内地出入境政策及本地消费信心变化。
以上是公司行业分析和近 5 年财务数据分析。完整报告里还有它的估值高低(是机会还是陷阱?)、未来有哪些潜在风险?以及是否符合‘好公司+好价格’的评价?打开【口袋分析师】小程序即可获得完整报告。




追加内容
本文作者可以追加内容哦 !