新能源汽车,如何解决续航焦虑?
那自然是更大容量+更快充电,双管齐下!
首先,提高电池能量密度。
比如,采用更先进的电池材料。像负极方面,由于硅的理论比容量为4200mAh/g,远高于石墨,因此成为当前重点研究方向。此外,还可用固态电解质如硫化物、聚合物等替代传统液态电解液,让电池“装得更多”。
其次,提高充电速率。
这一点,也可在电池材料上下功夫。例如,锂离子电池中,采用高镍正极材料和硅基负极材料可以在一定程度上提高充电速度。
综合来看,破解续航焦虑的核心就是这两大方向,像宁德时代、比亚迪以及其他一些产业链上游企业均已提前布局。
而在本轮技术升级的浪潮中,也一定少不了中科电气的身影。
锂离子电池负极材料是中科电气最核心的营收来源,历年来占比维持在约90%的水平。具体来看,2025上半年,此业务营收33.48亿,占比高达92.68%。

电池负极材料这一领域,行业集中度比较高。2024上半年,行业前五名出货量市占率高达66.8%,行业前三依次为贝特瑞、杉杉股份、江西紫宸(璞泰来子公司),占比分别在21.6%、16.8%、9.9%。

而中科电气,则是位列第四,占比在9.7%,算是一个小寡头。虽然位置相对靠后,但是公司却从未放弃对新技术的追求。
前面我们提到,要想打破续航焦虑,无非就是提高电池能量密度、充电速度。在这两方面,中科电气均没有掉队。
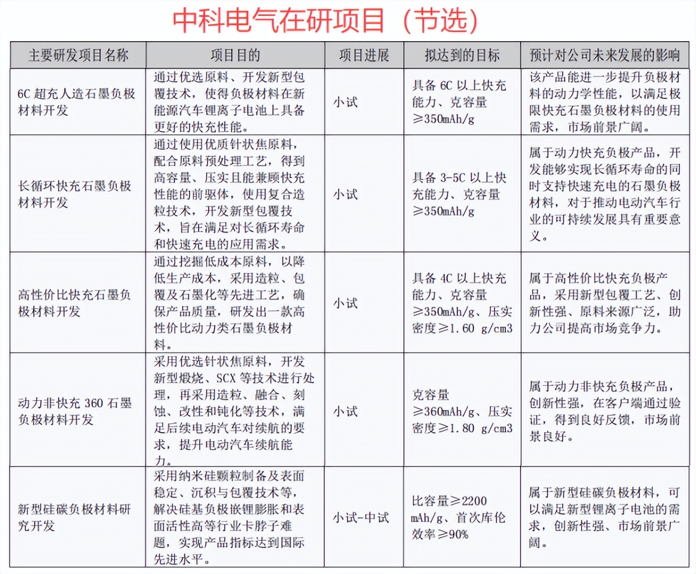
一方面,提升电池能量密度上,公司持续推进新型负极材料布局,目前已完成硅碳负极中式产线建设,产品不仅能应用于传统锂离子电池,更包括固态电池,现已向向客户送样测试并获得认可。
另一方面,提升电池充电速率上,中科电气快充负极已率先实现量产,做到产品克容量≥355mAh/g、充电倍率≥2C,循环寿命≥4000周等,性能优异。
目前公司仍在进一步加快对快充、以及新型负极材料的研发如硅碳负极、磷碳负极的研发,从2024年报来看,各项目大多处于小试阶段。

而在强悍的产品优势下,中科电气获得众多大厂青睐,客户覆盖像亿纬锂能、比亚迪、宁德时代、中创新航等知名锂电企业。
这也就使得,一旦后期技术突破带来如固态电池等开始加速量产,中科电气有望率先受益,迎来订单释放。
实际上,别看现在中科电气已经成了电池负极领域的佼佼者,早年,公司是以做电磁设备起家,如除铁器,电磁搅拌系统等,广泛用于钢铁等行业,其主导产品国内市场占有率保持在50%-70%,妥妥的行业冠军。
不过,钢铁行业产量受调控,是传统行业,相应地这些电磁设备成长会放慢,所以,在2017年中科电气通过收购,成功进军电池负极材料业务。
搭上新能源顺风车的中科电气,自2020年始,步入了发展的快车道。
数据显示,2020年-2022年,中科电气营收从9.74亿飙升至52.57亿;净利润从1.64亿增长至3.64亿,两年翻了一倍。2023年受行业景气度影响公司业绩有所回落,尤其净利润更是有接近90%的下滑。

然而,2024年始,那个高成长的中科电气又回来了!该年度内公司营收55.81亿,同比提升13.72%;净利润3.03亿,同比大增626.56%。并且,2025上半年公司业绩高成长延续,营收、净利润增速约在60%、293%!
要知道,在负极材料领域,2025上半年,贝特瑞、璞泰来、杉杉股份等营收增速也只是堪堪过10%,同行对比下中科电气取得如此业绩几乎是独一份的。
并且,盈利能力上,中科电气也迎来修复。其中,公司毛利率从2023年的15.4%恢复至2025上半年的21.31%,净利率同期从0.21%提升至10.14%,盈利能力整体修复明显。

至于原因,当然也很清晰,主要是新能源汽车的快速放量。数据显示,单是2025上半年,国内新能源汽车销量就已达693.7万辆,同比增长40.3%,推动动力锂离子电池的需求扩大。
相应地,做负极材料的中科电气,自然业绩水涨船高。
到这,不免要问,除了硅碳负极研发应用于固态电池的相关布局,中科电气的经营还会有哪些助力?
其一,新能源车、储能双驱动。
从大方向上来看,新能源车的渗透率虽然来到50%的水平,增速可能放缓,但尚未触及天花板,还能发力。
同时,储能电池市场也在加速。
国内,自2025年6月1日起不再强制要求新建新能源项目配置储能,储能市场正由政策驱动转向市场驱动影响。海外,欧洲在库存去化完成和补贴政策的推动下储能需求正回暖,中东等新兴市场众多大储项目完成招标并逐步落地。
显然,这些都助推了储能市场的发展。据预测,到2030年,全球储能电池出货量将增长至1550GWh。

所以,新能源车、储能并驱下,负极材料行业或许仍将保持较好的增长态势。
其二,海外市场拓展。
分地区营收结构来看,目前,中科电气海外营收不到10%,占比较低。
为了扩大业务版图,2025年6月,中科电气宣布拟总投资不超过80亿在阿曼建设年产20万吨的锂离子电池负极材料项目,用以生产高性能人造石墨负极材料。
值得一提的是,为了阿曼项目的顺利推进,中科电气暂缓了之前决定要建设的摩洛哥10吨负极材料项目。
中科电气做出这样的决定,或许在于相较摩洛哥,阿曼项目优势更大。
一个是阿曼位于中东,石油资源丰富,而人造石墨负极重要的原材料就是石油焦,这自然降低了公司的物流、采购等成本。
另一个是,在摩洛哥已有贝特瑞、中伟股份等多个电池厂商布局,中科电气先发优势不在。
据悉,阿曼项目建成后将成为全球最大海外负极基地,意味着中科电气在海外市场的产能布局迈出了关键一步。
所以,目前中科电气是一手抓前沿技术,一手抓全球市场;
为的就是,到中流击水,浪遏飞舟!
本文作者可以追加内容哦 !