
耐火材料是指耐火度不低于1580℃的一类无机非金属材料,对高温工业产品质量提升与品种开发、高效生产和节能减排具有重要作用,广泛应用于钢铁、有色、建材、化工、电力、环保、航天等领域的高温过程。
拟登陆北交所的河北国亮新材料股份有限公司(以下简称“国亮新材”)主要从事耐火材料整体承包和耐火材料直接销售业务,下游客户主要集中在钢铁行业。公开信息显示,北交所上市委将于11月7日对其是否符合上市条件进行审议。
前两轮的审核问询环节,国亮新材2022年及2023年营业收入微增但净利润连续倍增的表现备受关注。关键在于,公司耐火材料整体承包业务在收入确认过程存在诸多瑕疵,包括通过微信沟通等不规范方式确认出钢水量、结算单据缺失签字或签章等,直至2024年才逐步整改。“临阵磨枪”的举措自然逃不过交易所的法眼,公司收入确认依据的完整有效性遭到连番追问。
另外,近8成主营业务收入集中于单一地区(河北省内)、省外业务毛利率明显偏低、下游钢铁行业持续减产,上述各点都或将动摇国亮新材经营稳定性及可持续性。而2024年营收同比下降8.09%,净利润跌超15%,对正处在IPO关键阶段的国亮新材更是十分不利。

撰稿/徐子升
编辑/杨初宜
营收微增利润翻番,耐火材料整体承包业务毛利率骤然上升8个百分点
2022年、2023年、2024年、2025上半年,国亮新材营业收入分别为9.37亿元、9.84亿元、9.05亿元、5.11亿元,净利润分别为4036.80万元、8379.83万元、7096.49万元、4149.72万元。2023年,营收仅同比提升5.00%,净利润增幅竟高达107.59%;2024年,营收同比下降8.09%,净利润又出现较之两倍的跌幅(15.31%)。
若将2021年营收8.53亿元、净利润1606.81万元纳入参考,则国亮新材2022年的营收、利润同比增幅分别为9.86%、151.23%,比之2023年更加迅猛。
重点在于,公司2022年及2023年利润增长的驱动力并非全然来自产品盈利能力的提升。2021年至2025上半年,国亮新材综合毛利率分别为16.50%、17.38%、24.15%、21.21%、20.33%,尤其2022年上浮不过0.88个百分点,净利润同比增长率却高达151.23%。
招股说明书中,国亮新材将2022年的净利润增长归结于两方面,首先是营业收入增加及毛利率升高使得毛利增加2219.54万元,其次是期间费用下降810.97万元。谈及2023年净利润持续暴涨,公司则以 “主要来源于整体承包业务毛利率的大幅提升”带过。换言之,公司在前述两年中分别通过开源、节流、调控售价降幅小于成本等措施抬升了利润。
需要注意的是,五家同行可比公司北京利尔、濮耐股份、中钢洛耐、瑞泰科技、科创新材,2022年和2023年的营业收入同比增长率平均值分别为4.02%、6.36%,国亮新材与之差异不大,但是净利润方面,可比公司增幅均值分别为3.17%、0.86% ,甚至不及国亮新材尾数(下图)。

由此也衍生出国亮新材在审核中的两个主要问询事项,盈利能力大跨步是否符合商业逻辑,7-8千万的年利润规模能否长久保持。
具体来看,2023年是国亮新材综合毛利率大幅跃升且首次超过同行业可比公司均值的年份,从前一年的17.38%提高至24.15%,上升6.77个百分点的主要原因即是,占公司营收比例达到8成以上的耐火材料整体承包业务,毛利率从2022年的15.47%提升到2023年的23.55%(下图),其表示是原材料价格下降、优化客户结构、结算价格调整和成本效益改善的共同作用。

据招股说明书介绍,耐火材料整体承包业务,是指公司将耐火材料产品发至客户现场后进行施工,施工完成后交付客户使用,客户使用后根据合同约定的结算条款(如出钢量、出铁量等)进行结算。简而言之,比起耐火材料的生产和直接销售,耐火材料整体承包业务多了一项现场施工。
对于2021年和2022年,耐火材料整体承包业务毛利率稳定且保持在15%-16%水平,国亮新材将原因归纳为三点,(1)原材料市场价格大幅上涨;(2)受环保政策影响,公司下游钢厂客户产量下降,由于公司整体承包模式下成本相对固定,营业收入下降引致毛利率下降;(3)2021年以来通过采取竞争性报价开发部分客户,加之部分客户搬迁至新生产基地,公司适应钢厂生产环境、优化整体承包方案需要一定时间。
但是反观与国亮新材业务相似度较高的同行业可比公司北京利尔、濮耐股份,关于耐火材料整体承包业务,北京利尔2021年及2022年毛利率分别为24.03%、20.62%(下图),濮耐股份2022年毛利率为20.06%(2021年未披露),均在20%以上。国亮新材该业务2021年和2022年为何落后于同行5个百分点,其财报是否真实反映了经营情况,公司收入确认及成本结转是否存在人为调整?

首轮审核问询函中,交易所曾要求国亮新材量化分析说明耐火材料整体承包业务2021年和2022年“成本相对固定,营业收入下降引致毛利率下降”的具体情况。
据招股说明书披露,2022年公司营业收入较2021年增加了8411.40万元,其中,耐火材料整体承包业务收入增长了9500.71万元,耐火材料直接销售业务减少了1082.90万元。只此一项,就与公司上述“成本相对固定,营业收入下降引致毛利率下降”构成矛盾。
还需要关注到的是,国亮新材位于河北省唐山市,2022-2023年来源于河北省的收入分别为7.25亿元、7.56亿元,占主营业务收入的比例高达77.35%、76.83%。背靠河北省这一钢铁生产大省,国亮新材虽占据一定的区位优势,但也存在过度依赖单一市场的风险。
而且,2025年国家明确要求“持续实施粗钢产量调控,推动钢铁产业减量重组”,根据中国钢铁工业协会发布的数据,河北省粗钢2022年产量为21194.55 万吨,2024年已降至19985.76 万吨。
伴随河北省粗钢产量下降,2024年公司来自河北省的收入较上一年减少了3498.33万元。但是,该地区收入占比却从上一年的76.83%升至79.96%,依赖程度有增无减。
值得一提的是,市场规模整体缩减的情况下,竞争对手也在扩展销路,力图在河北省分得一杯羹。资料显示,河北省内的本土耐火材料企业唐山时创高温、唐山首尔耐火,以及国内耐火材料行业龙头企业北京利尔、濮耐股份都在积极布局河北省内耐火材料市场。
2024年,受钢铁行业供需变动影响,国亮新材部分客户与其结算价格有所下调,部分客户调整生产节奏缩减产量,部分客户项目合同到期后未再续约。这一系列不利变化在公司 2024 年的业绩上体现得尤为明显——营业收入较2023年减少了7967.09万元,同比下降8.09%;净利润较上一年减少1283.34万元,降幅高达15.31%。
结合中国耐火材料行业协会数据,2024年全国耐火材料制品产量同比降低3.73%,市场正处于严峻的下行周期。宏观环境的大势难以改变,国亮新材能否在此轮洗牌中稳住身形将关系到此次IPO的成败。
收入确认合规性和成本结转准确性存疑,第一大客户约95%收入由微信沟通作为确认依据
国亮新材两大主营业务中,耐火材料整体承包业务是收入支柱,2022-2025上半年收入占比分别为85.64%、88.66%、90.60%、93.75%。
第二轮审核问询,除了经营业绩的稳定可持续性,交易所最为关注事项便是公司耐火材料整体承包业务的收入确认合规性和成本结转准确性。
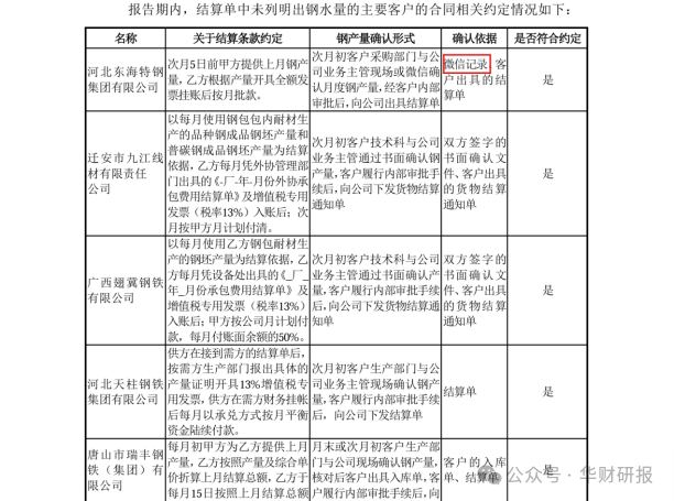
据披露,耐火材料整体承包业务模式下,双方按照合同约定的吨钢单价和出钢水量进行月度结算,国亮新材以客户结算单(完工单)作为收入确认依据。简单总结流程就是“合同签单-施工交付-结算确收”,出钢水量是国亮新材收入确认的重要指标,结算单(完工单)是其收入确认的关键凭证。
然而交易所发现,公司存在部分客户结算单未列明出钢水量仍进行收入确认的情况,2021-2023年该情况涉及金额分别为2.28亿元、2.88亿元、3.48亿元,各年占主营业务收入的比例都在三成左右。
北交所对国亮新材出钢水量的具体确认依据,相关数据的准确性发出问询,并要求公司说明“是否与客户对当月的钢产量进行书面确认,结算金额的确认过程是否规范,是否存在调节收入的情况 ”。
国亮新材表示,出钢水量的具体确认依据主要来源于公司项目驻场人员统计数据和客户相关部门提供的数据,通过日常生产情况确认和月度产量汇总数据确认等确保相关数据的准确性。并阐述了关于出钢水量,公司通过现场沟通确认、客户出具纸质结算单、微信沟通记录、客户内部审批单据、客户的入库单等不同形式与客户进行确认,其中暴露出的主要问题有:
2021年至2024年,国亮新材通过现场沟通形式确认出钢水量,涉及的收入金额分别为16187.31 万元、6235.05 万元、3934.30万元、133.84 万元,最重要的是无留痕文件;
2021年至2024年,公司结算单中存在客户未签字或盖章确认等情况,各期涉及金额分别为 4806.05 万元、5690.31 万元、4719.02 万元、666.34 万元;
2022至2023年,公司通过微信沟通形式确认出钢水量,涉及的收入金额分别为1.47亿元和2.12亿元。这部分涉及的收入金额较大,经计算,占主营业务收入的比例分别为15.68%、21.51%,作为申报期中利润异常飙升的两年,其2成左右的收入竟是通过如此“随意”的方式确认。
尤其是公司第一大客户河北东海特钢集团有限公司(以下简称“东海特钢”),2022年及2023年通过微信沟通确认出钢水量,涉及的收入金额分别为1.25亿元、1.89亿元(下图)。


更为惊人的是,2022年及2023年国亮新材向东海特钢及其关联公司销售金额也不过1.32亿元、1.95亿元,通过微信沟通确认出钢水量涉及的收入金额占比高达95%左右。
不论是客户未在结算单中签字或盖章,还是通过微信确认出钢水量,各项操作都暴露出公司的内控缺陷。虽然2024年,国亮新材对收入确认流程中关于出钢水量确认的相关内控流程做了进一步完善并加强落实,但是2024年是最近一年财报,收入确认流程漏洞才全面解决,相关内控制度是否完善和有效执行有待进一步观察,如果本年度安排进入上市委审议流程,似乎有些仓促,这或许也是公司6月16日就已完成第二轮审核问询回复,审核流程却未进一步推进的原因。
另一问题,就是公司耐火材料整体承包业务的成本结转准确性。
据悉,国亮新材针对各月末使用寿命尚未结束的整体承包项目,依据当月使用寿命结束的承包项目的平均包龄估算使用寿命,以此作为成本结转依据,计算出当期应分摊的金额,结转至销售成本,剩余分摊至存货。
但公司不同项目的包龄差异较大,如钢包类项目的生命周期(包龄)主要分布在90-210次之间。较大的包龄差异会导致依据平均包龄估算成本结转金额的方法出现误差,进而造成成本结转与实际成本消耗之间存在偏差。
从2022-2024年国亮新材整体承包模式下使用寿命尚未结束的项目在成本和存货之间分摊情况来看,计入存货的金额从2023年末的3348.63万元升至2024年末的5094.83万元,存货合计占比提高了9.94个百分点;而2024年末结转主营成本的金额为2215.18万元,较2023年末变化不大,但是占比下降了9.94个百分点(下图)。

对于2024 年末,整体承包模式下使用寿命尚未结束的项目计入存货金额有明显增加的情形,国亮新材解释为:一是2024年下半年新拓战略客户需储备待用包保障生产周转;二是待用包上线时间并非每月固定日期,部分包于当月下旬上线,致使在线使用时间相对较短,计入存货的金额相对较高。
公司还表示整体承包模式下,期末使用寿命尚未结束的项目于下期使用完毕后将存货金额结转至主营业务成本,与期后实际情况不存在显著差异。
鉴于当下市场环境,这部分存货未来能否按照国亮新材所预期的那样顺利结转至主营业务成本,本身就具有不确定性。若存货长期积压无法顺利结转,将会影响公司资产的真实质量。
而更令人担忧的是,国亮新材依据平均包龄估算成本结转金额,是否有掩盖真实成本消耗、调节利润之嫌。
国亮新材作为一家“夫妻店”,实际控制人董国亮、赵素兰夫妇二人合计控制公司80.22%的表决权。在高度集中的股权结构下,可能导致公司治理缺乏有效制衡,为不规范操作提供温床。让人不禁担忧,国亮新材收入确认与成本结转等财务环节是否如其所述般规范和准确?
声明:
本文素材均来自公开资料,文章仅供参考,不作投资建议。
未经授权请勿转载,更多IPO资讯请关注《华财研报》微信公众号。
本文作者可以追加内容哦 !