002136个股分析重点简报 (v9.9融合版)

报告日期: 2025年11月18日

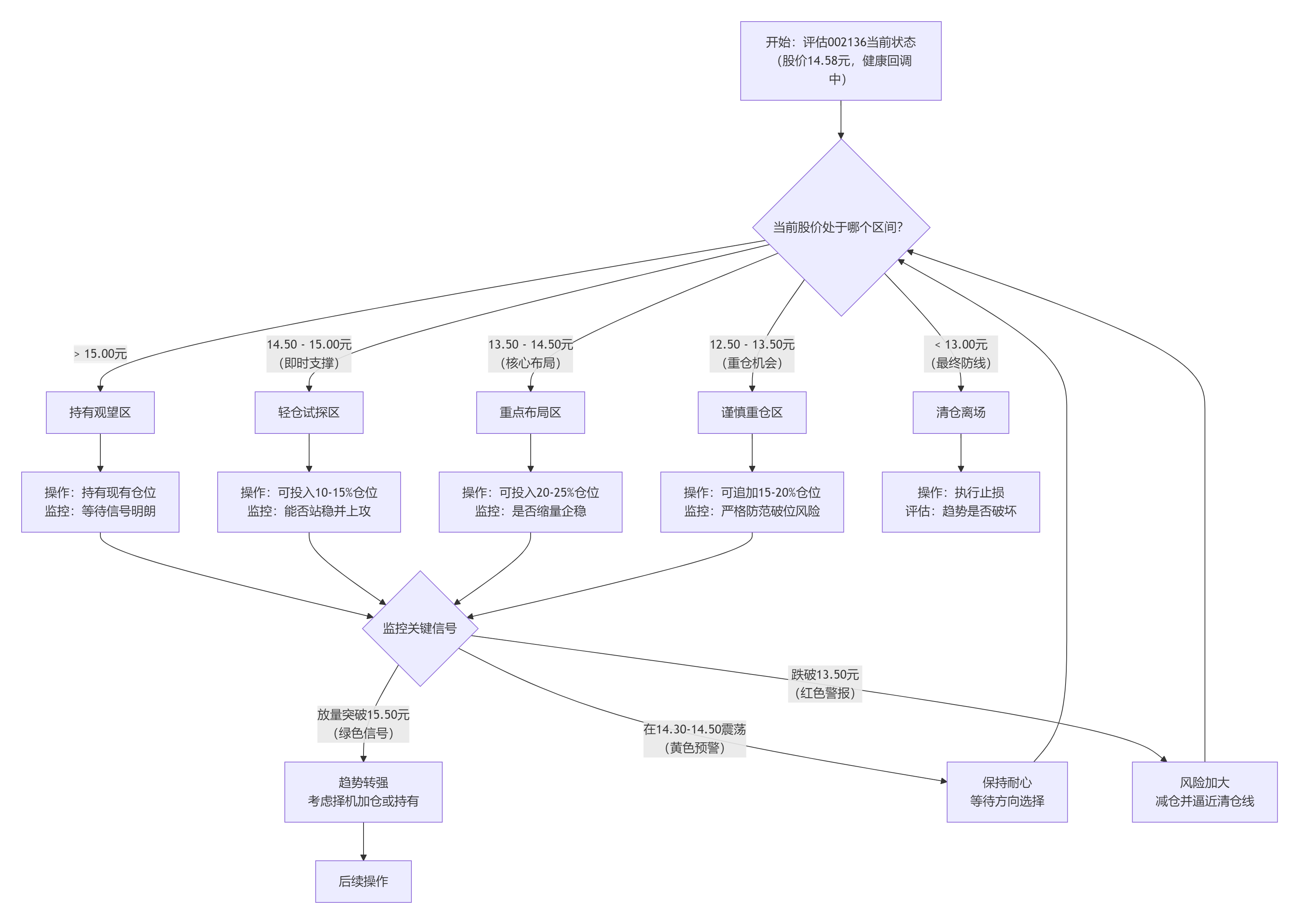
核心结论: 该股处于标准高强度暴涨后的健康技术性回调阶段,整体上升趋势未破坏,当前是耐心寻找分批布局机会的时期。

一、当前状态共识

  • 价格位置: 最新价14.58元,正处于从高点17.75元回调18%后的关键位置。

  • 核心定性: 上涨放量、调整缩量,属于健康的技术性回调,而非趋势反转。

  • 主导路径: 当前处于“暴涨后调整路径”(概率74%),但有向“主升路径”转换的潜力。

二、关键支撑区域(操作核心)

  1. 即时支撑区 (14.50 - 15.00元): 轻仓试探区,强度中等。

  2. 核心布局区 (13.50 - 14.00元): 重点买入区域,支撑强度最高。

  3. 重仓机会区 (12.50 - 13.00元): 若回调至此,是高风险高回报的加仓点。

  4. 最终防线 (13.00元): 跌破则意味调整加深,需清仓离场,重新评估。

三、风险控制与仓位策略

  • 推荐仓位: 稳健投资者建议30%-40% 仓位。

  • 核心风控:

    • 严格止损: 严格执行分层止损纪律(清仓线:13.00元)。

    • 分批建仓: 禁止一次性重仓,按上述支撑区分批买入。

    • 关注量能: 企稳需缩量,上攻需放量。

四、预期与监控

  • 短期目标: 16.50 - 17.00元(突破确认)。

  • 关键监控信号:

    • 绿色信号(转强): 放量收复15.50元。

    • 黄色预警(震荡): 在14.30-14.50元徘徊。

    • 红色警报(风险): 跌破13.50元,尤其是13.00元。


总结: 本策略的核心是“关键区域分批布局,严格止损控制风险”。在当前回调中保持耐心,利用支撑系统进行决策,并密切关注成交量与关键价位的突破情况。

风险提示重复:本报告为分析摘要,投资决策需结合个人风险承受能力。股市有风险,投资需谨慎。


追加内容

本文作者可以追加内容哦 !