本周经历了中东局势的不断变化,A股先是周一周二的恐慌性卖出,随后慢慢恢复理性,后半周开始反弹,但主要宽基指数基本录得下跌,成交量也明显萎缩,整个资金观望为主。
本周公布的2月A股新开户数据环比和同比都呈下降较多,但1-2月累计增幅还是很不错的。而PMI数据就有点不太行了,继续位于50荣枯线以下,对股市整体形成利空。
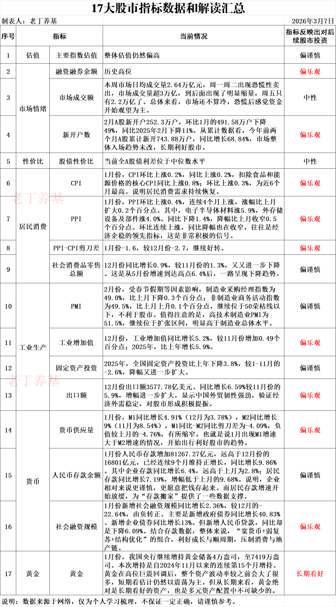
话不多说,让我们一起来看看最新指数估值和涨跌幅,以及最新融资融券余额、市场成交额、新开户数、股债性价比、CPI、PPI、PPI-CPI剪刀差、社会消费品零售总额、PMI、工业增加值、固定资产投资、出口额、货币供应量、人民币存款余额、社会融资规模、黄金等17个股市主要相关指标数据,并简单说明和阐述当前的情况。供大家参阅,以便了解宏观经济和市场总体情况,寻找其中的投资机会。
(篇幅有点长,可以直接看加粗字体。)
01 指数估值和涨跌幅
1-1.主要宽基指数

(特别说明:数据来源网络,不保证数据正确,仅供参考。)
本周,主要宽基指数均录得负增长,在中东局势的影响下中证全指下跌2.28%.之前领涨的中小微盘指数,本周领跌,科创和创业板块也有超过2%的跌幅。
如中证1000下跌3.64%、中证500下跌3.44%、中证2000下跌3%、创业板指下跌2.45%、科创创业50下跌2.38%。港股继续弱,恒生指数下跌3.28%。
一些大盘指数相对要好一些,如沪深300下跌1.07%、中证A500下跌1.78%。
从估值来看,中证全指近五年PE历史百分位来到了98.51%的历史高分位,虽说较上周下降了一些,但还是在很高的位置。其他宽基也都比较贵了,相对来说便宜点的创业板,近五年PE历史百分位也已经达到了60.19%,相较上周回落不少。
1-2.主要行业指数

(特别说明:数据来源网络,不保证数据正确,仅供参考。)
再来看具体行业方面,本周基本属于普跌的行情,比较好点的行业可能就电力相关行业了,如电网设备主题上涨5.49%、绿色电力上涨4.04%。
其他的科技板块跌幅较大,如:科创半导体材料设备-8.23%、CS计算机-5.84%、机器人-5.58%、中证软件-5.39%、中证半导-6.18%、半导体材料设备-7.04%等等。
而红利价值方面,也是下跌的,如中证白酒-3.38%、红利质量-3.03%、家用电器-3.21%、房地产-4.33%、保险主题-1.60%。中证银行在指数下跌的时候,扛起了历史赋予他的责任,指数上涨1.59%。
商品方面,中证钢铁-3.77%、SSH黄金股票-4.61%、有色金属-5.39%、不过国证油气和中证煤炭走出了自己的行情,分别上涨9.5%、2.88%。油气的上涨在预期当中,但是SSH黄金股票却下跌这么多,是不是有点让人意外。
港股方面,继续弱爆,不过周五出现一定反弹,本周恒生指数下跌3.28%、恒生科技指数-3.7%。跟踪港股科技的港股通互联网-5.35%、港股通科技-4.48%。
从估值来看,依然是消费、红利质量、港股通科技、港股通互联网、恒生消费指数、恒生医疗保健指数、恒生科技等相对要便宜点,而且老丁认为这些具有长期投资价值,且这里面有好些都是老丁的持仓,低位买入,静待花开。
02 市场情绪指标
2.融资融券余额

指标说明:可以简单理解成市场的“借钱炒股热度计”。
指导意义:余额高,说明市场情绪高涨,很多人愿意借钱炒股,市场通常比较活跃。但如果余额高到离谱,意味着市场可能过热,积累了很大风险,一旦回调,大家会争先恐后还钱(卖出股票),导致大跌。
指标应用:这是一个市场情绪参考。当融资融券余额持续快速上涨时,不要太兴奋,反而要开始警惕风险,考虑是否要止盈部分基金。当余额持续下降至低位时,可能意味着市场情绪冰点,反而是长期布局的好机会。
当前情况:
本周融资融券余额,继续保持在2.6万亿元左右的高位,说明大家借钱炒股的热情还是较高,还是看好股市。
3.市场成交额

指标说明:一天内市场上所有股票买卖的总金额。
指导意义:成交额大,说明买卖的人多,市场交投活跃,行情容易持续。成交额小,说明市场冷清,观望的人多。
A.价涨量增(价格上涨,成交额也变大):健康的上涨,趋势可能延续。
B.价跌量缩(价格下跌,成交额变小):可能是正常调整。
C.价涨量缩(价格上涨,但成交额变小):动力不足,上涨可能难以持续。
D.价跌量增(价格下跌,成交额巨大):可能是恐慌性抛售,下跌可能还没结束。
指标应用:如果在市场低位开始持续放量,可能是资金开始进场,可以考虑定投或加仓。如果在高位突然放出“天量”,就要小心了,市场可能即将见顶。
当前情况:
本周市场日均成交量2.64万亿元,周一周二出现恐慌性卖出,市场成交量超3万亿,到后面出现了明显缩量,周五只有2.2万亿了。总体来看,市场还不算冷,恐慌后感觉资金开始观望为主。
4.新开户数

指标说明:每个月新开立股票投资账户的人数。这是最直接的“新韭菜”进场指标。
指导意义:新开户数暴增,说明大街小巷都在谈论股市,新手蜂拥而入,通常是牛市中后期的标志。开户数低迷,说明没人关心股市,市场往往在底部。这是著名的“反向指标”:历史上多次牛市顶点,都对应着新开户数的最高点。因为当最后一批人都进场时,市场上就没有新的资金可以推动了。
指标应用:这是一个重要的逆向思考工具。当你身边从不炒股的人都开始问你买什么基金/股票好时(对应开户数极高),你要非常谨慎,考虑减仓。当没人讨论股市时(开户数极低),反而是你坚持定投或分批买入的好时机。
当前情况:
2月A股新开户252.3万户,环比1月的491.58万户下降49%,同比2025年2月下降11%。从累计数据看,今年前两个月A股累计新开743.88万户,同比增长68.84%,市场整体入场趋势未改,长期利好股市。
03 性价比指标
5.股债性价比指标

指标说明:股债利差= 股票预期收益率-无风险收益率=1/指数市盈率(PE) - 10年期国债收益率。我们通常使用市场指数市盈率的倒数来衡量股票预期收益率,使用10年期国债收益率作为无风险收益率。
指导意义:
股债利差是进行大类资产配置时常用的指标。该指标适用于大的择时,它无法精准预测市场明天或下个月是涨是跌,只能告诉你“相对便宜”还是“相对贵”。
指标应用:
一般来讲,股债利差越大,则配置股票的性价比越高,可以适当多分配一些资金到股票或股票基金里;股债利差越小,则投资股票的性价比越低,就要谨慎一些,把更多资金分配到债券、存款等稳妥的产品上。它的作用是避免你在市场最狂热时冲进去接盘,鼓励你在市场一片悲观时敢于布局,从而提升长期投资获胜的概率。
当前情况:
当前全A利差为2.31%,位于均值2.7%的下方一点,属于中间位置附近,所以保持中性态度。
04 居民消费指标
6.居民消费价格指数CPI

指标说明:CPI衡量的是我们日常生活中一篮子商品和服务的价格变化,比如食品、衣服、交通、医疗等。它有一个基准年被设定为100。
指导意义:
CPI>100(例如:101):物价上涨了,通货膨胀了。相比基准年,现在买同样东西要花更多的钱。101意味着物价平均上涨了1%。
CPI<100(例如:99):物价下跌了,通货紧缩了。相比基准年,现在买同样东西更便宜了。但这不是好事,因为它可能意味着经济不景气,大家不愿消费,企业利润下降。
CPI=100:物价水平和基准年一模一样,非常稳定。这是政府和央行追求的理想状态之一。
指标应用:
CPI>100:CPI持续走高是央行可能加息的信号,因为要抑制通胀。加息会让市场借钱成本变高,对股市整体是利空,此时投资要更谨慎。
CPI<100:这是经济疲软的强烈信号,央行很可能降息来刺激经济和消费。如何应用:降息有利于股市,因为资金成本低。可以考虑债券基金、成长型股票基金。
CPI= 100:经济环境稳定,没有明显的通胀或通缩压力。可以按照原有的投资策略进行,重点关注经济的增长动力和企业盈利情况,不必过于担心利率的大幅变动。
当前情况:
1月份,CPI环比上涨0.2%,同比上涨0.2%,扣除食品和能源价格的核心CPI同比上涨0.8%;环比上涨0.3%,为近6个月最高。说明居民消费需求持续恢复。
7.工业品出厂价格指数PPI

指标说明:PPI衡量的是工厂、企业购买原材料、能源、半成品等时的价格变化。它是CPI的领先指标,因为生产者的成本最终会传导给我们消费者。
指导意义:
PPI>100:工厂的成本在上涨。比如原油、钢材、化工原料变贵了。这是一个早期预警!企业成本上升,未来要么自己消化,导致利润减少,要么提高成品价格,导致未来CPI上涨。
PPI<100:工厂的成本在下降,原材料便宜了。预示企业生产成本压力减小,未来盈利空间可能改善,同时未来CPI也有下降压力。
PPI=100:生产者层面的价格稳定,没有大的成本波动。
指标应用:
PPI>100:如果PPI上涨是因为大宗商品短缺,可以直接考虑投资大宗商品ETF或相关资源类基金。
PPI<100:利好大部分制造业企业。可以考虑投资那些对原材料成本敏感的中下游制造业基金,比如机械、家电、汽车等板块,它们会直接从成本下降中受益。
PPI=100:与CPI=100类似,表明上游经济环境稳定,无需因此调整投资策略。
当前情况:
1月份,PPI环比上涨0.4%,连续4个月上涨,涨幅比上月扩大0.2个百分点。其中,电子半导体材料涨5.9%,外存储设备及部件涨4.0%。同比下降1.4%,降幅比上月收窄0.5个百分点。环比连续上涨,同比降幅也在收窄,往往是经济企稳的领先指标,这是非常积极的信号。
8.PPI-CPI剪刀差

指标说明:“剪刀差”就是指PPI和CPI之间的差值(PPI减CPI)的变化趋势,像一把张开的剪刀。它主要有两种形态:正剪刀差、负剪刀差。
指导意义:
正剪刀差:PPI的上涨速度快于CPI的上涨速度,或者PPI下跌速度慢于CPI下跌速度。简单说,就是PPI>CPI。
负剪刀差:PPI的上涨速度慢于CPI的上涨速度,或者PPI下跌速度快于CPI下跌速度。简单说,就是PPI<CPI。
指标应用:
正剪刀差PPI > CPI:上游的原材料、能源等价格先涨起来了(PPI高),但下游的消费者因为种种原因(比如工资没涨、需求不旺)不愿意或没能力接受更高的价格(CPI低)。这会导致企业利润被挤压,经营困难。市场整体可能承压,但行业表现会剧烈分化。可关注上游资源类基金或者需求稳定、有能力提价的行业。
负剪刀差PPI<CPI:这通常意味着成本压力从上游开始减弱,而消费端的需求依然保持强劲。或者处于经济下行期,上游大宗商品价格暴跌。这时原材料成本(PPI)下降或涨幅很小,而终端产品卖价(CPI)还能保持不错。企业的利润空间会得到修复和扩大,经营状况改善。通常对股市整体是利好,尤其是对中下游企业。可关注中下游制造业基金,如果CPI温和上涨代表需求旺盛,大消费板块(食品饮料、零售等)也会受益。
当前情况:
从数据可看出,PPI-CPI剪刀差与沪深300指数走势有一定关联性。当前,剪刀差长期处于负剪刀差(PPI<CPI)状态,但负值差距总体是在不断缩小的,1月份-1.6,较12月份-2.7,继续好转。
9.社会消费品零售总额

指标说明:简单说,它就是全国老百姓在一定时间内(比如一个月或一年)花钱买东西的总金额。
指导意义:这个指标对股市投资很有参考价值,因为它能反映经济的冷热和老百姓的消费信心。如果这个数字高,说明人们愿意花钱,经济比较热闹;如果低,可能大家手头紧,消费谨慎。
指标应用:
如果零售总额上升:说明消费市场火爆,企业(尤其是零售、食品、汽车等消费类公司)的生意好,赚钱多。这通常会推动这些公司的股价上涨,同时整体经济向好,股市也可能跟着涨。
如果零售总额下降:可能表示经济放缓,人们消费减少,企业利润受影响。这会让投资者担心,可能导致股市下跌,尤其是消费类股票。
当前情况:
12月份社会消费品零售总额同比增长0.9%,较11月份的1.3%,又又进一步下降。这是从5月份增速到达高点6.4%后,一路呈现下降趋势。说明消费还是不太行,对股市形成利空。
05 工业生产指标
10.采购经理指数PMI

指标说明:衡量经济是处在扩张(>50) 还是收缩(<50) 状态。50是“荣枯线”。
指导意义:一是经济的先行指标。PMI非常灵敏,比GDP更早反映经济走势。二是判断景气度。PMI持续高于50,说明经济活跃,企业愿意扩产,利好股市。PMI持续低于50,说明经济低迷,利空股市。
指标应用:这是判断宏观经济大方向最直观的工具。对于基金投资(尤其是股票型基金),当PMI持续低迷(比如连续几个月低于50)时,不要灰心,这往往是市场估值较低的时候,适合开始长期布局。当PMI连续多月高企时,说明经济很热,要留意政策收紧的风险。
当前情况:
2月份,受春节假期等因素影响,制造业采购经理指数为49.0%,比上月下降0.3个百分点;非制造业商务活动指数为49.5%,比上月上升0.1个百分点,继续位于50荣枯线以下,不利于股市。值得注意的是,高技术制造业PMI为51.5%,继续位于扩张区间,明显高于制造业总体水平。
11.工业增加值

指标说明:工业增加值,说白了就是工厂在一段时间里(比如一个月)真正“创造”出来的新价值。
指导意义:它就像是中国经济的“心跳监测仪”。
数值高、增长快:说明工厂机器轰鸣,订单多,生产繁忙,经济活力强,身体倍儿棒!
数值低、增长慢:说明工厂可能订单不足,机器开工率低,经济可能有点“感冒”,需要休息或调理。
指标应用:
利好信号:如果工业增加值数据持续向好,说明企业效益好,赚钱多,整个经济处于上升期。这通常会提振投资者信心,容易催生牛市,大盘整体上涨的概率更大。
利空信号:如果数据持续低迷,说明经济不景气,企业利润下滑。投资者会变得谨慎,股市整体缺乏上涨动力,更容易出现熊市或震荡市。
当前情况:
12月份,工业增加值同比增长5.2%,较11月份增加0.49个百分点;2025年,比上年增长5.9%。全年总体看,还是不错的,特别是其中的高基数制造业增长9.4%,汽车制造业增长11.5%,铁路、船舶、航空航天和其他运输设备制造业增长14%,计算机、通信和其他电子设备制造业增长10.6%,工业机器人(套)增长28%,服务机器人(套)增长16.1%,显著高于整体增速。
12.固定资产投资

指标说明:固定资产投资就是整个国家(包括政府、企业、个人)花钱盖厂房、买机器、修路搭桥、建房子等等这些“大件”的总花费。
指导意义:这个数据是判断经济“冷热”的一个非常重要的温度计,对股市整体和不同行业有直接影响。
指标应用:
数据持续上涨:说明经济很“热”,企业扩张意愿强,利好股市。但过热也可能导致通货膨胀,引来政策收紧。
数据持续下跌:说明经济偏“冷”,企业比较谨慎,对未来信心不足,对股市整体算是个利空消息。
当前情况:
2025年,全国固定资产投资(不含农户)485186亿元,比上年下降3.8%,较1-11月的-2.6%,降幅又进一步扩大。
总体看,投资还是不太行,但高技术服务业投资比上年增长3.5%,信息服务业投资增长28.4%、铁路、船舶、航空航天和其他运输设备制造业投资增长17.5%,汽车制造业投资增长11.7%,所以对高端制造业的长期趋势应该是有一定支撑的。
13.出口额

指标说明:出口额就是“咱们国家卖到国外去的所有东西,总共值多少钱”。
指导意义:出口是拉动中国经济的三驾马车之一(另外两个是投资和消费),它的变化对股市影响巨大。
指标应用:
出口额大涨:说明老外疯狂买我们的货,经济形势一片大好。这通常会提振整个股市的信心,是一个利好信号。
出口额大跌:说明国外可能经济不景气,没人买东西了,或者我们的产品竞争力下降了。这会给股市带来压力,是一个需要警惕的利空信号。
当前情况:
12月份出口额3577.78亿美元、同比增长6.59%,较11月份的5.9%,增幅进一步扩大,显示中国外贸韧性强劲,验证经济外需稳定,对股市形成积极提振。
06 货币指标
14.货币供应量指标

指标说明:货币供应量是指一国在某一时期内为社会经济运转服务的货币存量,它由包括中央银行在内的金融机构供应的存款货币和现金货币两部分构成。
我国将货币供应量划分为三个层次;一是流通中现金M0,即在银行体系外流通的现金;二是狭义货币供应量M1,即MO+企事业单位活期存款+居民活期存款+非银行支付机构客户备付金等;三是广义货币供应量M2,即M1+企事业单位定期存款+居民储蓄存款+其他存款等。
可以简单理解为:M1 是“活钱”:马上就能花的钱,代表了消费和投资的活跃度。M2 是“总钱”:包括“活钱”和“死钱”(暂时不动用的存款),代表了整个经济体的资金总量。
指标意义:M1-M2同比增长率的差值是股市资金供应的一个指标之一。货币供应与股市之间的实证关系表明,M1-M2差值与股市呈现较为明显的正向关系。M1-M2差值的拐点对股指有指示作用。
指标应用:
剪刀差扩大(正值变大或负值缩小),M1增速快速上升,超过M2增速;或者M1增速下降得比M2慢:利好股市。
剪刀差收窄(正值变小或负值扩大),M1增速下降,低于M2增速;或者M1增速上升得比M2慢: 利空股市
当前情况:
1月份,M1同比增长4.91%(12月为3.78%),M2同比增长9%(11月为8.54%),M1同比-M2同比剪刀差为-4.09%,负值较上月的-4.76%,有所缩窄,也就是说1月出现M1增速大于M2增速的情况,开始出行利好股市的趋势。
15.人民币存款余额

指标说明:人民币存款余额就是“全国人民(包括老百姓、企业、政府)存在银行里的钱,总共有多少”。
指导意义:主要是看增速
当存款余额增速持续增加时:往往意味着社会信心不足,人们风险偏好低,宁愿把钱放在安全的银行里吃利息,也不敢去投资风险高的股市。这对股市是利空。
当存款余额增长放缓甚至下降时:这可能是一个积极的信号!说明大家可能更乐观了,愿意把存款搬出来,去寻找更高收益的投资,比如买股票、买基金。这被称为“存款搬家”,是股市非常重要的资金来源,对股市是利好。
指标应用:
人民币存款余额是衡量经济“体温”和市场“情绪”的一个慢指标。如果存款增速长期居高不下,说明市场情绪可能还比较悲观,这时候投资股市需要更多耐心。反之,如果增速开始掉头向下,可能意味着“存款搬家”正在发生,可以更乐观一些。把它和PMI、CPI等数据结合起来看。如果PMI显示经济在好转,但存款还是很高,可能意味着股市的“弹药”很足,未来上涨潜力大。
当前情况:
1月份人民币存款增加81267.27亿元,远高于12月份的16801亿元,已经连续9个月维持正增长,同比增长9.86%。其中企业存款同比增长6.4%,远高于上月为2.8%;居民存款同比增长7.19%,增幅低于上月的9.68%。说明,企业相对来说更谨慎,更愿意把钱存起来。而居民存款增速开始放缓,为“存款搬家”提供了一些数据支撑。
16.社会融资规模

(2025年4月社融增长1862.77%,太影响这个图形了,所以将其空缺。)
指标说明:社会融资规模(简称“社融”),可以简单理解成在一定时期内(比如一个月、一个季度),金融体系为整个国家经济总共输送了多少新鲜血液(钱)。反映了整个社会借钱和融资的总规模,是衡量经济热度最核心的指标之一。
指导意义:社融数据是股市一个非常重要的风向标。持续向好的社融数据,通常意味着股市有一个良好的宏观资金环境。主要看增量数据的同比增速。增量:指的是过去一个月里新增加了多少融资,像这个月给水库新注入了多少水。这是我们关注的核心数据。
当前情况:
1月份新增社会融资规模同比增长2.36%,较12月的-22.64%,由负转正。主要是新增政府债券同比增长40.83%、新增企业债券同比增长13%。但新增人民币贷款,同比却是下降6.09%。
结合存款数据,企业在春节错月+结汇+谨慎囤钱下存款大增;同时在政策宽信用、低成本融资、长周期投资布局下融资增加,二者是流动性管理与融资结构优化的同步结果。居民存款增速放缓是“存款搬家”+春节错月共同作用;居民贷款偏弱是房贷低迷压制总量,二者共同指向居民风险偏好回升、资产配置开始从储蓄转向投资。整体来说,“宽货币+弱复苏+结构优化”的组合,利好成长与顺周期,压制消费与地产链。
07 黄金指标
17.黄金

指标说明:黄金是全球公认的“终极安全资产”,是金融世界的“避风港”和“压舱石”。
指导意义:一般情况下,我说的是一般情况:
当金价持续上涨时:这往往预示着全球经济不确定性增加,风险升高(比如预期经济衰退、发生地缘冲突)。在这种情况下,投资者会从风险高的股市撤出,转而买入安全的黄金。所以,金价大涨有时是股市的“坏消息”。
当金价持续下跌时:通常表示全球经济平稳,大家信心十足,更愿意把钱投到股市等能赚取更高回报的地方。这时,股市往往表现较好。
当然上述规律不是100%绝对,影响金价走势的因素有很多,但大方向是这样的。
指标应用:对于绝大多数普通人,最好的方式是购买黄金ETF基金,跟踪国内金价,门槛低、流动性好,是最推荐的方式。投资比例上,黄金应该作为整体投资组合中的“稳定器”,占比一般在5%-10% 。目的是对冲风险,而不是主导收益。
当前情况:
1月份,我国央行继续增持黄金储备4万盎司,至7419万盎司。本次增持是自2024年11月以来的连续第15个月增持。黄金在高位巨震回调后,整个资产波动率较之前会大了很多,短期看估计仍然以震荡为主。但从长期来看,黄金绝对是长期看好的资产,也是多元资产配置中不可缺少的。
为了一目了然,老丁做了个汇总表:

老丁常说,数据是死的人是活的,且数据具有滞后性。但其价值也不可忽视,我们通过综合数据分析还是能够为投资提供一些指引和参考。
好了,今天就聊到这里,感谢大家阅读!如果你觉得有用,记得关注、点赞、评论、转发哟,在此先谢过!让我们结伴而行,一起学习进步,一起慢慢变富。
风险提示:相关观点和数据仅为个人学习研究分享,仅代表个人不成熟不一定正确的观点,不保证数据准确,不构成任何投资建议。市场有风险,投资需谨慎。#复盘记录##股市怎么看##霍尔木兹海峡若长期封锁,后果有多严重?##盘逻辑:深度解析,理清投资思路#
本文作者可以追加内容哦 !