
内容概要:用于四肢创伤的高活性人工骨修复材料是针对骨缺损等临床场景设计的Ⅲ类医疗器械,属高端生物医用材料。我国相关政策从多维度发力,为其发展构建了完善的顶层支撑体系,地方政府也精准配套,推动区域产业化。在人口老龄化等因素驱动下,临床对高活性人工骨产品需求刚性增长,市场规模快速扩容,2025年国内市场规模达2.62亿元,年增速保持在15%以上,但临床渗透率仍低,市场空间广阔。目前行业竞争格局“头部集中加速”,其中亚洲生物增长突出。该公司是光谷生物城核心骨干企业,架构完善。其核心产品优骼生是国内首个不含生长因子、兼具双重诱导功效的突破性材料,24周植骨融合率达100%,作为“十四五”生物医用材料领域“国产替代”唯一应用示范重点专项重大战略产品,上市当年即中选国家集采,且纳入国家医保。2025年亚洲生物国内市占率约22.1%,位列全国第一,未来有望延续增长,巩固领先地位。
相关企业:武汉亚洲生物材料有限公司、上海贝奥路生物材料有限公司、奥精医疗科技股份有限公司、上海瑞邦生物材料有限公司、烟台正海生物科技股份有限公司等
关键词:用于四肢创伤的高活性人工骨修复材料、高活性骨修复材料、骨科植入医疗器械、用于四肢创伤的高活性人工骨修复材料行业政策、用于四肢创伤的高活性人工骨修复材料市场规模、用于四肢创伤的高活性人工骨修复材料重点企业、用于四肢创伤的高活性人工骨修复材料发展趋势
一、用于四肢创伤的高活性人工骨修复材料行业相关概述
用于四肢创伤的高活性人工骨修复材料,是专门针对四肢骨折、骨缺损、骨不连、创伤性骨损伤等临床场景设计的新一代高性能骨修复植入材料,属于Ⅲ类医疗器械,也是生物医用材料与再生医学领域的核心高端产品。它以仿生人体骨成分为基础,具备高骨传导、高骨诱导、可控降解、力学匹配、生物安全等核心特征,能够替代自体骨、异体骨及传统填充材料,快速促进新骨生成并与宿主骨形成稳定结合,是当前四肢创伤修复中临床价值最高、技术壁垒最强的细分方向。
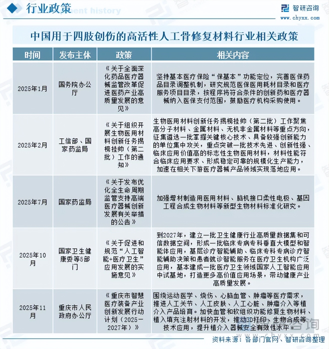
二、中国用于四肢创伤的高活性人工骨修复材料行业政策分析
用于四肢创伤的高活性人工骨修复材料是人工骨修复材料中面向临床刚需、技术壁垒高、产业化前景广的关键分支,也是生物材料领域高端植介入器械与再生医学的核心发展方向。近年来,我国陆续出台《关于全面深化药品医疗器械监管改革促进医药产业高质量发展的意见》《关于组织开展生物医用材料创新任务揭榜挂帅(第二批)工作的通知》《关于发布优化全生命周期监管支持高端医疗器械创新发展有关举措的公告》《关于促进和规范“人工智能+医疗卫生”应用发展的实施意见》等一系列政策,从审评审批提速、创新通道优先、核心技术攻关、全生命周期监管、临床转化与医保协同等维度系统发力,为用于四肢创伤的高活性人工骨修复材料的技术突破、产品迭代、临床准入与规模化落地构建了完善的顶层支撑体系。与此同时,地方政府同步跟进、精准配套,如《重庆市智慧医疗装备产业创新发展行动计划(2025—2027年)》围绕运动医学、创伤修复等重点需求,明确培育人工关节、植介入医用耗材,加快功能修复生物材料研发,推动3D打印、生物合成等前沿技术应用,进一步为用于四肢创伤的高活性人工骨修复材料区域产业化、临床场景拓展、产品安全有效性提升提供了坚实的落地保障。

三、中国用于四肢创伤的高活性人工骨修复材料行业发展现状分析
中国骨科医疗器械行业起步虽晚,但发展势头强劲。改革开放后,随着海外头部骨科器械企业进入中国市场,国内企业在竞争与学习中不断提升技术、工艺、研发与管理能力,逐步打破外资品牌长期垄断的格局,行业进入高质量发展阶段。数据显示,我国骨科植入医疗器械市场规模从2016年的193亿元增长至2024年的246亿元,复合增长率达3.08%;尽管2022年以来受带量采购政策影响,市场规模阶段性有所调整,但受益于人口老龄化加速、骨科疾病诊疗需求持续提升,行业长期增长动力充足。其中,关节类植入医疗器械市场规模由2016年的49亿元增长至2023年的56.8亿元,复合年增长率2.13%;2024年随着第一轮全国关节集采全面落地并进入续约周期,关节类细分市场规模回升至63亿元,同比增长11%,呈现出量增价稳、复苏提速的良好态势。

骨缺损修复是骨科领域长期存在的世界性临床难题。据南方医药统计,我国每年因交通事故、生产安全事故等引发的创伤性骨折,以及脊柱退行性病变、骨肿瘤、骨结核等骨科疾病导致的骨缺损或功能障碍患者数量已超过600万人。随着人口老龄化程度持续加深,骨质疏松性骨折、创伤后骨不连等病例不断增加,进一步拉动了骨科骨缺损修复材料的刚性需求。在此背景下,我国持续加大对生物医用材料领域的研发投入与产业布局,重点推进高分子材料、生物复合材料、组织工程材料等前沿方向的技术突破,其中高活性人工骨修复材料凭借优异的生物相容性、骨传导性、骨诱导活性与可控降解性能,有效弥补了传统骨修复材料的临床短板,已快速发展成为骨科生物材料领域增长最快、创新最活跃的细分赛道之一。
用于四肢创伤的高活性人工骨修复材料,是专门针对四肢骨缺损、骨折不愈合、创伤后骨修复等临床场景设计的高端可植入生物材料,聚焦四肢创伤修复的临床特点,具备高成骨活性、结构仿生、力学适配、安全性高等核心优势。在人口老龄化、交通与运动损伤多发、骨质疏松性骨折高发的多重驱动下,临床对高融合率、快愈合、微创化的高活性人工骨产品需求持续刚性增长,带动用于四肢创伤的高活性人工骨修复材料市场规模快速扩容。2025年,国内用于四肢创伤的高活性人工骨修复材料市场规模2.62亿元,年增速保持在15%以上,显著高于骨科植入医疗器械行业整体增速。
当前,用于四肢创伤的高活性人工骨修复材料临床渗透率仍处于较低水平,市场普及空间广阔。随着集采常态化推进、医保覆盖范围持续扩大、基层医疗机构诊疗能力不断提升,该类产品将从三甲医院逐步向基层医院下沉,有望进一步打开市场空间。

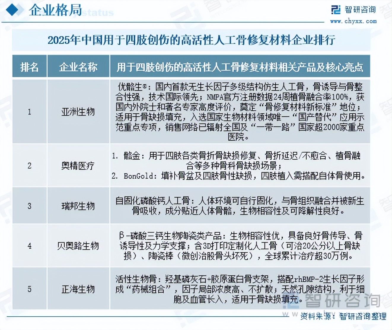
四、中国用于四肢创伤的高活性人工骨修复材料行业竞争格局
用于四肢创伤的高活性人工骨修复材料行业具有较高的技术与市场准入门槛,目前国内具备核心竞争力的企业数量相对较少。其中,亚洲生物的增长表现尤为突出,成为本土企业中异军突起的标杆。2023-2025年,该公司市场份额由1.1%跃升至22.1%,实现了从行业追随者到头部阵营的跨越式突破。凭借其核心产品优骼生的技术领先性与临床认可度,亚洲生物不仅自身实现高速成长,更有效驱动了行业格局的深度重塑,推动行业逐步形成“头部引领、梯队分明”的竞争雏形。

目前,行业已形成较为清晰的头部企业竞争排行,各梯队企业依托差异化技术路径与临床积累展开良性竞争。排行首位的亚洲生物,凭借国内首创的不含生长因子、多级微纳仿生结构诱导技术,以及产品入选国家生物医用材料领域重点专项的标杆效应,确立临床领先优势,稳居行业龙头;奥精医疗紧随其后,依托成熟的仿生矿化胶原技术平台及多场景产品布局,持续巩固行业前列地位;瑞邦生物与贝奥路生物位列第三、四位,前者凭借自固化磷酸钙人工骨的优异操作性能立足细分市场,后者则以-磷酸三钙陶瓷在微创保髋与超长骨缺损修复领域的国际领先技术积累占据重要席位;正海生物排名第五,以“药械组合”活性生物骨为差异化切入点,在生长因子复合路线上保持独特市场占位。整体来看,头部企业凭借核心技术壁垒与扎实临床证据加速扩大优势,推动行业迈向高质量发展阶段。

五、武汉亚洲生物材料有限公司分析
1、亚洲生物骨修复材料布局
武汉亚洲生物材料有限公司是中国光谷生物城医疗器械核心骨干企业,同时获评湖北省“专精特新”企业、湖北省上市办“金种子企业”和武汉市“瞪羚企业”。公司架构完善,拥有四家控股公司和三个独立事业部,其中包含两家国家高新技术企业,为企业的技术研发、产品迭代及产业化落地提供了坚实保障。
武汉亚洲生物高活性人工骨修复材料的发展始于2009年公司创立,历经十五年深耕,从初创期筑牢研发与生产根基、完成产品定型,到研发攻坚期实现技术突破、推进优骼生临床试验与注册,再到2022年优骼生获批NMPA注册证实现产业化落地并纳入医保,2023年入选国家“国产替代”重点专项、拓展国内市场,2024-2025年实现产能与销售三位数倍速增长,获批海外注册证拓展“一带一路”市场,斩获多项国家级、省级技术奖项,拥有完善产品矩阵与研发平台,逐步实现从技术积累到国产标杆、再到国际接轨的跨越式发展,成为引领行业创新的核心力量。

亚洲生物在骨修复材料领域布局完善,核心产品矩阵涵盖优骼生、金骼生、瑞骼生、deepActive™等系列。其中,优骼生高活性人工骨修复材料是国内首个获批上市的不含生长因子,且兼具生物活性诱导与多级微纳仿生结构诱导双重功效的突破性人工骨修复材料器械。该产品以高活性钙磷生物材料为关键原料,依托多项中美授权发明专利及自主知识产权技术,实现产品结构与人体骨骼组织高度仿生,可广泛应用于各种创伤或手术造成的、不影响骨结构稳定性的骨缺损修复与填充。值得关注的是,公司产品矩阵持续扩容,其中金骼生人工骨修复材料预计2026年上市,瑞骼生人工骨修复材料预计2027年上市,未来将进一步丰富骨修复材料品类,满足更多临床应用场景需求。
优骼生的临床性能备受认可,国家药品监督管理局官方数据显示,该产品24周植骨融合率达到100%,且无任何不良反应,展现出优异的生物安全性和修复可靠性,凭借突出的技术与临床优势,成功入选国家生物医用材料领域唯一“国产替代”应用示范重点专项,技术水平处于国际领先地位。目前,该产品已纳入国家医保支付范围,销售网络已辐射全国及“一带一路”国家超2000家重点医院。从市场占有率来看,在用于四肢创伤的高活性人工骨修复材料领域,武汉亚洲生物材料有限公司2025年国内市占率约22.1%,位列全国第一,成为国产人工骨修复材料领域的核心标杆企业。

2、亚洲生物用于四肢创伤的高活性人工骨修复材料业务经营情况
武汉亚洲生物用于四肢创伤的高活性人工骨修复材料业务保持高速增长态势,核心驱动力来自技术壁垒、产能释放、渠道扩张与海外布局的多重支撑。2025年随着自动化产线投产及销售网络深度覆盖,该业务规模进一步扩大,成功跻身行业头部阵营。未来,随着金骼生人工骨修复材料和瑞骼生人工骨修复材料陆续上市、EAEU及“一带一路”沿线国家注册认证稳步推进,公司用于四肢创伤的高活性人工骨修复材料将在国内临床放量与海外市场拓展的双重驱动下持续增长,叠加技术迭代、渠道下沉与品牌影响力提升,业务收入有望延续高速增长趋势,进一步巩固其在细分赛道的领先地位。

六、中国用于四肢创伤的高活性人工骨修复材料行业发展趋势分析
未来中国用于四肢创伤的高活性人工骨修复材料行业,将朝着临床场景更精准、产品功能更复合、市场覆盖更广泛的方向稳步发展。产品将从常规骨缺损修复向复杂创伤、骨不连等细分场景延伸,功能上逐步集成抗菌、载药、可控降解等一体化特性,提升治疗效果与临床适用性。同时,随着临床接受度与准入环境不断完善,产品将由核心医院向基层医疗机构稳步渗透,整体行业向专业化、规范化、普及化方向持续升级。

本文作者可以追加内容哦 !